Go to The Journal of Clinical Investigation
  • About
  • Editors
  • Consulting Editors
  • For authors
  • Publication ethics
  • Publication alerts by email
  • Transfers
  • Advertising
  • Job board
  • Contact
  • Physician-Scientist Development
  • Current issue
  • Past issues
  • By specialty
    • COVID-19
    • Cardiology
    • Immunology
    • Metabolism
    • Nephrology
    • Oncology
    • Pulmonology
    • All ...
  • Videos
  • Collections
    • In-Press Preview
    • Resource and Technical Advances
    • Clinical Research and Public Health
    • Research Letters
    • Editorials
    • Perspectives
    • Physician-Scientist Development
    • Reviews
    • Top read articles

  • Current issue
  • Past issues
  • Specialties
  • In-Press Preview
  • Resource and Technical Advances
  • Clinical Research and Public Health
  • Research Letters
  • Editorials
  • Perspectives
  • Physician-Scientist Development
  • Reviews
  • Top read articles
  • About
  • Editors
  • Consulting Editors
  • For authors
  • Publication ethics
  • Publication alerts by email
  • Transfers
  • Advertising
  • Job board
  • Contact
Mitochondrial metabolic rewiring sensitizes mTORC1 inhibitor persister cells to cuproptosis
Heng Du, Heng-Jia Liu, Magdalena Losko, Yu Chi Yang, Min Yuan, Elizabeth P. Henske, John M. Asara, Mallika Singh, David J. Kwiatkowski
Heng Du, Heng-Jia Liu, Magdalena Losko, Yu Chi Yang, Min Yuan, Elizabeth P. Henske, John M. Asara, Mallika Singh, David J. Kwiatkowski
View: Text | PDF
Research Article Metabolism Oncology

Mitochondrial metabolic rewiring sensitizes mTORC1 inhibitor persister cells to cuproptosis

  • Text
  • PDF
Abstract

Therapeutics blocking PI3K/mTOR complex 1 (mTORC1) are commonly used for tumor treatment, and at times achieve major responses, yet minimal residual disease (MRD) persists, leading to tumor relapse. We developed multiple MRD models both in vitro (rapamycin persistent, RP) and in vivo after mTORC1 inhibition. All 11 RP/MRD cell lines showed complete growth and signaling insensitivity to rapamycin but variable sensitivity to bi-steric mTORC1 inhibitors, with MtorS2035 mutations identified in 4 of 7 RP cell lines. Multiomic analyses identified a pronounced shift toward oxidative phosphorylation and away from glycolysis with increased mitochondrial number in all RP/MRD models. MYC and SWI/SNF expression was significantly enhanced. Both the SWI/SNF inhibitor AU-15330 and the mitochondrial complex I oxidative phosphorylation inhibitor IACS-010759 showed pronounced synergy with bi-steric mTORC1 inhibitors to cause cuproptotic cell death in RP/MRD cells, suggesting these combinations as a potential patient treatment strategy for rapalog resistance.

Authors

Heng Du, Heng-Jia Liu, Magdalena Losko, Yu Chi Yang, Min Yuan, Elizabeth P. Henske, John M. Asara, Mallika Singh, David J. Kwiatkowski

×

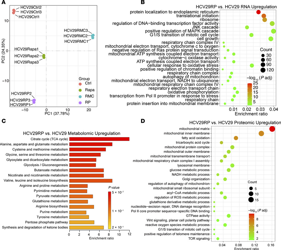
Figure 3

HCV29RP/MRD cells display metabolomic and proteomic differences that suggest enhancement of mitochondrial activity.

Options: View larger image (or click on image) Download as PowerPoint
HCV29RP/MRD cells display metabolomic and proteomic differences that sug...
(A) PCA plot of expression data for untreated, rapamycin-treated (10 nM, 24 hours), RMC-6272–treated (RMC-treated) (10 nM, 24 hours), and HCV29RP cells shows consistent expression differences. (B) GSEA of RNA-Seq shows enrichment of expression in genes involved in translation and ribosome in HCV29RP compared with HCV29 cells. (C) MSEA shows enrichment for TCA cycle metabolites in HCV29RP compared with HCV29 cells. (D) Proteomic set enrichment analysis shows enrichment for proteins in the mitochondria matrix and inner membrane in HCV29RP compared with HCV29 cells (n = 3 for each group).

Copyright © 2026 American Society for Clinical Investigation
ISSN 2379-3708

Sign up for email alerts