Go to The Journal of Clinical Investigation
  • About
  • Editors
  • Consulting Editors
  • For authors
  • Publication ethics
  • Publication alerts by email
  • Transfers
  • Advertising
  • Job board
  • Contact
  • Physician-Scientist Development
  • Current issue
  • Past issues
  • By specialty
    • COVID-19
    • Cardiology
    • Immunology
    • Metabolism
    • Nephrology
    • Oncology
    • Pulmonology
    • All ...
  • Videos
  • Collections
    • In-Press Preview
    • Resource and Technical Advances
    • Clinical Research and Public Health
    • Research Letters
    • Editorials
    • Perspectives
    • Physician-Scientist Development
    • Reviews
    • Top read articles

  • Current issue
  • Past issues
  • Specialties
  • In-Press Preview
  • Resource and Technical Advances
  • Clinical Research and Public Health
  • Research Letters
  • Editorials
  • Perspectives
  • Physician-Scientist Development
  • Reviews
  • Top read articles
  • About
  • Editors
  • Consulting Editors
  • For authors
  • Publication ethics
  • Publication alerts by email
  • Transfers
  • Advertising
  • Job board
  • Contact
Loss of GATA2 promotes invasion and predicts cancer recurrence and survival in uterine serous carcinoma
Usha S. Polaki, Trey E. Gilpin, Apoorva T. Patil, Emily Chiu, Ruth Baker, Peng Liu, Tatiana S. Pavletich, Morteza Seifi, Paula M. Mañán-Mejías, Jordan Morrissey, Jenna Port, Rene Welch Schwartz, Irene M. Ong, Dina El-Rayes, Mahmoud A. Khalifa, Pei Hui, Vanessa L. Horner, María Virumbrales-Muñoz, Britt K. Erickson, Lisa Barroilhet, Stephanie M. McGregor, Emery H. Bresnick, Daniel R. Matson
Usha S. Polaki, Trey E. Gilpin, Apoorva T. Patil, Emily Chiu, Ruth Baker, Peng Liu, Tatiana S. Pavletich, Morteza Seifi, Paula M. Mañán-Mejías, Jordan Morrissey, Jenna Port, Rene Welch Schwartz, Irene M. Ong, Dina El-Rayes, Mahmoud A. Khalifa, Pei Hui, Vanessa L. Horner, María Virumbrales-Muñoz, Britt K. Erickson, Lisa Barroilhet, Stephanie M. McGregor, Emery H. Bresnick, Daniel R. Matson
View: Text | PDF
Clinical Research and Public Health Clinical Research Oncology

Loss of GATA2 promotes invasion and predicts cancer recurrence and survival in uterine serous carcinoma

  • Text
  • PDF
Abstract

BACKGROUND A priori knowledge of recurrence risk in patients with nonmetastatic (International Federation of Gynecology and Obstetrics [FIGO] stage I) uterine serous carcinoma (USC) would enable a risk-stratified approach to the use of adjuvant chemotherapy. This would greatly reduce treatment-related morbidity and be predicted to improve survival.METHODS GATA2 expression was scored by IHC across a retrospective multiinstitutional cohort of 195 primary USCs. Associations between GATA2 levels and clinicopathologic metrics were evaluated using Student’s t test, Fisher’s exact test, Kaplan-Meier method, and Cox proportional hazard ratio. Invasion in patient-derived USC cells was assessed by Student’s t test. RNA-Seq, anti-GATA2 ChIP-Seq, and confirmatory Western blotting enabled identification of GATA2 targets.RESULTS Patients with FIGO stage I GATA2hi USCs had 100% recurrence-free and 100% cancer-related survival, which was significantly better than patients with GATA2lo USCs. In patients for whom adjuvant chemotherapy was omitted, patients with GATA2hi USC had 100% recurrence-free 5-year survival compared with 60% recurrence-free survival in patients with GATA2lo USC. Depletion of GATA2 in patient-derived USC cells increased invasion in vitro.CONCLUSION Routine GATA2 IHC identifies 33% of patients with FIGO stage I USC who have a greatly reduced risk of posthysterectomy USC recurrence. Our results suggest that a GATA2-guided personalized medicine approach could be rapidly implemented in most hospital settings, would reduce treatment-related morbidity, and would likely improve outcomes in patients with USC.FUNDING NIH grants R01 DK068634, P30 CA014520, S10 OD023526, K08 DK127244, T32 HL007899, the UW-Madison Department of Pathology and Laboratory Medicine, the UW-Madison Centennial Scholars Program, the Diane Lindstrom Foundation, the American Cancer Society, the V Foundation, The Hartwell Foundation, and the UMN Department of Obstetrics, Gynecology, and Women’s Health.

Authors

Usha S. Polaki, Trey E. Gilpin, Apoorva T. Patil, Emily Chiu, Ruth Baker, Peng Liu, Tatiana S. Pavletich, Morteza Seifi, Paula M. Mañán-Mejías, Jordan Morrissey, Jenna Port, Rene Welch Schwartz, Irene M. Ong, Dina El-Rayes, Mahmoud A. Khalifa, Pei Hui, Vanessa L. Horner, María Virumbrales-Muñoz, Britt K. Erickson, Lisa Barroilhet, Stephanie M. McGregor, Emery H. Bresnick, Daniel R. Matson

×

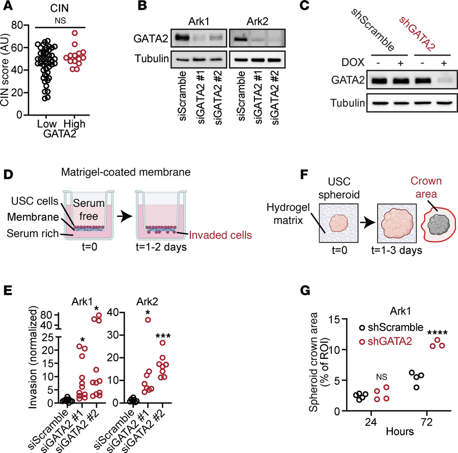
Figure 3

GATA2 depletion promotes invasion in patient-derived USC cell lines.

Options: View larger image (or click on image) Download as PowerPoint
GATA2 depletion promotes invasion in patient-derived USC cell lines.
(A)...
(A) Level of chromosomal instability in GATA2lo or GATA2hi USCs (n = 60). (B and C) GATA2 is expressed in Ark1 and Ark2 patient-derived USC cells and can be depleted by anti-GATA2 siRNA (B) and doxycline-inducible shRNA (C). (D) Schematic of Matrigel-coated membrane invasion assay. (E) Ability of Ark1 and Ark2 USC cells to invade through Matrigel-coated membranes after GATA2 depletion (n = 11 for Ark1 and n = 7–8 for Ark2). (F) Schematic of hydrogel invasion assay. (G) Ability of Ark1 spheroids to invade into hydrogel after GATA2 depletion (n = 3–5). Analysis in E and G by Student’s t test, with Bonferroni corrections performed for both groups in E. *P < 0.05, ***P < 0.005, ****P < 0.0005. CIN, chromosomal instability; DOX, doxycycline.

Copyright © 2026 American Society for Clinical Investigation
ISSN 2379-3708

Sign up for email alerts