Go to The Journal of Clinical Investigation
  • About
  • Editors
  • Consulting Editors
  • For authors
  • Publication ethics
  • Publication alerts by email
  • Transfers
  • Advertising
  • Job board
  • Contact
  • Physician-Scientist Development
  • Current issue
  • Past issues
  • By specialty
    • COVID-19
    • Cardiology
    • Immunology
    • Metabolism
    • Nephrology
    • Oncology
    • Pulmonology
    • All ...
  • Videos
  • Collections
    • In-Press Preview
    • Resource and Technical Advances
    • Clinical Research and Public Health
    • Research Letters
    • Editorials
    • Perspectives
    • Physician-Scientist Development
    • Reviews
    • Top read articles

  • Current issue
  • Past issues
  • Specialties
  • In-Press Preview
  • Resource and Technical Advances
  • Clinical Research and Public Health
  • Research Letters
  • Editorials
  • Perspectives
  • Physician-Scientist Development
  • Reviews
  • Top read articles
  • About
  • Editors
  • Consulting Editors
  • For authors
  • Publication ethics
  • Publication alerts by email
  • Transfers
  • Advertising
  • Job board
  • Contact
Reshaping the chromatin landscape in HUVECs from small-for-gestational-age newborns
Lingling Yan, Zhimin Zhou, Shengcai Chen, Xin Feng, Junwen Mao, Fang Luo, Jianfang Zhu, Xiuying Chen, Yingying Hu, Yuan Wang, Bingbing Wu, Lizhong Du, Chunlin Wang, Liang Gong, Yanfen Zhu
Lingling Yan, Zhimin Zhou, Shengcai Chen, Xin Feng, Junwen Mao, Fang Luo, Jianfang Zhu, Xiuying Chen, Yingying Hu, Yuan Wang, Bingbing Wu, Lizhong Du, Chunlin Wang, Liang Gong, Yanfen Zhu
View: Text | PDF
Research Article Angiogenesis Cardiology

Reshaping the chromatin landscape in HUVECs from small-for-gestational-age newborns

  • Text
  • PDF
Abstract

Small for gestational age (SGA), with increased risk of adult-onset cardiovascular diseases and metabolic syndromes, is known to associate with endothelial dysfunction, but the pathogenic mechanisms remain unclear. In this study, the pathological state of human umbilical vein endothelial cells (HUVECs) from SGA individuals was characterized by presenting increased angiogenesis, migration, proliferation, and wound healing ability relative to their normal counterparts. Genome-wide mapping of transcriptomes and open chromatins unveiled global gene expression alterations and chromatin remodeling in SGA-HUVECs. Specifically, we revealed increased chromatin accessibility at active enhancers, along with dysregulation of genes associated with angiogenesis, and further identified CD44 as the key gene driving HUVECs’ dysfunction by regulating pro-angiogenic genes’ expression and activating phosphorylated ERK1/2 and phosphorylated endothelial NOS expression in SGA. In SGA-HUVECs, CD44 was abnormally upregulated by 3 active enhancers that displayed increased chromatin accessibility and interacted with CD44 promoter. Subsequent motif analysis uncovered activating protein-1 (AP-1) as a crucial transcription factor regulating CD44 expression by binding to CD44 promoter and associated enhancers. Enhancers CRISPR interference and AP-1 inhibition restored CD44 expression and alleviated the hyperangiogenesis of SGA-HUVECs. Together, our study provides a foundational understanding of the epigenetic alterations driving pathological angiogenesis and offers potential therapeutic insights into addressing endothelial dysfunction in SGA.

Authors

Lingling Yan, Zhimin Zhou, Shengcai Chen, Xin Feng, Junwen Mao, Fang Luo, Jianfang Zhu, Xiuying Chen, Yingying Hu, Yuan Wang, Bingbing Wu, Lizhong Du, Chunlin Wang, Liang Gong, Yanfen Zhu

×

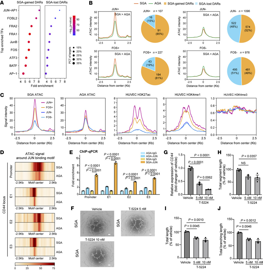
Figure 6

Regulation of CD44 by AP-1.

Options: View larger image (or click on image) Download as PowerPoint
Regulation of CD44 by AP-1.
(A) TF motif enrichment in SGA-gained and SG...
(A) TF motif enrichment in SGA-gained and SGA-lost DARs. The top 9 enriched TFs were shown. (B) Comparison of ATAC-Seq signal at DARs with or without JUN or FOS binding. The numbers of SGA-gained and SGA-lost DARs associated with FOS or JUN binding are shown in the pie chart. (C) Signal intensity of SGA and AGA ATAC-Seq and HUVEC histone markers (H3K27ac, H3K4me1, and H3K4me3) at JUN+/– and FOS+/– DARs. (D) ATAC-Seq signals around JUN binding motif at CD44 Pro and downstream enhancers (E1, E2, E3). (E) SGA exhibits higher JUN binding activity at the CD44 Pro and enhancers compared with AGA. (F) Representative tube formation images of SGA-HUVECs with T-5224 (AP-1 inhibitor) treatment; scale bar: 100 μm. (G) RT-qPCR shows reduced CD44 expression level in SGA-HUVECs treated with T-5224; n = 3 per group. (H–J) Analysis of the total tube length, total tube branching length, and total segment length in SGA-HUVECs treated with T-5224; n = 3 per group. Data are presented as mean ± SEM and were analyzed by 1-way ANOVA with Tukey’s multiple comparisons test.

Copyright © 2026 American Society for Clinical Investigation
ISSN 2379-3708

Sign up for email alerts