Go to The Journal of Clinical Investigation
  • About
  • Editors
  • Consulting Editors
  • For authors
  • Publication ethics
  • Publication alerts by email
  • Transfers
  • Advertising
  • Job board
  • Contact
  • Physician-Scientist Development
  • Current issue
  • Past issues
  • By specialty
    • COVID-19
    • Cardiology
    • Immunology
    • Metabolism
    • Nephrology
    • Oncology
    • Pulmonology
    • All ...
  • Videos
  • Collections
    • In-Press Preview
    • Resource and Technical Advances
    • Clinical Research and Public Health
    • Research Letters
    • Editorials
    • Perspectives
    • Physician-Scientist Development
    • Reviews
    • Top read articles

  • Current issue
  • Past issues
  • Specialties
  • In-Press Preview
  • Resource and Technical Advances
  • Clinical Research and Public Health
  • Research Letters
  • Editorials
  • Perspectives
  • Physician-Scientist Development
  • Reviews
  • Top read articles
  • About
  • Editors
  • Consulting Editors
  • For authors
  • Publication ethics
  • Publication alerts by email
  • Transfers
  • Advertising
  • Job board
  • Contact
Reshaping the chromatin landscape in HUVECs from small-for-gestational-age newborns
Lingling Yan, Zhimin Zhou, Shengcai Chen, Xin Feng, Junwen Mao, Fang Luo, Jianfang Zhu, Xiuying Chen, Yingying Hu, Yuan Wang, Bingbing Wu, Lizhong Du, Chunlin Wang, Liang Gong, Yanfen Zhu
Lingling Yan, Zhimin Zhou, Shengcai Chen, Xin Feng, Junwen Mao, Fang Luo, Jianfang Zhu, Xiuying Chen, Yingying Hu, Yuan Wang, Bingbing Wu, Lizhong Du, Chunlin Wang, Liang Gong, Yanfen Zhu
View: Text | PDF
Research Article Angiogenesis Cardiology

Reshaping the chromatin landscape in HUVECs from small-for-gestational-age newborns

  • Text
  • PDF
Abstract

Small for gestational age (SGA), with increased risk of adult-onset cardiovascular diseases and metabolic syndromes, is known to associate with endothelial dysfunction, but the pathogenic mechanisms remain unclear. In this study, the pathological state of human umbilical vein endothelial cells (HUVECs) from SGA individuals was characterized by presenting increased angiogenesis, migration, proliferation, and wound healing ability relative to their normal counterparts. Genome-wide mapping of transcriptomes and open chromatins unveiled global gene expression alterations and chromatin remodeling in SGA-HUVECs. Specifically, we revealed increased chromatin accessibility at active enhancers, along with dysregulation of genes associated with angiogenesis, and further identified CD44 as the key gene driving HUVECs’ dysfunction by regulating pro-angiogenic genes’ expression and activating phosphorylated ERK1/2 and phosphorylated endothelial NOS expression in SGA. In SGA-HUVECs, CD44 was abnormally upregulated by 3 active enhancers that displayed increased chromatin accessibility and interacted with CD44 promoter. Subsequent motif analysis uncovered activating protein-1 (AP-1) as a crucial transcription factor regulating CD44 expression by binding to CD44 promoter and associated enhancers. Enhancers CRISPR interference and AP-1 inhibition restored CD44 expression and alleviated the hyperangiogenesis of SGA-HUVECs. Together, our study provides a foundational understanding of the epigenetic alterations driving pathological angiogenesis and offers potential therapeutic insights into addressing endothelial dysfunction in SGA.

Authors

Lingling Yan, Zhimin Zhou, Shengcai Chen, Xin Feng, Junwen Mao, Fang Luo, Jianfang Zhu, Xiuying Chen, Yingying Hu, Yuan Wang, Bingbing Wu, Lizhong Du, Chunlin Wang, Liang Gong, Yanfen Zhu

×

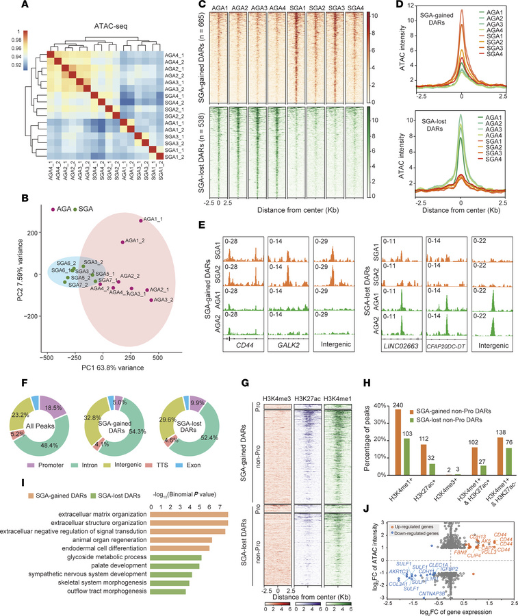
Figure 4

Genome-wide aberrant chromatin accessibility at enhancers in SGA-HUVECs.

Options: View larger image (or click on image) Download as PowerPoint
Genome-wide aberrant chromatin accessibility at enhancers in SGA-HUVECs....
(A) Clustering of ATAC-Seq data by correlation of peak intensity between samples. (B) PCA of ATAC-Seq data based on peak intensity. (C) The ATAC-Seq signal enrichment around the peak center (±2.5 kb) of the 1,203 DARs. One technical replicate for each sample was shown. (D) Comparison of the ATAC-Seq signal density around the peak center (±2.5 kb) of the SGA-gained and SGA-lost DARs. (E) Selected examples of the SGA-gained and SGA-lost DARs. (F) Genomic annotation of DARs. The percentages of DARs in promoter, intron, exon, intergenic region, and transcription termination site are shown. (G) The enrichment of H3K4me3, H3K27ac, and H3K4me1 ChIP-Seq signals from HUVECs around the peak center (±2.5 kb) of the 1,203 DARs. DARs were classified as promoters and nonpromoters. (H) Percentage of peaks in nonpromoter DARs with different histone modifications. (I) GO analysis of top enriched biological processes in genes neighboring the SGA-gained or SGA-lost DARs. (J) Scatterplot showing the differential expression of the DARs nearest genes. X axis, log2 fold-changes of gene expression. Y axis, log2 fold-changes of ATAC-Seq peak intensity. DEGs were marked with red or blue color. The y axis scale value is limited to less than or equal to 3.

Copyright © 2026 American Society for Clinical Investigation
ISSN 2379-3708

Sign up for email alerts