Go to The Journal of Clinical Investigation
  • About
  • Editors
  • Consulting Editors
  • For authors
  • Publication ethics
  • Publication alerts by email
  • Transfers
  • Advertising
  • Job board
  • Contact
  • Physician-Scientist Development
  • Current issue
  • Past issues
  • By specialty
    • COVID-19
    • Cardiology
    • Immunology
    • Metabolism
    • Nephrology
    • Oncology
    • Pulmonology
    • All ...
  • Videos
  • Collections
    • In-Press Preview
    • Resource and Technical Advances
    • Clinical Research and Public Health
    • Research Letters
    • Editorials
    • Perspectives
    • Physician-Scientist Development
    • Reviews
    • Top read articles

  • Current issue
  • Past issues
  • Specialties
  • In-Press Preview
  • Resource and Technical Advances
  • Clinical Research and Public Health
  • Research Letters
  • Editorials
  • Perspectives
  • Physician-Scientist Development
  • Reviews
  • Top read articles
  • About
  • Editors
  • Consulting Editors
  • For authors
  • Publication ethics
  • Publication alerts by email
  • Transfers
  • Advertising
  • Job board
  • Contact
ICOS+CD4+ T cells define a high susceptibility to anti–PD-1 therapy–induced lung pathogenesis
Mari Yokoi, Kosaku Murakami, Tomonori Yaguchi, Kenji Chamoto, Hiroaki Ozasa, Hironori Yoshida, Mirei Shirakashi, Katsuhiro Ito, Yoshihiro Komohara, Yukio Fujiwara, Hiromu Yano, Tatsuya Ogimoto, Daiki Hira, Tomohiro Terada, Toyohiro Hirai, Hirotake Tsukamoto
Mari Yokoi, Kosaku Murakami, Tomonori Yaguchi, Kenji Chamoto, Hiroaki Ozasa, Hironori Yoshida, Mirei Shirakashi, Katsuhiro Ito, Yoshihiro Komohara, Yukio Fujiwara, Hiromu Yano, Tatsuya Ogimoto, Daiki Hira, Tomohiro Terada, Toyohiro Hirai, Hirotake Tsukamoto
View: Text | PDF
Research Article Aging Immunology

ICOS+CD4+ T cells define a high susceptibility to anti–PD-1 therapy–induced lung pathogenesis

  • Text
  • PDF
Abstract

Managing immune-related adverse events (irAEs) caused by cancer immunotherapy is essential for developing effective and safer therapies. However, cellular mechanism(s) underlying organ toxicity during anti–PD-(L)1 therapy remain unclear. Here, we investigated the effect of chronological aging on anti–PD-(L)1 therapy–induced irAE-like lung toxicity, utilizing tumor-bearing aged mice. Anti–PD-(L)1 therapy facilitated ectopic infiltration of T and B cells, and antibody deposition in lungs of aged but not young mice. Adoptive transfer of aged lung–derived CD4+ T cells into TCR-deficient mice revealed that both pathogenic CD4+ T cells and an aged host environment were necessary for the irAE-inducible responses. Single-cell transcriptomics of lung-infiltrating cells in aged mice demonstrated that anti–PD-(L)1 therapy elicited ICOS+CD4+ T cell activation. Disruption of the ICOS-ICOSL interaction attenuated germinal center B cell differentiation and subsequent lung damage, which were overcome by local administration of IL-21 in the lungs of anti–PD-1 therapy–treated aged mice. Therefore, ICOS+CD4+ T cells elicited under an aged environment exacerbated aberrant immune responses and the subsequent lung dysfunction. Consistent with the findings from the mouse model, ICOS upregulation in CD4+ T cells was associated with later irAE incidence in patients with cancer. These finding will help development of useful strategies for irAE management in patients with cancer, many of whom are elderly.

Authors

Mari Yokoi, Kosaku Murakami, Tomonori Yaguchi, Kenji Chamoto, Hiroaki Ozasa, Hironori Yoshida, Mirei Shirakashi, Katsuhiro Ito, Yoshihiro Komohara, Yukio Fujiwara, Hiromu Yano, Tatsuya Ogimoto, Daiki Hira, Tomohiro Terada, Toyohiro Hirai, Hirotake Tsukamoto

×

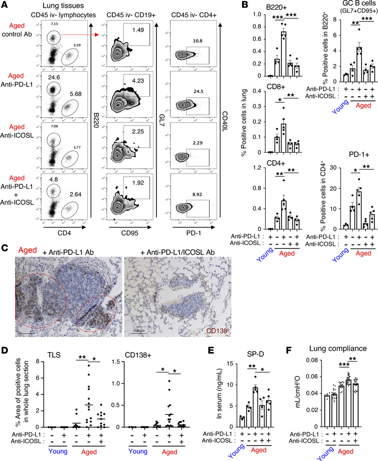
Figure 4

Abrogation of ICOS-ICOSL interaction with anti-ICOSL Ab attenuates the development of lung injury caused by anti–PD-(L)1 Ab in aged mice.

Options: View larger image (or click on image) Download as PowerPoint
Abrogation of ICOS-ICOSL interaction with anti-ICOSL Ab attenuates the d...
Tumor-bearing young or aged mice were administered with anti–PD-L1 Ab. Anti-ICOSL Ab was injected to block the ICOS-ICOSL interaction. (A and B) Representative dot plots of CD45 iv- lung-infiltrating cell populations from MC38-bearing mice (A) and their frequencies (B) are shown. (C and D) Representative images of CD138 IHC in the lung of tumor-bearing aged mice (C), and the percentage area of TLS (left) and CD138+ plasma cells (right) in each lung section (D) are shown. Scale bars: 100 μm. (E) The levels of SP-D in the serum are shown. (F) Lung dysfunction in tumor-bearing mice was assessed by mechanical ventilation system. Data are representative of 3 independent experiments with similar results and presented as mean ± SEM (n = 4–8). *P < 0.05; **P < 0.01; ***P < 0.001 by 1-way ANOVA followed by Tukey-Kramer post hoc test.

Copyright © 2026 American Society for Clinical Investigation
ISSN 2379-3708

Sign up for email alerts