Go to The Journal of Clinical Investigation
  • About
  • Editors
  • Consulting Editors
  • For authors
  • Publication ethics
  • Publication alerts by email
  • Transfers
  • Advertising
  • Job board
  • Contact
  • Physician-Scientist Development
  • Current issue
  • Past issues
  • By specialty
    • COVID-19
    • Cardiology
    • Immunology
    • Metabolism
    • Nephrology
    • Oncology
    • Pulmonology
    • All ...
  • Videos
  • Collections
    • In-Press Preview
    • Resource and Technical Advances
    • Clinical Research and Public Health
    • Research Letters
    • Editorials
    • Perspectives
    • Physician-Scientist Development
    • Reviews
    • Top read articles

  • Current issue
  • Past issues
  • Specialties
  • In-Press Preview
  • Resource and Technical Advances
  • Clinical Research and Public Health
  • Research Letters
  • Editorials
  • Perspectives
  • Physician-Scientist Development
  • Reviews
  • Top read articles
  • About
  • Editors
  • Consulting Editors
  • For authors
  • Publication ethics
  • Publication alerts by email
  • Transfers
  • Advertising
  • Job board
  • Contact
Fetoplacental extracellular vesicles deliver conceptus-derived antigens to maternal secondary lymphoid tissues for immune recognition
Juliana S. Powell, Adriana T. Larregina, William J. Shufesky, Mara L.G. Sullivan, Donna Beer Stolz, Stephen J. Gould, Geoffrey Camirand, Sergio D. Catz, Simon C. Watkins, Yoel Sadovsky, Adrian E. Morelli
Juliana S. Powell, Adriana T. Larregina, William J. Shufesky, Mara L.G. Sullivan, Donna Beer Stolz, Stephen J. Gould, Geoffrey Camirand, Sergio D. Catz, Simon C. Watkins, Yoel Sadovsky, Adrian E. Morelli
View: Text | PDF
Research Article Immunology Reproductive biology

Fetoplacental extracellular vesicles deliver conceptus-derived antigens to maternal secondary lymphoid tissues for immune recognition

  • Text
  • PDF
Abstract

Pregnancy is an immunological paradox where despite a competent maternal immune system, regulatory mechanisms at the fetoplacental interface and maternal secondary lymphoid tissues (SLTs) circumvent rejection of semi-allogeneic concepti. Small extracellular vesicles (sEVs) are a vehicle for intercellular communication; nevertheless, the role of fetoplacental sEVs in transport of antigens to maternal SLTs has not been conclusively demonstrated. Using mice in which the conceptus generates fluoroprobe-tagged sEVs shed by the plasma membrane or released from the endocytic compartment, we show that fetoplacental sEVs are delivered to immune cells in the maternal spleen. Injection of sEVs from placentas of females impregnated with Act-mOVA B6 males elicited suboptimal activation of OVA-specific CD8+ OT-I T cells in virgin females as occurs during pregnancy. Furthermore, when OVA+ concepti were deficient in Rab27a, a protein required for sEV secretion, OT-I cell proliferation in the maternal spleen was decreased. Proteomics analysis revealed that mouse trophoblast sEVs were enriched in antiinflammatory and immunosuppressive mediators. Translational relevance was tested in humanized mice injected using sEVs from cultures of human trophoblasts. Our findings show that sEVs deliver fetoplacental antigens to the mother’s SLTs that are recognized by maternal T cells. Alterations of such a mechanism may lead to pregnancy disorders.

Authors

Juliana S. Powell, Adriana T. Larregina, William J. Shufesky, Mara L.G. Sullivan, Donna Beer Stolz, Stephen J. Gould, Geoffrey Camirand, Sergio D. Catz, Simon C. Watkins, Yoel Sadovsky, Adrian E. Morelli

×

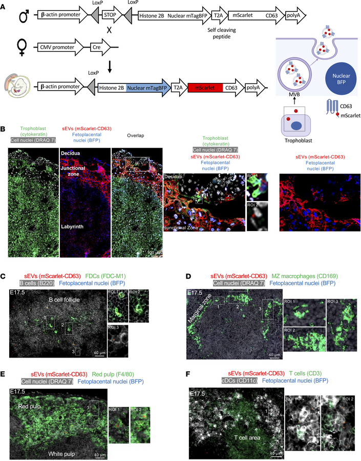
Figure 2

Fetoplacental CD63 sEVs reach the maternal immune cells in the spleen in the absence of detectable fetomaternal chimeric cells.

Options: View larger image (or click on image) Download as PowerPoint
Fetoplacental CD63 sEVs reach the maternal immune cells in the spleen in...
(A) Diagram of nuclear-BFP mScarlet-CD63LSL B6 male × CMVCre/+ B6 female pregnancy model. Following Cre recombination, fetoplacental cells express nuclear-BFP and generate sEVs bearing mScarlet fused to mouse CD63, both driven by the ubiquitous β-actin promoter. MVB, multivesicular body. (B) Detection by microscopy of mScarlet-CD63 sEVs in trophoblast cells identified by their BFP-expressing nuclei, analyzed on E17.5 in CMVCre/+ B6 females impregnated by nuclear-BFP mScarlet-CD63LSL B6 males. Inset: interface between the trophoblast and decidua basalis. ROI 1: a trophoblast cell identified by its cytokeratin expression, BFP+ nucleus, and content of mScarlet-CD63 sEVs. ROI 2: a maternal cell (BFP– nucleus) with mScarlet-CD63 likely acquired from trophoblast cells invading the decidua. Original magnification, ×200, ×400. Images representative of 4 placentas. (C–F) Microscopy analysis on E17.5 of cryosections of spleens from CMVCre/+ B6 females impregnated by nuclear-BFP mScarlet-CD63LSL B6 males. mScarlet-CD63 is detectable in the maternal FDC network, MZ macrophages, red pulp macrophages, and cDCs. Fetoplacental cells expressing nuclear-BFP were undetectable in the maternal spleen. Images representative of multiple sections of spleens from 4 pregnant females. Original magnification, ×200.

Copyright © 2026 American Society for Clinical Investigation
ISSN 2379-3708

Sign up for email alerts