Go to The Journal of Clinical Investigation
  • About
  • Editors
  • Consulting Editors
  • For authors
  • Publication ethics
  • Publication alerts by email
  • Transfers
  • Advertising
  • Job board
  • Contact
  • Physician-Scientist Development
  • Current issue
  • Past issues
  • By specialty
    • COVID-19
    • Cardiology
    • Immunology
    • Metabolism
    • Nephrology
    • Oncology
    • Pulmonology
    • All ...
  • Videos
  • Collections
    • In-Press Preview
    • Resource and Technical Advances
    • Clinical Research and Public Health
    • Research Letters
    • Editorials
    • Perspectives
    • Physician-Scientist Development
    • Reviews
    • Top read articles

  • Current issue
  • Past issues
  • Specialties
  • In-Press Preview
  • Resource and Technical Advances
  • Clinical Research and Public Health
  • Research Letters
  • Editorials
  • Perspectives
  • Physician-Scientist Development
  • Reviews
  • Top read articles
  • About
  • Editors
  • Consulting Editors
  • For authors
  • Publication ethics
  • Publication alerts by email
  • Transfers
  • Advertising
  • Job board
  • Contact
A ratiometric catalog of protein isoform shifts in the cardiac fetal gene program
Yu Han, Shaonil Binti, Sara A. Wennersten, Boomathi Pandi, Dominic C.M. Ng, Edward Lau, Maggie P.Y. Lam
Yu Han, Shaonil Binti, Sara A. Wennersten, Boomathi Pandi, Dominic C.M. Ng, Edward Lau, Maggie P.Y. Lam
View: Text | PDF
Research Article Aging Cardiology

A ratiometric catalog of protein isoform shifts in the cardiac fetal gene program

  • Text
  • PDF
Abstract

Pathological cardiac remodeling is associated with the reactivation of fetal genes, yet the extent of the heart’s fetal gene program and its impact on proteome compositions remain incompletely understood. Here, using a proteome-wide protein ratio quantification strategy with mass spectrometry, we identified pervasive isoform usage shifts in fetal and postnatal mouse hearts, involving 145 pairs of highly homologous paralogs and alternative splicing–derived isoform proteins. Proteome-wide ratio comparisons readily rediscovered hallmark fetal gene signatures in muscle contraction and glucose metabolism pathways, while revealing what we believe to be previously undescribed isoform usage in mitochondrial and gene-expression-regulating proteins, including PPA1/PPA2, ANT1/ANT2, and PCBP1/PCBP2 switches. Paralogs with differential fetal usage tend to be evolutionarily recent, consistent with functional diversification. Alternative splicing adds another rich source of fetal isoform usage differences, involving PKM M1/M2, GLS1 KGA/GAC, PDLIM5 long/short, and other spliceoforms. When comparing absolute protein proportions, we observed a partial reversion toward fetal gene usage in pathological hearts. In summary, we present a ratiometric catalog of paralogs and spliceoform pairs in the cardiac fetal gene program. More generally, the results demonstrate the potential of applying the proteome-wide ratio test concept to discover new regulatory modalities beyond differential gene expression.

Authors

Yu Han, Shaonil Binti, Sara A. Wennersten, Boomathi Pandi, Dominic C.M. Ng, Edward Lau, Maggie P.Y. Lam

×

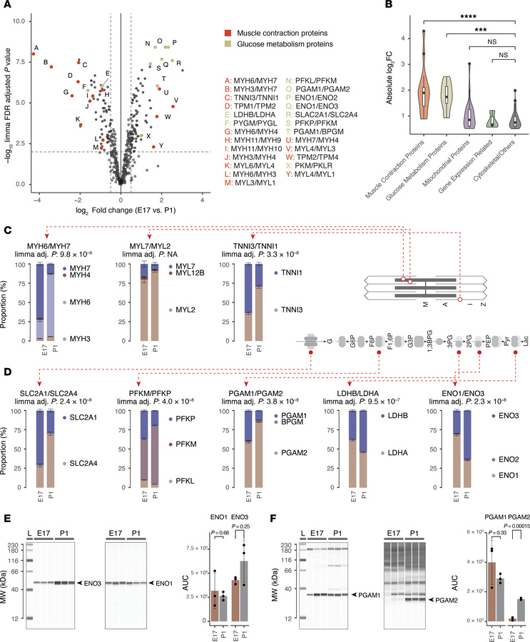
Figure 2

Protein isoform ratios capture hallmark fetal heart genes.

Options: View larger image (or click on image) Download as PowerPoint
Protein isoform ratios capture hallmark fetal heart genes.
(A) Scatterpl...
(A) Scatterplot of log2(fold change) (x axis) versus –log10(P value) (y axis) of compared paralog pairs (n = 5 each for fetal and postnatal hearts) highlighting the significantly differentially expressed paralogs in contraction proteins (red) and glucose metabolism proteins (gold). Letters refer to paralog pairs in legends. (B) Violin/box plot of the magnitude of differential usage (absolute log2 ratio) of paralogs in different major functional categories between fetal and postnatal hearts. ***P < 0.005; ****P < 0.001 compared with “Cytoskeletal/Other” by 2-tailed t test. NS, P ≥ 0.05. FC, fold change. (C) Proportional bar charts showing the proportion of protein molecules in each paralog group, reflecting the known shifts in isoform usage among sarcomere genes in the fetal gene program, including (from left to right) MYH6/MYH7, MYL7/MYL2, and TNNI3/TNNI1. Error bars show SEM of cumulative proportion. n = 5 fetal and postnatal hearts. Paralog pairs with limma FDR-adjusted P < 0.01, absolute log(fold change) ≥ 0.5, average MIF ≥ 0.05 are shown, except for MYL7/MYL2, which was individually inspected as a known fetal gene program protein. (D) Same as C, but for hallmark fetal genes in glucose metabolism, from left to right: SLC2A1/SLC2A4 (GLUT1/GLUT4), PFKM/PFKP, PGAM1/PGAM2, LDHB/LDHA, and ENO1/ENO3. Paralog pairs are shown with limma FDR-adjusted P < 0.01 and average MIF ≥ 0.05. (E) Capillary-based immunoassay corroborates the relative shift from ENO1 to ENO3 in postnatal hearts. P values derived from 2-tailed t test. Error bars show SD. (F) Same as E, but for the postnatal shift from PGAM1 to PGAM2.

Copyright © 2026 American Society for Clinical Investigation
ISSN 2379-3708

Sign up for email alerts