Go to The Journal of Clinical Investigation
  • About
  • Editors
  • Consulting Editors
  • For authors
  • Publication ethics
  • Publication alerts by email
  • Transfers
  • Advertising
  • Job board
  • Contact
  • Physician-Scientist Development
  • Current issue
  • Past issues
  • By specialty
    • COVID-19
    • Cardiology
    • Immunology
    • Metabolism
    • Nephrology
    • Oncology
    • Pulmonology
    • All ...
  • Videos
  • Collections
    • In-Press Preview
    • Resource and Technical Advances
    • Clinical Research and Public Health
    • Research Letters
    • Editorials
    • Perspectives
    • Physician-Scientist Development
    • Reviews
    • Top read articles

  • Current issue
  • Past issues
  • Specialties
  • In-Press Preview
  • Resource and Technical Advances
  • Clinical Research and Public Health
  • Research Letters
  • Editorials
  • Perspectives
  • Physician-Scientist Development
  • Reviews
  • Top read articles
  • About
  • Editors
  • Consulting Editors
  • For authors
  • Publication ethics
  • Publication alerts by email
  • Transfers
  • Advertising
  • Job board
  • Contact
Single-cell transcriptomics of melanoma sentinel lymph nodes identifies immune cell signatures associated with metastasis
Eric Engelbrecht, Bryce F. Stamp, Lewis Chew, Omar Sadi Sarkar, Phillip Harter, Sabine J. Waigel, Eric C. Rouchka, Julia Chariker, Andrei Smolenkov, Jason Chesney, Kelly McMasters, Corey T. Watson, Kavitha Yaddanapudi
Eric Engelbrecht, Bryce F. Stamp, Lewis Chew, Omar Sadi Sarkar, Phillip Harter, Sabine J. Waigel, Eric C. Rouchka, Julia Chariker, Andrei Smolenkov, Jason Chesney, Kelly McMasters, Corey T. Watson, Kavitha Yaddanapudi
View: Text | PDF
Research Article Immunology Oncology

Single-cell transcriptomics of melanoma sentinel lymph nodes identifies immune cell signatures associated with metastasis

  • Text
  • PDF
Abstract

The sentinel lymph node (SLN) is the first lymph node encountered by a metastatic cancer cell and serves as a predictor of poor prognosis, as cases with clinically occult SLN metastases are classified as stage III with elevated rates of recurrence and diminished overall survival. However, the dynamics of immune infiltrates in SLNs remain poorly characterized. Here, using an unbiased cellular indexing of transcriptomes and epitopes by sequencing technique, we profiled 97,777 cells from SLN tissues obtained from patients with stages I/II and III cutaneous melanoma. We described the transcriptional programs of a multitude of T, B, and myeloid cell subtypes in SLNs. Based on the proportions of cell types, we determined that SLN subtypes stratified along a naive → activated axis; patients with a “high activated” signature score appeared to be undergoing a robust melanoma antigen–driven adaptive immune response and, thus, could be responsive to immunotherapy. Additionally, we identified transcriptomic signatures of SLN-infiltrating dendritic cell subsets that compromise antitumor immune responses. Our analyses provide valuable insights into tumor-driven immune changes in the SLN tissue, offering a powerful tool for the informed design of immune therapies for patients with high-risk melanoma.

Authors

Eric Engelbrecht, Bryce F. Stamp, Lewis Chew, Omar Sadi Sarkar, Phillip Harter, Sabine J. Waigel, Eric C. Rouchka, Julia Chariker, Andrei Smolenkov, Jason Chesney, Kelly McMasters, Corey T. Watson, Kavitha Yaddanapudi

×

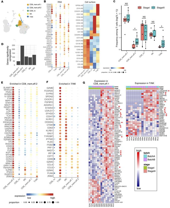
Figure 2

Melanoma disease stage associates with transcriptional state of CD8+ effector T cells in the SLN tissues.

Options: View larger image (or click on image) Download as PowerPoint
Melanoma disease stage associates with transcriptional state of CD8+ eff...
(A) UMAP plot with CD8+ and NK cells highlighted. (B) Dot plots of RNA (left) and heatmap of cell surface (right) expression of selected genes upregulated in CD8+ T cell and NK clusters. (C) Box plot (median with interquartile range) showing the frequency of CD8+ T cell and NK clusters among all T cells. *P < 0.05. (D) Bar plot of the number of genes upregulated (log2 fold-change > 0.4 and Padj < 5.0 × 10–7) in indicated clusters. (E and F) RNA expression dot plots of selected genes markedly upregulated in CD8_mem,eff.2 (E) and T/NK (F) cells. (G) Heatmap showing expression of all transcripts that are differentially expressed (P value < 0.01 and |log2 fold-change| > 0.8) between stage I and stage III SLN samples in CD8_mem,eff.1 (G; left) and T/NK (G; right) cells. Red arrows in G indicate genes that are associated with CD8+ T cell anergy, exhaustion, suppression, T cell immune regulation, and lymph node retention. Two-group comparisons were done by 2-tailed Student’s t tests.

Copyright © 2026 American Society for Clinical Investigation
ISSN 2379-3708

Sign up for email alerts