Go to The Journal of Clinical Investigation
  • About
  • Editors
  • Consulting Editors
  • For authors
  • Publication ethics
  • Publication alerts by email
  • Transfers
  • Advertising
  • Job board
  • Contact
  • Physician-Scientist Development
  • Current issue
  • Past issues
  • By specialty
    • COVID-19
    • Cardiology
    • Immunology
    • Metabolism
    • Nephrology
    • Oncology
    • Pulmonology
    • All ...
  • Videos
  • Collections
    • In-Press Preview
    • Resource and Technical Advances
    • Clinical Research and Public Health
    • Research Letters
    • Editorials
    • Perspectives
    • Physician-Scientist Development
    • Reviews
    • Top read articles

  • Current issue
  • Past issues
  • Specialties
  • In-Press Preview
  • Resource and Technical Advances
  • Clinical Research and Public Health
  • Research Letters
  • Editorials
  • Perspectives
  • Physician-Scientist Development
  • Reviews
  • Top read articles
  • About
  • Editors
  • Consulting Editors
  • For authors
  • Publication ethics
  • Publication alerts by email
  • Transfers
  • Advertising
  • Job board
  • Contact
Single-cell transcriptomics of melanoma sentinel lymph nodes identifies immune cell signatures associated with metastasis
Eric Engelbrecht, Bryce F. Stamp, Lewis Chew, Omar Sadi Sarkar, Phillip Harter, Sabine J. Waigel, Eric C. Rouchka, Julia Chariker, Andrei Smolenkov, Jason Chesney, Kelly McMasters, Corey T. Watson, Kavitha Yaddanapudi
Eric Engelbrecht, Bryce F. Stamp, Lewis Chew, Omar Sadi Sarkar, Phillip Harter, Sabine J. Waigel, Eric C. Rouchka, Julia Chariker, Andrei Smolenkov, Jason Chesney, Kelly McMasters, Corey T. Watson, Kavitha Yaddanapudi
View: Text | PDF
Research Article Immunology Oncology

Single-cell transcriptomics of melanoma sentinel lymph nodes identifies immune cell signatures associated with metastasis

  • Text
  • PDF
Abstract

The sentinel lymph node (SLN) is the first lymph node encountered by a metastatic cancer cell and serves as a predictor of poor prognosis, as cases with clinically occult SLN metastases are classified as stage III with elevated rates of recurrence and diminished overall survival. However, the dynamics of immune infiltrates in SLNs remain poorly characterized. Here, using an unbiased cellular indexing of transcriptomes and epitopes by sequencing technique, we profiled 97,777 cells from SLN tissues obtained from patients with stages I/II and III cutaneous melanoma. We described the transcriptional programs of a multitude of T, B, and myeloid cell subtypes in SLNs. Based on the proportions of cell types, we determined that SLN subtypes stratified along a naive → activated axis; patients with a “high activated” signature score appeared to be undergoing a robust melanoma antigen–driven adaptive immune response and, thus, could be responsive to immunotherapy. Additionally, we identified transcriptomic signatures of SLN-infiltrating dendritic cell subsets that compromise antitumor immune responses. Our analyses provide valuable insights into tumor-driven immune changes in the SLN tissue, offering a powerful tool for the informed design of immune therapies for patients with high-risk melanoma.

Authors

Eric Engelbrecht, Bryce F. Stamp, Lewis Chew, Omar Sadi Sarkar, Phillip Harter, Sabine J. Waigel, Eric C. Rouchka, Julia Chariker, Andrei Smolenkov, Jason Chesney, Kelly McMasters, Corey T. Watson, Kavitha Yaddanapudi

×

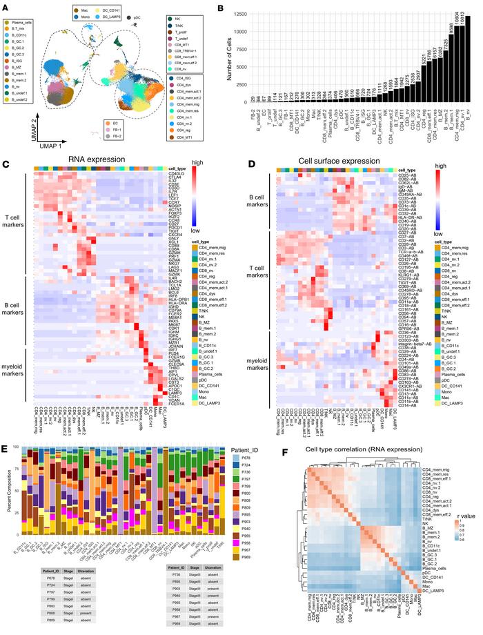
Figure 1

Deciphering the diversity of immune cells in melanoma SLN tissues using CITE-Seq.

Options: View larger image (or click on image) Download as PowerPoint
Deciphering the diversity of immune cells in melanoma SLN tissues using ...
(A) Uniform manifold approximation and projection (UMAP) plot of cells from SLNs, colored by cluster. (B) Bar plot of cell number in each cluster. (C) RNA and cell surface (D) expression heatmaps of selected cluster markers (Supplemental Tables 2 and 3). (E) Stacked bar indicating the relative contribution of each patient (color) to each cluster. (F) Heatmap of cell type correlations (r values) based on RNA expression for 5,000 genes. Mac, macrophage; Mono, monocyte; DC, dendritic cell; pDC, plasmacytoid DC; GC, germinal center; ISG, IFN-stimulated gene; MZ, marginal zone; MT, metallothionein; EC, endothelial cell; FB, fibroblast.

Copyright © 2026 American Society for Clinical Investigation
ISSN 2379-3708

Sign up for email alerts