Go to The Journal of Clinical Investigation
  • About
  • Editors
  • Consulting Editors
  • For authors
  • Publication ethics
  • Publication alerts by email
  • Transfers
  • Advertising
  • Job board
  • Contact
  • Physician-Scientist Development
  • Current issue
  • Past issues
  • By specialty
    • COVID-19
    • Cardiology
    • Immunology
    • Metabolism
    • Nephrology
    • Oncology
    • Pulmonology
    • All ...
  • Videos
  • Collections
    • In-Press Preview
    • Resource and Technical Advances
    • Clinical Research and Public Health
    • Research Letters
    • Editorials
    • Perspectives
    • Physician-Scientist Development
    • Reviews
    • Top read articles

  • Current issue
  • Past issues
  • Specialties
  • In-Press Preview
  • Resource and Technical Advances
  • Clinical Research and Public Health
  • Research Letters
  • Editorials
  • Perspectives
  • Physician-Scientist Development
  • Reviews
  • Top read articles
  • About
  • Editors
  • Consulting Editors
  • For authors
  • Publication ethics
  • Publication alerts by email
  • Transfers
  • Advertising
  • Job board
  • Contact
Rapamycin improves satellite cells’ autophagy and muscle regeneration during hypercapnia
Joseph Balnis, … , Harold A. Singer, Ariel Jaitovich
Joseph Balnis, … , Harold A. Singer, Ariel Jaitovich
Published November 26, 2024
Citation Information: JCI Insight. 2025;10(1):e182842. https://doi.org/10.1172/jci.insight.182842.
View: Text | PDF
Research Article Pulmonology

Rapamycin improves satellite cells’ autophagy and muscle regeneration during hypercapnia

  • Text
  • PDF
Abstract

Both CO2 retention, or hypercapnia, and skeletal muscle dysfunction predict higher mortality in critically ill patients. Mechanistically, muscle injury and reduced myogenesis contribute to critical illness myopathy, and while hypercapnia causes muscle wasting, no research has been conducted on hypercapnia-driven dysfunctional myogenesis in vivo. Autophagy flux regulates myogenesis by supporting skeletal muscle stem cell — satellite cell — activation, and previous data suggest that hypercapnia inhibits autophagy. We tested whether hypercapnia worsens satellite cell autophagy flux and myogenic potential and if autophagy induction reverses these deficits. Satellite cell transplantation and lineage-tracing experiments showed that hypercapnia undermined satellite cells’ activation, replication, and myogenic capacity. Bulk and single-cell sequencing analyses indicated that hypercapnia disrupts autophagy, senescence, and other satellite cell programs. Autophagy activation was reduced in hypercapnic cultured myoblasts, and autophagy genetic knockdown phenocopied these changes in vitro. Rapamycin stimulation led to AMPK activation and downregulation of the mTOR pathway, which are both associated with accelerated autophagy flux and cell replication. Moreover, hypercapnic mice receiving rapamycin showed improved satellite cell autophagy flux, activation, replication rate, and posttransplantation myogenic capacity. In conclusion, we have shown that hypercapnia interferes with satellite cell activation, autophagy flux, and myogenesis, and systemic rapamycin administration improves these outcomes.

Authors

Joseph Balnis, Emily L. Jackson, Lisa A. Drake, Diane V. Singer, Ramon Bossardi Ramos, Harold A. Singer, Ariel Jaitovich

×

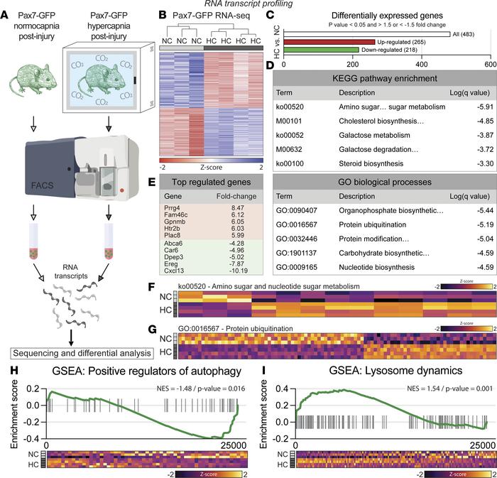
Figure 5

The transcriptomic landscape of hypercapnic satellite cells suggests alteration of multiple metabolic and autophagy pathways.

Options: View larger image (or click on image) Download as PowerPoint
The transcriptomic landscape of hypercapnic satellite cells suggests alt...
(A) Graphic depicts the experimental design of the bulk RNA-sequencing analysis. (B) Heatmap of gene expression and unbiased clustering of RNA-sequenced samples (n = 3 NC, 4 HC). (C) Number of differentially expressed genes with a P < 0.05 and a fold-change greater than 1.5 or less than –1.5 shows 483 genes that are differentially expressed in hypercapnia versus normocapnia. (D) KEGG and GO pathways related to carbohydrate, amino acid and lipid metabolism, and protein ubiquitination. (E) List of top up- and downregulated genes. (F and G) Heatmaps show further interrogation of the number of entities within the top terms and their relative regulation in NC and HC mice. (H and I) GSEA of transcripts described as regulators of autophagy and lysosome dynamics. Graphics from A were constructed with clipart supplied by BioRender.com.

Copyright © 2025 American Society for Clinical Investigation
ISSN 2379-3708

Sign up for email alerts