Go to The Journal of Clinical Investigation
  • About
  • Editors
  • Consulting Editors
  • For authors
  • Publication ethics
  • Publication alerts by email
  • Transfers
  • Advertising
  • Job board
  • Contact
  • Physician-Scientist Development
  • Current issue
  • Past issues
  • By specialty
    • COVID-19
    • Cardiology
    • Immunology
    • Metabolism
    • Nephrology
    • Oncology
    • Pulmonology
    • All ...
  • Videos
  • Collections
    • In-Press Preview
    • Resource and Technical Advances
    • Clinical Research and Public Health
    • Research Letters
    • Editorials
    • Perspectives
    • Physician-Scientist Development
    • Reviews
    • Top read articles

  • Current issue
  • Past issues
  • Specialties
  • In-Press Preview
  • Resource and Technical Advances
  • Clinical Research and Public Health
  • Research Letters
  • Editorials
  • Perspectives
  • Physician-Scientist Development
  • Reviews
  • Top read articles
  • About
  • Editors
  • Consulting Editors
  • For authors
  • Publication ethics
  • Publication alerts by email
  • Transfers
  • Advertising
  • Job board
  • Contact
Acquired immunostimulatory phenotype of migratory CD103+ DCs promotes alloimmunity following corneal transplantation
Tomás Blanco, Hayate Nakagawa, Aytan Musayeva, Mark Krauthammer, Rohan Bir Singh, Akitomo Narimatsu, Hongyan Ge, Sara I. Shoushtari, Reza Dana
Tomás Blanco, Hayate Nakagawa, Aytan Musayeva, Mark Krauthammer, Rohan Bir Singh, Akitomo Narimatsu, Hongyan Ge, Sara I. Shoushtari, Reza Dana
View: Text | PDF
Research Article Immunology Ophthalmology

Acquired immunostimulatory phenotype of migratory CD103+ DCs promotes alloimmunity following corneal transplantation

  • Text
  • PDF
Abstract

After transplantation, Th1-mediated immune rejection is the predominant cause of graft failure. Th1 cell sensitization occurs through complex and context-dependent interaction among antigen-presenting cell subsets, particularly CD11b+ DCs (DC2) and CD103+ DCs (DC1). This interaction necessitates further investigation in the context of transplant immunity. We used well-established preclinical models of corneal transplantation and identified distinct roles of migratory CD103+ DC1 in influencing the outcomes of the grafted tissue. In recipients with uninflamed corneal beds, migratory CD103+ DC1 demonstrate a tolerogenic phenotype that modulates the immunogenic capacity of CD11b+ DC2 primarily mediated by IL-10, suppressing alloreactive CD4+ Th1 cells via the PD-L1/PD-1 pathway and enhancing Treg-mediated tolerance via αvβ8 integrin–activated TGF-β1, thus facilitating graft survival. Conversely, in recipients with inflamed and vascularized corneal beds, IFN-γ produced by CD4+ Th1 cells induced migratory CD103+ DC1 to adopt an immunostimulatory phenotype, characterized by the downregulation of regulatory markers, including αvβ8 integrin and IL-10, and the upregulation of IL-12 and costimulatory molecules CD80/86, resulting in graft failure. The adoptive transfer of ex vivo induced tolerogenic CD103+ DC1 (iDC1) effectively inhibited Th1 polarization and preserved the tolerogenic phenotype of their physiological counterparts. Collectively, our findings underscore the essential role played by CD103+ DC1 in modulating host alloimmune responses.

Authors

Tomás Blanco, Hayate Nakagawa, Aytan Musayeva, Mark Krauthammer, Rohan Bir Singh, Akitomo Narimatsu, Hongyan Ge, Sara I. Shoushtari, Reza Dana

×

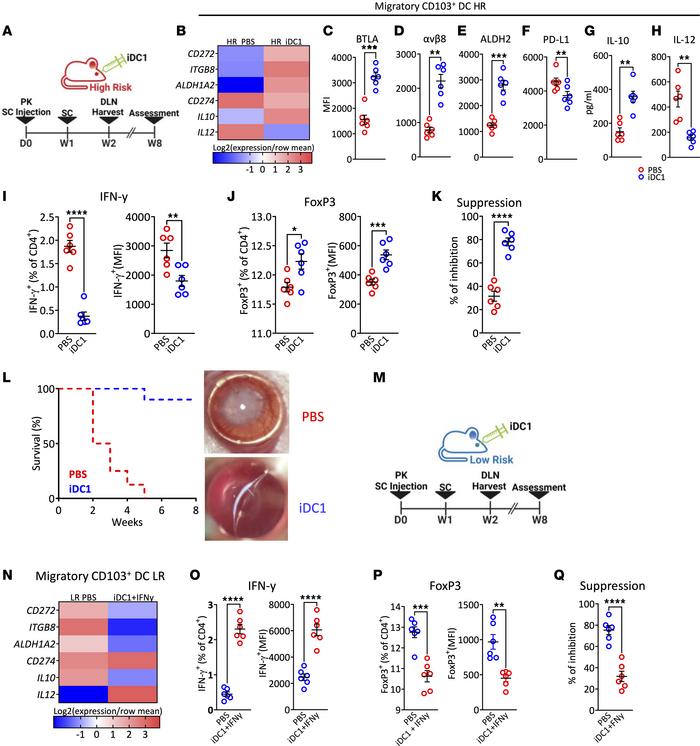
Figure 6

The effect of antigen-loaded iDC1 adoptively transferred in corneal transplant immunity.

Options: View larger image (or click on image) Download as PowerPoint
The effect of antigen-loaded iDC1 adoptively transferred in corneal tran...
(A) BALB/C HR recipients were transplanted as above. Immediately after transplantation, allograft recipient mice received 2 × 104 of CMTMR-labeled iDC1 or PBS via SC injection. (B) Two weeks after transplantation, CMTMR– migratory CD103+ DC1 were sorted by FACS from the DLN and analyzed by qPCR assay, showing the expression average of most differentially functional regulatory markers. (C–H) The MFI of regulatory markers was measured by flow cytometry (C–F) or ELISA (G and H) and compared with DC2 from HR recipients (previous gating from above; Figure 1A). (I and J) Intracellular expression of IFN-γ by Th1 and FoxP3+CD25+ gated on CD3+CD4+ T cells from the DLN of graft recipient mice. (K and L) Ex vivo Treg suppressive capacity on proliferating CD4+ T cells was measured. Corneal grafts were monitored for up to 8 weeks after transplant (n = 8 group), and Kaplan-Meier curves were plotted to evaluate graft survival. Representative slit lamp photography from either LR or LR are presented. BALB/C LR recipients were transplanted as above. Immediately after transplantation, allograft recipient mice received 2 × 104 CMTMR-labeled iDC1 pretreated with IFN-γ or PBS (vehicle internal control) via SC injection. Two weeks after transplantation, mice were euthanized (n = 6 group). (M and N) CMTMR– migratory CD103+ DC1 were sorted by FACS and analyzed by qPCR assay as above. (O and P) Intracellular expression of IFN-γ by Th1 (O) and FoxP3+CD25+ gated on CD3+CD4+ T cells (P) from the DLN of graft recipient mice was measured. (Q) Ex vivo Treg suppressive capacity on proliferating CD4+ T cells was measured. Additional mice were followed up (n = 8/group) for 8 weeks with slit lamp examination to evaluate graft opacity, and Kaplan-Meier curves were plotted to evaluate graft survival. Plots represent the mean (± SEM). *P < 0.05, **P < 0.01, ***P < 0.001, ****P < 0.0001 (2-tailed t test). All results are of 1 experimental set of animals with no repetitions.

Copyright © 2026 American Society for Clinical Investigation
ISSN 2379-3708

Sign up for email alerts