Go to The Journal of Clinical Investigation
  • About
  • Editors
  • Consulting Editors
  • For authors
  • Publication ethics
  • Publication alerts by email
  • Transfers
  • Advertising
  • Job board
  • Contact
  • Physician-Scientist Development
  • Current issue
  • Past issues
  • By specialty
    • COVID-19
    • Cardiology
    • Immunology
    • Metabolism
    • Nephrology
    • Oncology
    • Pulmonology
    • All ...
  • Videos
  • Collections
    • In-Press Preview
    • Resource and Technical Advances
    • Clinical Research and Public Health
    • Research Letters
    • Editorials
    • Perspectives
    • Physician-Scientist Development
    • Reviews
    • Top read articles

  • Current issue
  • Past issues
  • Specialties
  • In-Press Preview
  • Resource and Technical Advances
  • Clinical Research and Public Health
  • Research Letters
  • Editorials
  • Perspectives
  • Physician-Scientist Development
  • Reviews
  • Top read articles
  • About
  • Editors
  • Consulting Editors
  • For authors
  • Publication ethics
  • Publication alerts by email
  • Transfers
  • Advertising
  • Job board
  • Contact
Acquired immunostimulatory phenotype of migratory CD103+ DCs promotes alloimmunity following corneal transplantation
Tomás Blanco, Hayate Nakagawa, Aytan Musayeva, Mark Krauthammer, Rohan Bir Singh, Akitomo Narimatsu, Hongyan Ge, Sara I. Shoushtari, Reza Dana
Tomás Blanco, Hayate Nakagawa, Aytan Musayeva, Mark Krauthammer, Rohan Bir Singh, Akitomo Narimatsu, Hongyan Ge, Sara I. Shoushtari, Reza Dana
View: Text | PDF
Research Article Immunology Ophthalmology

Acquired immunostimulatory phenotype of migratory CD103+ DCs promotes alloimmunity following corneal transplantation

  • Text
  • PDF
Abstract

After transplantation, Th1-mediated immune rejection is the predominant cause of graft failure. Th1 cell sensitization occurs through complex and context-dependent interaction among antigen-presenting cell subsets, particularly CD11b+ DCs (DC2) and CD103+ DCs (DC1). This interaction necessitates further investigation in the context of transplant immunity. We used well-established preclinical models of corneal transplantation and identified distinct roles of migratory CD103+ DC1 in influencing the outcomes of the grafted tissue. In recipients with uninflamed corneal beds, migratory CD103+ DC1 demonstrate a tolerogenic phenotype that modulates the immunogenic capacity of CD11b+ DC2 primarily mediated by IL-10, suppressing alloreactive CD4+ Th1 cells via the PD-L1/PD-1 pathway and enhancing Treg-mediated tolerance via αvβ8 integrin–activated TGF-β1, thus facilitating graft survival. Conversely, in recipients with inflamed and vascularized corneal beds, IFN-γ produced by CD4+ Th1 cells induced migratory CD103+ DC1 to adopt an immunostimulatory phenotype, characterized by the downregulation of regulatory markers, including αvβ8 integrin and IL-10, and the upregulation of IL-12 and costimulatory molecules CD80/86, resulting in graft failure. The adoptive transfer of ex vivo induced tolerogenic CD103+ DC1 (iDC1) effectively inhibited Th1 polarization and preserved the tolerogenic phenotype of their physiological counterparts. Collectively, our findings underscore the essential role played by CD103+ DC1 in modulating host alloimmune responses.

Authors

Tomás Blanco, Hayate Nakagawa, Aytan Musayeva, Mark Krauthammer, Rohan Bir Singh, Akitomo Narimatsu, Hongyan Ge, Sara I. Shoushtari, Reza Dana

×

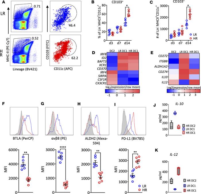
Figure 2

Migratory CD103+ DC1 in the DLN.

Options: View larger image (or click on image) Download as PowerPoint
Migratory CD103+ DC1 in the DLN.
DLN from graft recipients (n = 6/group/...
DLN from graft recipients (n = 6/group/time point; same mice as from Figure 1) were analyzed by flow cytometry (gating strategy for evaluating CD103+ DC1 in the DLN shown in Supplemental Figure 2). (A) Gate on lineage–MHC-II+ was set to include mature lineage– cells, and the gate on CD103+CD11c+ cells was set for frequencies of DC1. (B and C) Mean (± SEM) of frequency (B) and numbers (C) of CD103+CD11b– in the ipsilateral DLN of graft recipient mice were measured (gating strategy for sorting DC1 from DC2 in the DLN at 2 weeks after transplant shown in Supplemental Figure 2, A and B). (D and E) Transcriptional programs and markers expressed by DC subsets sorted by FACS from the DLN of allograft recipient mice at 2 weeks after transplant were analyzed by qPCR assay and show expression average of most differentially in DC1 relative to their expression in DC2 from pooled DLN (n = 6 mice/group, same mice as from Figure 1; gating strategy for evaluating DC1 and DC2 phenotypic markers in the DLN shown in Supplemental Figure 2, A and B). (F–I) The median fluorescence intensity (MFI) of regulatory markers was measured and compared in DC1 form either LR or HR recipients at 2 weeks after transplant (n = 6/group, gating from above). Each symbol in F–I indicates an individual mouse. Additionally, sorted DC1 and DC2 were cultured and challenged with irradiated apoptotic corneal cells, stimulated with PMI and ionomycin. (J and K) ELISA assessed the supernatant for IL-10 (J) and IL-12 (K) secretion. Results are of 2 sets of triplicates with cells pooled from 3 mice on each set. *P < 0.05, **P < 0.01, ****P < 0.0001 (2-tailed t test). All results are of 1 experiment with no repetitions in animal numbers.

Copyright © 2026 American Society for Clinical Investigation
ISSN 2379-3708

Sign up for email alerts