Go to The Journal of Clinical Investigation
  • About
  • Editors
  • Consulting Editors
  • For authors
  • Publication ethics
  • Publication alerts by email
  • Transfers
  • Advertising
  • Job board
  • Contact
  • Physician-Scientist Development
  • Current issue
  • Past issues
  • By specialty
    • COVID-19
    • Cardiology
    • Immunology
    • Metabolism
    • Nephrology
    • Oncology
    • Pulmonology
    • All ...
  • Videos
  • Collections
    • In-Press Preview
    • Resource and Technical Advances
    • Clinical Research and Public Health
    • Research Letters
    • Editorials
    • Perspectives
    • Physician-Scientist Development
    • Reviews
    • Top read articles

  • Current issue
  • Past issues
  • Specialties
  • In-Press Preview
  • Resource and Technical Advances
  • Clinical Research and Public Health
  • Research Letters
  • Editorials
  • Perspectives
  • Physician-Scientist Development
  • Reviews
  • Top read articles
  • About
  • Editors
  • Consulting Editors
  • For authors
  • Publication ethics
  • Publication alerts by email
  • Transfers
  • Advertising
  • Job board
  • Contact
AURKB inhibition induces rhabdomyosarcoma apoptosis and ferroptosis through NPM1/SP1/ACSL5 axis
Huimou Chen, Mengzhen Li, Yu Zhang, Mengjia Song, Yi Que, Juan Wang, Feifei Sun, Jia Zhu, Junting Huang, Juan Liu, Jiaqian Xu, Suying Lu, Yizhuo Zhang
Huimou Chen, Mengzhen Li, Yu Zhang, Mengjia Song, Yi Que, Juan Wang, Feifei Sun, Jia Zhu, Junting Huang, Juan Liu, Jiaqian Xu, Suying Lu, Yizhuo Zhang
View: Text | PDF
Research Article Oncology

AURKB inhibition induces rhabdomyosarcoma apoptosis and ferroptosis through NPM1/SP1/ACSL5 axis

  • Text
  • PDF
Abstract

Rhabdomyosarcoma (RMS) is one of the most common solid tumors in children and adolescents. Patients with relapsed/refractory RMS have limited treatment options, highlighting the urgency for the identification of novel therapeutic targets for RMS. In the present study, aurora kinase B (AURKB) was found to be highly expressed in RMS and associated with unfavorable prognosis of patients. Functional experiments indicated that inhibition of AURKB significantly reduced RMS cell proliferation, induced apoptosis and ferroptosis, and suppressed RMS growth in vivo. The highly expressed AURKB in RMS contributes to the apoptosis and ferroptosis resistance of tumor cells through the nucleophosmin 1 (NPM1)/Sp1 transcription factor (SP1)/acyl-CoA synthetase long-chain family member 5 (ACSL5) axis. Furthermore, inhibition of AURKB exerted an anti-RMS effect together with vincristine both in vitro and in vivo, with tolerable toxicity. The above findings provide insights we believe are new into the tumorigenesis of RMS, especially with regard to apoptosis or ferroptosis resistance, indicating that AURKB may be a potential target for clinical intervention in patients with RMS.

Authors

Huimou Chen, Mengzhen Li, Yu Zhang, Mengjia Song, Yi Que, Juan Wang, Feifei Sun, Jia Zhu, Junting Huang, Juan Liu, Jiaqian Xu, Suying Lu, Yizhuo Zhang

×

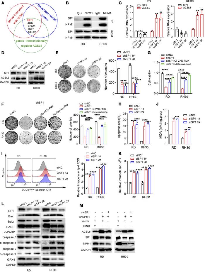
Figure 7

NPM1 inhibited ACSL5 expression by binding SP1.

Options: View larger image (or click on image) Download as PowerPoint
NPM1 inhibited ACSL5 expression by binding SP1.
(A) The 5 overlapped gen...
(A) The 5 overlapped genes (including SP1, JUN, BRD4, IRF1, and SOX2), which can interact with NPM1 and were related to ferroptosis, can transcriptionally regulate ACSL5 as well. (B) Immunoprecipitation in RD and RH30 cells to verify the interaction of NPM1 and SP1. (C) mRNA expression levels of ACSL5 validated by qRT-PCR in RD and RH30 cells after genetic knockdown of SP1 with shRNA. (D) WB to identify protein expression levels of ACSL5 in RD and RH30 cells after genetic knockdown of SP1 with shRNA. (E) Colony formation assay in RMS cells after SP1 knockdown by shRNA. (F) Colony formation assay in RMS cells after knocking down SP1 with shRNA in RMS cells treated with or without apoptosis inhibitor (10 μM Z-VAD-FMK) or ferroptosis inhibitor (10 μM deferoxamine) for 48 hours. (G) Cell viability in RMS cells with SP1 genetic knockdown with shRNA in the absence or presence of Z-VAD-FMK or deferoxamine for 48 hours. (H) Changes of apoptosis rates after knocking down SP1 with siRNA transfection for 72 hours in RMS cells. (I–K) Changes of the intracellular lipid ROS levels, MDA, and the relative intracellular Fe2+ levels in RMS cells after SP1 knockdown with siRNA transfection for 72 hours. (L) WB analysis revealed changes in indicated apoptosis-related gene markers and the ferroptosis-related marker GPX4 after SP1 inhibition with shRNA in RMS cells. (M) WB analysis of the ACSL5 protein expression in shNPM1 RMS cells treated with or without overexpression of SP1. *P < 0.05, **P < 0.01, ***P < 0.001, ****P < 0.0001, t test (C and H–K) and 2-way ANOVA (E–G).

Copyright © 2026 American Society for Clinical Investigation
ISSN 2379-3708

Sign up for email alerts