Go to The Journal of Clinical Investigation
  • About
  • Editors
  • Consulting Editors
  • For authors
  • Publication ethics
  • Publication alerts by email
  • Transfers
  • Advertising
  • Job board
  • Contact
  • Physician-Scientist Development
  • Current issue
  • Past issues
  • By specialty
    • COVID-19
    • Cardiology
    • Immunology
    • Metabolism
    • Nephrology
    • Oncology
    • Pulmonology
    • All ...
  • Videos
  • Collections
    • In-Press Preview
    • Resource and Technical Advances
    • Clinical Research and Public Health
    • Research Letters
    • Editorials
    • Perspectives
    • Physician-Scientist Development
    • Reviews
    • Top read articles

  • Current issue
  • Past issues
  • Specialties
  • In-Press Preview
  • Resource and Technical Advances
  • Clinical Research and Public Health
  • Research Letters
  • Editorials
  • Perspectives
  • Physician-Scientist Development
  • Reviews
  • Top read articles
  • About
  • Editors
  • Consulting Editors
  • For authors
  • Publication ethics
  • Publication alerts by email
  • Transfers
  • Advertising
  • Job board
  • Contact
AURKB inhibition induces rhabdomyosarcoma apoptosis and ferroptosis through NPM1/SP1/ACSL5 axis
Huimou Chen, Mengzhen Li, Yu Zhang, Mengjia Song, Yi Que, Juan Wang, Feifei Sun, Jia Zhu, Junting Huang, Juan Liu, Jiaqian Xu, Suying Lu, Yizhuo Zhang
Huimou Chen, Mengzhen Li, Yu Zhang, Mengjia Song, Yi Que, Juan Wang, Feifei Sun, Jia Zhu, Junting Huang, Juan Liu, Jiaqian Xu, Suying Lu, Yizhuo Zhang
View: Text | PDF
Research Article Oncology

AURKB inhibition induces rhabdomyosarcoma apoptosis and ferroptosis through NPM1/SP1/ACSL5 axis

  • Text
  • PDF
Abstract

Rhabdomyosarcoma (RMS) is one of the most common solid tumors in children and adolescents. Patients with relapsed/refractory RMS have limited treatment options, highlighting the urgency for the identification of novel therapeutic targets for RMS. In the present study, aurora kinase B (AURKB) was found to be highly expressed in RMS and associated with unfavorable prognosis of patients. Functional experiments indicated that inhibition of AURKB significantly reduced RMS cell proliferation, induced apoptosis and ferroptosis, and suppressed RMS growth in vivo. The highly expressed AURKB in RMS contributes to the apoptosis and ferroptosis resistance of tumor cells through the nucleophosmin 1 (NPM1)/Sp1 transcription factor (SP1)/acyl-CoA synthetase long-chain family member 5 (ACSL5) axis. Furthermore, inhibition of AURKB exerted an anti-RMS effect together with vincristine both in vitro and in vivo, with tolerable toxicity. The above findings provide insights we believe are new into the tumorigenesis of RMS, especially with regard to apoptosis or ferroptosis resistance, indicating that AURKB may be a potential target for clinical intervention in patients with RMS.

Authors

Huimou Chen, Mengzhen Li, Yu Zhang, Mengjia Song, Yi Que, Juan Wang, Feifei Sun, Jia Zhu, Junting Huang, Juan Liu, Jiaqian Xu, Suying Lu, Yizhuo Zhang

×

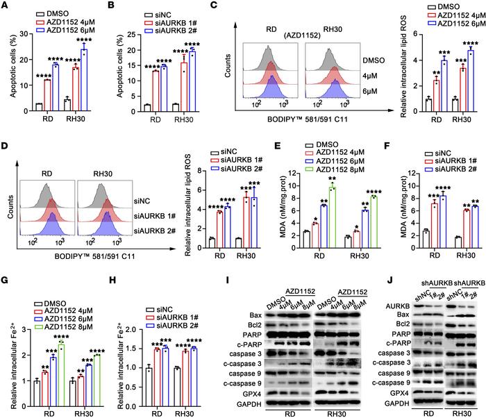
Figure 3

AURKB inhibition induced apoptosis and ferroptosis in RMS cell lines.

Options: View larger image (or click on image) Download as PowerPoint
AURKB inhibition induced apoptosis and ferroptosis in RMS cell lines.
(A...
(A and B) Columnar statistical charts revealed changes in the apoptosis proportion of RMS cell lines after AURKB inhibition with different concentrations of AZD1152 or siRNA after transfection for 72 hours. (C and D) The intracellular lipid ROS levels in RMS cells after treatment with different concentrations of AZD1152 or AURKB genetic knockdown with siRNA transfection for 72 hours. (E and F) The intracellular MDA levels in RMS cells after treatment with AZD1152 at different concentrations or AURKB genetic knockdown with siRNA transfection for 72 hours. (G and H) Columnar statistical charts revealed changes of the relative intracellular Fe2+ levels in RMS cells after treatment with AZD1152 at different concentrations or AURKB RNA silencing with siRNA transfection for 72 hours. (I and J) WB analysis showed changes of indicated apoptosis-related gene markers and the ferroptosis-related marker GPX4 after AURKB inhibition with AZD1152 treatment at different concentrations or genetic knockdown with shRNA in RMS cells. *P < 0.05, **P < 0.01, ***P < 0.001, ****P < 0.0001, t test.

Copyright © 2026 American Society for Clinical Investigation
ISSN 2379-3708

Sign up for email alerts