Go to The Journal of Clinical Investigation
  • About
  • Editors
  • Consulting Editors
  • For authors
  • Publication ethics
  • Publication alerts by email
  • Transfers
  • Advertising
  • Job board
  • Contact
  • Physician-Scientist Development
  • Current issue
  • Past issues
  • By specialty
    • COVID-19
    • Cardiology
    • Immunology
    • Metabolism
    • Nephrology
    • Oncology
    • Pulmonology
    • All ...
  • Videos
  • Collections
    • In-Press Preview
    • Resource and Technical Advances
    • Clinical Research and Public Health
    • Research Letters
    • Editorials
    • Perspectives
    • Physician-Scientist Development
    • Reviews
    • Top read articles

  • Current issue
  • Past issues
  • Specialties
  • In-Press Preview
  • Resource and Technical Advances
  • Clinical Research and Public Health
  • Research Letters
  • Editorials
  • Perspectives
  • Physician-Scientist Development
  • Reviews
  • Top read articles
  • About
  • Editors
  • Consulting Editors
  • For authors
  • Publication ethics
  • Publication alerts by email
  • Transfers
  • Advertising
  • Job board
  • Contact
An engineered glioblastoma model yields macrophage-secreted drivers of invasion
Erin A. Akins, Dana Wilkins, Zaki Abou-Mrad, Kelsey Hopland, Robert C. Osorio, Kenny K.H. Yu, Manish K. Aghi, Sanjay Kumar
Erin A. Akins, Dana Wilkins, Zaki Abou-Mrad, Kelsey Hopland, Robert C. Osorio, Kenny K.H. Yu, Manish K. Aghi, Sanjay Kumar
View: Text | PDF
Research Article Immunology Oncology

An engineered glioblastoma model yields macrophage-secreted drivers of invasion

  • Text
  • PDF
Abstract

While the accumulation of tumor-associated macrophages (TAMs) in glioblastoma (GBM) has been well documented, targeting TAMs has thus far yielded limited clinical success in slowing GBM progression due, in part, to an incomplete understanding of TAM function. Using an engineered 3D hydrogel–based model of the brain tumor microenvironment (TME), we show that M2-polarized macrophages stimulate transcriptional and phenotypic changes in GBM stem cells (GSCs) closely associated with the highly aggressive and invasive mesenchymal subtype. By combining proteomics with GBM patient single-cell transcriptomics, we identify multiple TAM-secreted proteins with putative proinvasive functions and validate TGF-β induced (TGFBI, also known as BIGH3) as a targetable TAM-secreted tumorigenic factor. Our work highlights the utility of coupling multiomics analyses with engineered TME models to investigate TAM–cancer cell crosstalk and offers insights into TAM function to guide TAM-targeting therapies.

Authors

Erin A. Akins, Dana Wilkins, Zaki Abou-Mrad, Kelsey Hopland, Robert C. Osorio, Kenny K.H. Yu, Manish K. Aghi, Sanjay Kumar

×

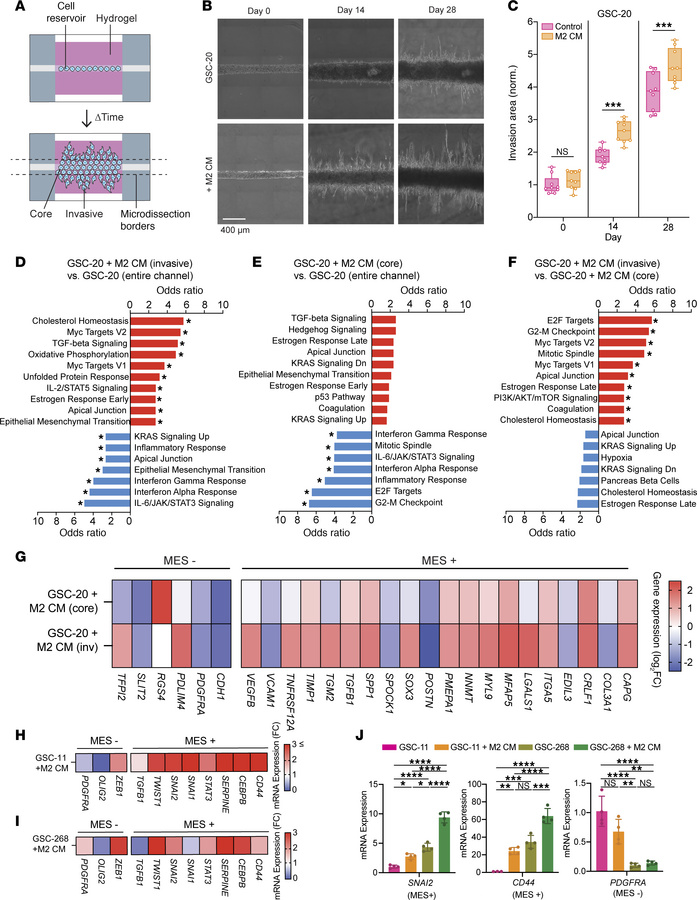
Figure 2

GSC transcriptional changes induced by M2 CM–mediated invasion.

Options: View larger image (or click on image) Download as PowerPoint
GSC transcriptional changes induced by M2 CM–mediated invasion.
(A) Sche...
(A) Schematic of HA-based invasion device and microdissection borders (dashed lines). (B and C) GSC-20 invasion assays with M2 CM (n = 9 devices) showing (B) representative phase images and (C) quantification. Scale bar: 400 μm. (D–F) Cellular pathway (MSigDB) enrichment analysis of differentially expressed genes. Pathways, odds ratio, and statistical significance (*Padj < 0.05) calculated from Enrichr between (D) GSC-20 invasive fraction of M2 CM devices and entire channel of GSC-20 control devices, (E) GSC-20 core fraction of M2 CM devices and entire channel of GSC-20 control devices, and (F) GSC-20 invasive fraction of M2 CM devices and GSC-20 core fraction of M2 CM devices. (G) Heatmap showing GSC-20 relative gene expression levels of mesenchymal (MES+) and non-mesenchymal (MES–) markers obtained by bulk RNA-seq of cells isolated from invasion devices. Expression levels normalized to GSC-20 devices in control media (entire channel). (H and I) Heatmaps showing relative gene expression levels of MES+ and MES– markers obtained by qPCR of GSC-11 (H) and GSC-268 (I) cells isolated from spheroid invasion assays. Expression levels are normalized to GSCs in control media. (J) Relative gene expression levels of PDGFRA, SNAI2, and CD44 across GSC lines and culture conditions (n = 4 biological replicates). Expression levels for each gene are normalized to GSC-11 in control media. Statistical significance was analyzed using 1-way ANOVA followed by Šídák’s multiple-comparisons test (C) or Tukey’s multiple-comparison test (J). *P < 0.05; **P < 0.01; ***P < 0.001; ****P < 0.0001.

Copyright © 2026 American Society for Clinical Investigation
ISSN 2379-3708

Sign up for email alerts