Go to The Journal of Clinical Investigation
  • About
  • Editors
  • Consulting Editors
  • For authors
  • Publication ethics
  • Publication alerts by email
  • Transfers
  • Advertising
  • Job board
  • Contact
  • Physician-Scientist Development
  • Current issue
  • Past issues
  • By specialty
    • COVID-19
    • Cardiology
    • Immunology
    • Metabolism
    • Nephrology
    • Oncology
    • Pulmonology
    • All ...
  • Videos
  • Collections
    • In-Press Preview
    • Resource and Technical Advances
    • Clinical Research and Public Health
    • Research Letters
    • Editorials
    • Perspectives
    • Physician-Scientist Development
    • Reviews
    • Top read articles

  • Current issue
  • Past issues
  • Specialties
  • In-Press Preview
  • Resource and Technical Advances
  • Clinical Research and Public Health
  • Research Letters
  • Editorials
  • Perspectives
  • Physician-Scientist Development
  • Reviews
  • Top read articles
  • About
  • Editors
  • Consulting Editors
  • For authors
  • Publication ethics
  • Publication alerts by email
  • Transfers
  • Advertising
  • Job board
  • Contact
Postprandial exercise regulates tissue-specific triglyceride uptake through angiopoietin-like proteins
Xiaomin Liu, Yiliang Zhang, Bingqian Han, Lin Li, Ying Li, Yifan Ma, Shijia Kang, Quan Li, Lingkai Kong, Kun Huang, Bao-liang Song, Yong Liu, Yan Wang
Xiaomin Liu, Yiliang Zhang, Bingqian Han, Lin Li, Ying Li, Yifan Ma, Shijia Kang, Quan Li, Lingkai Kong, Kun Huang, Bao-liang Song, Yong Liu, Yan Wang
View: Text | PDF
Research Article Metabolism

Postprandial exercise regulates tissue-specific triglyceride uptake through angiopoietin-like proteins

  • Text
  • PDF
Abstract

Fuel substrate switching between carbohydrates and fat is essential for maintaining metabolic homeostasis. During aerobic exercise, the predominant energy source gradually shifts from carbohydrates to fat. While it is well known that exercise mobilizes fat storage from adipose tissues, it remains largely obscure how circulating lipids are distributed tissue-specifically according to distinct energy requirements. Here, we demonstrate that aerobic exercise is linked to nutrient availability to regulate tissue-specific activities of lipoprotein lipase (LPL), the key enzyme catabolizing circulating triglyceride (TG) for tissue uptake, through the differential actions of angiopoietin-like (ANGPTL) proteins. Exercise reduced the tissue binding of ANGPTL3 protein, increasing LPL activity and TG uptake in the heart and skeletal muscle in the postprandial state specifically. Mechanistically, exercise suppressed insulin secretion, attenuating hepatic Angptl8 transcription through the PI3K/mTOR/CEBPα pathway, which is imperative for the tissue binding of its partner ANGPTL3. Constitutive expression of ANGPTL8 hampered lipid utilization and resulted in cardiac dysfunction in response to exercise. Conversely, exercise promoted the expression of ANGPTL4 in white adipose tissues, overriding the regulatory actions of ANGPTL8/ANGPTL3 in suppressing adipose LPL activity, thereby diverting circulating TG away from storage. Collectively, our findings show an overlooked bifurcated ANGPTL-LPL network that orchestrates fuel switching in response to aerobic exercise.

Authors

Xiaomin Liu, Yiliang Zhang, Bingqian Han, Lin Li, Ying Li, Yifan Ma, Shijia Kang, Quan Li, Lingkai Kong, Kun Huang, Bao-liang Song, Yong Liu, Yan Wang

×

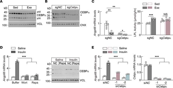
Figure 4

Insulin regulates hepatic Angptl8 transcription through the PI3K/mTOR/CEBPα pathway.

Options: View larger image (or click on image) Download as PowerPoint
Insulin regulates hepatic Angptl8 transcription through the PI3K/mTOR/CE...
(A) Hepatic CEBPα protein levels in mice following postprandial exercise (n = 6 males/group, 8–10 weeks of age; p42 and p30 are 2 different isoforms for CEBPα). (B) Hepatic CEBPα protein levels in Cebpα-knockout mice (n = 6 males/group, 8–14 weeks of age; the asterisk indicates nonspecific bands). SpCas9-transgenic mice were infused with AAVs expressing gRNA targeting Cebpα (5 × 1011 particles/mouse) through the tail vein. Fourteen days later, samples were collected at the sedentary state. A scramble gRNA was used as negative control (sgNC). (C) Hepatic Angptl8 transcriptional level and heart LPL activity in Cebpα-knockout mice following postprandial exercise. Cebpα knockout was performed exactly as in B. Fourteen days later, mice were subjected to exercise and samples were analyzed as described in Methods (n = 6 males/group, 8–14 weeks of age). (D) Angptl8 transcriptional level and CEBPα protein level in rat primary hepatocytes with indicated treatments (n = 3/group). Wort, wortmannin; Rapa, rapamycin. (E) Insulin-regulated Angptl8 transcription in rat primary hepatocytes with or without (siNC) Cebpα knockdown (n = 3/group). All experiments were repeated with similar results. Data are shown as the mean ± SEM. *P < 0.05, **P < 0.01, ***P < 0.001.

Copyright © 2026 American Society for Clinical Investigation
ISSN 2379-3708

Sign up for email alerts