Go to The Journal of Clinical Investigation
  • About
  • Editors
  • Consulting Editors
  • For authors
  • Publication ethics
  • Publication alerts by email
  • Transfers
  • Advertising
  • Job board
  • Contact
  • Physician-Scientist Development
  • Current issue
  • Past issues
  • By specialty
    • COVID-19
    • Cardiology
    • Immunology
    • Metabolism
    • Nephrology
    • Oncology
    • Pulmonology
    • All ...
  • Videos
  • Collections
    • In-Press Preview
    • Resource and Technical Advances
    • Clinical Research and Public Health
    • Research Letters
    • Editorials
    • Perspectives
    • Physician-Scientist Development
    • Reviews
    • Top read articles

  • Current issue
  • Past issues
  • Specialties
  • In-Press Preview
  • Resource and Technical Advances
  • Clinical Research and Public Health
  • Research Letters
  • Editorials
  • Perspectives
  • Physician-Scientist Development
  • Reviews
  • Top read articles
  • About
  • Editors
  • Consulting Editors
  • For authors
  • Publication ethics
  • Publication alerts by email
  • Transfers
  • Advertising
  • Job board
  • Contact
Circulating metabolite signatures indicate differential gut-liver crosstalk in lean and obese MASLD
Mathias Haag, Stefan Winter, Aurino M. Kemas, Julia Tevini, Alexandra Feldman, Sebastian K. Eder, Thomas K. Felder, Christian Datz, Bernhard Paulweber, Gerhard Liebisch, Oliver Burk, Volker M. Lauschke, Elmar Aigner, Matthias Schwab
Mathias Haag, Stefan Winter, Aurino M. Kemas, Julia Tevini, Alexandra Feldman, Sebastian K. Eder, Thomas K. Felder, Christian Datz, Bernhard Paulweber, Gerhard Liebisch, Oliver Burk, Volker M. Lauschke, Elmar Aigner, Matthias Schwab
View: Text | PDF
Clinical Research and Public Health Hepatology Metabolism

Circulating metabolite signatures indicate differential gut-liver crosstalk in lean and obese MASLD

  • Text
  • PDF
Abstract

BACKGROUND Alterations in circulating metabolites have been described in obese metabolic dysfunction–associated steatotic liver disease (MASLD), but data on lean MASLD are lacking. We investigated serum metabolites, including microbial bile acids and short-chain fatty acids (SCFAs), and their association with lean and obese MASLD.METHODS Serum samples from 204 people of European descent were allocated to four groups: lean healthy, lean MASLD, obese healthy, and obese MASLD. Liquid chromatography–mass spectrometry–based metabolomics and linear model analysis were performed. MASLD prediction was assessed based on least absolute shrinkage and selection operator regression. Functional effects of altered molecules were verified in organotypic 3D primary human liver cultures.RESULTS Lean MASLD was characterized by elevated isobutyrate, methionine sulfoxide, propionate, and phosphatidylcholines. Patients with obese MASLD had increased sarcosine and decreased lysine and asymmetric dimethylarginine. Using metabolites, sex, and BMI, MASLD versus healthy could be predicted with a median AUC of 86.5% and 85.6% in the lean and obese subgroups, respectively. Functional experiments in organotypic 3D primary human liver cultures showed propionate and isobutyrate induced lipid accumulation and altered expression of genes involved in lipid and glucose metabolism.CONCLUSION Lean MASLD is characterized by a distinct metabolite pattern related to amino acid metabolism, lipids, and SCFAs, while metabolic pathways of lipid accumulation are differentially activated by microbial metabolites. We highlight an important role of microbial metabolites in MASLD, with implications for predictive and mechanistic assessment of liver disease across weight categories.FUNDING Robert Bosch Stiftung, Swedish Research Council (2021-02801, 2023-03015, 2024-03401), ERC Consolidator Grant 3DMASH (101170408), Ruth and Richard Julin Foundation for Gastroenterology (2021-00158), SciLifeLab and Wallenberg National Program for Data-Driven Life Science (WASPDDLS22:006), Novo Nordisk Foundation (NNF23OC0085944, NNF23OC0084420), PMU-FFF (E-18/28/148-FEL).

Authors

Mathias Haag, Stefan Winter, Aurino M. Kemas, Julia Tevini, Alexandra Feldman, Sebastian K. Eder, Thomas K. Felder, Christian Datz, Bernhard Paulweber, Gerhard Liebisch, Oliver Burk, Volker M. Lauschke, Elmar Aigner, Matthias Schwab

×

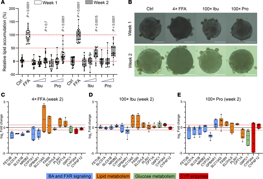
Figure 4

Pro and Ibu induce lipid accumulation in human 3D liver spheroids by altering gene expression in metabolic pathways.

Options: View larger image (or click on image) Download as PowerPoint
Pro and Ibu induce lipid accumulation in human 3D liver spheroids by alt...
(A) Spheroids (n = 3 donors, with 8–10 individual spheroids per donor) were treated with FFAs or increasing concentrations (i.e., 1×, 10×, and 100× of quantified serum level) of Ibu and Pro for 2 weeks. Triglyceride levels were quantified weeks 1 and 2 and normalized to the control and FFA groups, respectively. Data are presented as box-and-whisker plots with points. Each dot represents an individual spheroid. Statistical analysis was performed by 1-way ANOVA with post hoc Dunnett’s multiple-testing correction against control (Ctrl) of respective week. P values are shown on top of box plots for statistically significant lipid accumulation against Ctrl. (B) Representative bright-field images of the spheroids from the experiment shown in A. Scale bars = 100 μm. (C) FFAs, (D) Ibu, and (E) Pro alter the expression of genes involved in lipid and glucose metabolism, BA/farnesoid X receptor (FXR) signaling, and cytochrome P450 (CYP) enzymes. Data are presented as box-and-whisker plots representing log2FC of gene expression compared with controls (n = 2 donors, each analyzed in triplicate). The red dotted line denotes a log2FC threshold of ± 0.5.

Copyright © 2026 American Society for Clinical Investigation
ISSN 2379-3708

Sign up for email alerts