Go to The Journal of Clinical Investigation
  • About
  • Editors
  • Consulting Editors
  • For authors
  • Publication ethics
  • Publication alerts by email
  • Transfers
  • Advertising
  • Job board
  • Contact
  • Physician-Scientist Development
  • Current issue
  • Past issues
  • By specialty
    • COVID-19
    • Cardiology
    • Immunology
    • Metabolism
    • Nephrology
    • Oncology
    • Pulmonology
    • All ...
  • Videos
  • Collections
    • In-Press Preview
    • Resource and Technical Advances
    • Clinical Research and Public Health
    • Research Letters
    • Editorials
    • Perspectives
    • Physician-Scientist Development
    • Reviews
    • Top read articles

  • Current issue
  • Past issues
  • Specialties
  • In-Press Preview
  • Resource and Technical Advances
  • Clinical Research and Public Health
  • Research Letters
  • Editorials
  • Perspectives
  • Physician-Scientist Development
  • Reviews
  • Top read articles
  • About
  • Editors
  • Consulting Editors
  • For authors
  • Publication ethics
  • Publication alerts by email
  • Transfers
  • Advertising
  • Job board
  • Contact
Aging and inflammation limit the induction of SARS-CoV-2–specific CD8+ T cell responses in severe COVID-19
Gaëlle Autaa, Laura Papagno, Takuto Nogimori, Andrea Boizard-Moracchini, Daniil Korenkov, Maeva Roy, Koichiro Suzuki, Yuji Masuta, Eoghann White, Sian Llewellyn-Lacey, Yasuo Yoshioka, Francesco Nicoli, David A. Price, Julie Dechanet-Merville, Takuya Yamamoto, Isabelle Pellegrin, Victor Appay
Gaëlle Autaa, Laura Papagno, Takuto Nogimori, Andrea Boizard-Moracchini, Daniil Korenkov, Maeva Roy, Koichiro Suzuki, Yuji Masuta, Eoghann White, Sian Llewellyn-Lacey, Yasuo Yoshioka, Francesco Nicoli, David A. Price, Julie Dechanet-Merville, Takuya Yamamoto, Isabelle Pellegrin, Victor Appay
View: Text | PDF
Research Article Aging COVID-19 Immunology

Aging and inflammation limit the induction of SARS-CoV-2–specific CD8+ T cell responses in severe COVID-19

  • Text
  • PDF
Abstract

CD8+ T cells are critical for immune protection against severe COVID-19 during acute infection with SARS-CoV-2. However, the induction of antiviral CD8+ T cell responses varies substantially among infected people, and a better understanding of the mechanisms that underlie such immune heterogeneity is required for pandemic preparedness and risk stratification. In this study, we analyzed SARS-CoV-2–specific CD4+ and CD8+ T cell responses in relation to age, clinical status, and inflammation among patients infected primarily during the initial wave of the pandemic in France or Japan. We found that age-related contraction of the naive lymphocyte pool and systemic inflammation were associated with suboptimal SARS-CoV-2–specific CD4+ and, even more evidently, CD8+ T cell immunity in patients with acute COVID-19. No such differences were observed for humoral immune responses targeting the spike protein of SARS-CoV-2. We also found that the proinflammatory cytokine IL-18, concentrations of which were significantly elevated among patients with severe disease, suppressed the de novo induction and memory recall of antigen-specific CD8+ T cells, including those directed against SARS-CoV-2. These results potentially explain the vulnerability of older adults to infections that elicit a profound inflammatory response, exemplified by acute COVID-19.

Authors

Gaëlle Autaa, Laura Papagno, Takuto Nogimori, Andrea Boizard-Moracchini, Daniil Korenkov, Maeva Roy, Koichiro Suzuki, Yuji Masuta, Eoghann White, Sian Llewellyn-Lacey, Yasuo Yoshioka, Francesco Nicoli, David A. Price, Julie Dechanet-Merville, Takuya Yamamoto, Isabelle Pellegrin, Victor Appay

×

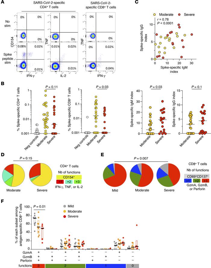
Figure 1

Characterization of SARS-CoV-2–specific CD4+ and CD8+ T cells and humoral immunity in patients with acute COVID-19.

Options: View larger image (or click on image) Download as PowerPoint
Characterization of SARS-CoV-2–specific CD4+ and CD8+ T cells and humora...
(A) Representative flow cytometry plots showing the identification of SARS-CoV-2–specific CD4+ and CD8+ T cells after stimulation of PBMCs with overlapping spike peptides on day 4 after hospitalization. Plots are gated on CD4+ (left and center) or CD8+ T cells (right). (B) Frequencies of spike-specific CD4+ (CD154+) or CD8+ T cells (IFN-γ+) among uninfected controls and patients in the primary cohort grouped according to disease severity. Each dot represents 1 donor. Bars indicate median values. Significance was assessed using the Mann-Whitney U test. (C) Top: Correlation between SARS-CoV-2–specific IgM and IgG titers among patients in the primary cohort with moderate or severe disease. Each dot represents 1 donor. Significance was assessed using Spearman’s rank test. Bottom: SARS-CoV-2–specific IgM (left) and IgG titers (right) among patients in the primary cohort grouped according to disease severity. Each dot represents 1 donor. Bars indicate median values. Significance was assessed using the Mann-Whitney U test. (D) Functional profiles of spike-specific CD4+ T cells among patients in the primary cohort grouped according to disease severity (moderate disease, n = 23; severe disease, n = 14). Pie chart segments indicate the numbers of expressed functions color-matched to the key. Significance was assessed using a permutation test. (E) Functional profiles of spike-specific CD8+ T cells among patients in the secondary cohort grouped according to disease severity (mild disease, n = 9; moderate disease, n = 9; severe disease, n = 6). Pie chart segments indicate the numbers of expressed functions color-matched to the key. Significance was assessed using a permutation test. (F) Combinatorial analysis of spike-specific CD8+ T cell functionality among patients in the secondary cohort grouped according to disease severity. Each dot represents 1 donor. Bars indicate median values, and boxes indicate upper and lower quartile values. Significance was assessed using the Mann-Whitney U test.

Copyright © 2026 American Society for Clinical Investigation
ISSN 2379-3708

Sign up for email alerts