Go to The Journal of Clinical Investigation
  • About
  • Editors
  • Consulting Editors
  • For authors
  • Publication ethics
  • Publication alerts by email
  • Transfers
  • Advertising
  • Job board
  • Contact
  • Physician-Scientist Development
  • Current issue
  • Past issues
  • By specialty
    • COVID-19
    • Cardiology
    • Immunology
    • Metabolism
    • Nephrology
    • Oncology
    • Pulmonology
    • All ...
  • Videos
  • Collections
    • In-Press Preview
    • Resource and Technical Advances
    • Clinical Research and Public Health
    • Research Letters
    • Editorials
    • Perspectives
    • Physician-Scientist Development
    • Reviews
    • Top read articles

  • Current issue
  • Past issues
  • Specialties
  • In-Press Preview
  • Resource and Technical Advances
  • Clinical Research and Public Health
  • Research Letters
  • Editorials
  • Perspectives
  • Physician-Scientist Development
  • Reviews
  • Top read articles
  • About
  • Editors
  • Consulting Editors
  • For authors
  • Publication ethics
  • Publication alerts by email
  • Transfers
  • Advertising
  • Job board
  • Contact
Early treatment and PD1 inhibition enhance HIV-specific functionality of follicular CD8+ T cells
Susanne Rueger, Eva Gruener, Danni Wang, Faiaz Shaik Abdool, Veronica Ober, Theresa Vallée, Renate Stirner, Raffaele Conca, Immanuel Andrä, Lisa Rogers, Robert Zahn, Elke Gersbacher, Joanna Eger, Ramona Pauli, Nils Postel, Christoph D. Spinner, Jörg J. Vehreschild, Melanie Stecher, Hans Nitschko, Josef Eberle, Johannes R. Bogner, Ulrich Seybold, Rika Draenert, Al Leslie, Henrik N. Kløverpris, Christof Geldmacher, Maximilian Muenchhoff, Kathrin Held, Julia Roider
Susanne Rueger, Eva Gruener, Danni Wang, Faiaz Shaik Abdool, Veronica Ober, Theresa Vallée, Renate Stirner, Raffaele Conca, Immanuel Andrä, Lisa Rogers, Robert Zahn, Elke Gersbacher, Joanna Eger, Ramona Pauli, Nils Postel, Christoph D. Spinner, Jörg J. Vehreschild, Melanie Stecher, Hans Nitschko, Josef Eberle, Johannes R. Bogner, Ulrich Seybold, Rika Draenert, Al Leslie, Henrik N. Kløverpris, Christof Geldmacher, Maximilian Muenchhoff, Kathrin Held, Julia Roider
View: Text | PDF
Research Article AIDS/HIV Immunology

Early treatment and PD1 inhibition enhance HIV-specific functionality of follicular CD8+ T cells

  • Text
  • PDF
Abstract

People living with HIV treated during acute infection are the group for whom achieving functional cure appears most viable. Follicular CD8+ T cells could contribute to HIV reservoir clearance by accessing B cell follicles through CXCR5 expression. This study examines peripheral follicular CD8+ T cells using flow cytometry, transcriptome analyses, and functional assays in people treated during acute (n = 37) and chronic (n = 18) infection, as well as in individuals naturally controlling HIV (n = 20) and living without HIV (n = 10). Our results reveal that early, as opposed to late, treatment initiation preserves antiviral effector functions of follicular CD8+ T cells, which are further enhanced by PD1 inhibition. We also identify a correlation between follicular CD8+ T cells and intact proviral HIV DNA levels in acute, but not chronic, infection. Longitudinal transcriptomic analysis of peripheral effector cells after 48 weeks of suppressive therapy indicated traits of recent antigen exposure, suggesting potential recirculation into lymphoid tissue. These findings underscore the pivotal role of follicular CD8+ T cells in anti-HIV responses and support investigating targeted cure strategies, such as anti-PD1 therapy, especially in individuals initiating treatment during acute infection.

Authors

Susanne Rueger, Eva Gruener, Danni Wang, Faiaz Shaik Abdool, Veronica Ober, Theresa Vallée, Renate Stirner, Raffaele Conca, Immanuel Andrä, Lisa Rogers, Robert Zahn, Elke Gersbacher, Joanna Eger, Ramona Pauli, Nils Postel, Christoph D. Spinner, Jörg J. Vehreschild, Melanie Stecher, Hans Nitschko, Josef Eberle, Johannes R. Bogner, Ulrich Seybold, Rika Draenert, Al Leslie, Henrik N. Kløverpris, Christof Geldmacher, Maximilian Muenchhoff, Kathrin Held, Julia Roider

×

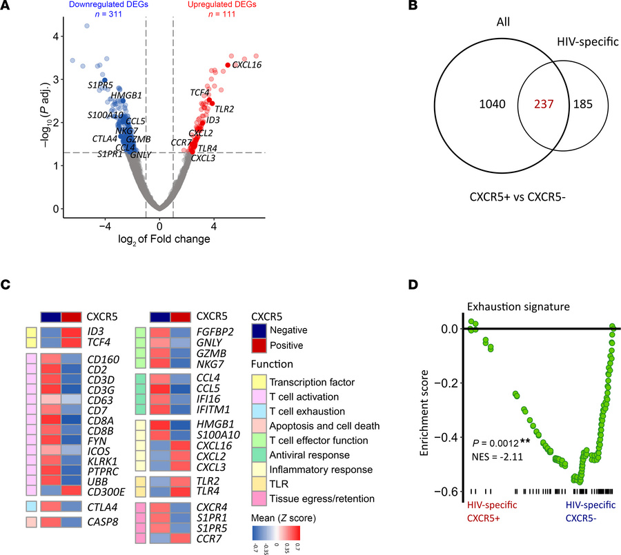
Figure 4

Circulating HIV-specific CXCR5+CD8+ T cells show a classical follicular, non–tissue-resident-like transcriptomic profile.

Options: View larger image (or click on image) Download as PowerPoint
Circulating HIV-specific CXCR5+CD8+ T cells show a classical follicular,...
(A) Volcano plot depicting upregulated (red) and downregulated (blue) DEGs in HIV-specific CXCR5+CD8+ versus CXCR5–CD8+ T cells. Cutoffs for differential expression: adjusted P value < 0.05 and absolute log2(fold-change) > 1. Selected immune-related genes are highlighted. (B) Number of genes significantly differentially regulated in bulk and HIV-specific CXCR5+CD8+ versus CXCR5–CD8+ T cells, with overlapping DEGs in red. (C) Heatmap of selected DEGs in HIV-specific CXCR5+CD8+ versus CXCR5–CD8+ T cells categorized in functional groups. Relative changes in gene expression between tetramer-binding CXCR5+CD8+ and CXCR5–CD8+ T cells are depicted. Normalized read counts, calculated with DESeq2, were converted into z scores and mean z scores per gene per HIV-specific CXCR5+ and CXCR5– cell types are plotted. Plotted DEGs were selected based on their function. Red represents higher and blue lower gene expression. (D) GSEA shows exhaustion signature (70) enrichment in HIV-specific CXCR5–CD8+ but not CXCR5+CD8+ T cells. (A–D) CXCR5+CD8+ T cells were sorted from people LWH (n = 13; max 4 weeks on ART). NES, normalized enrichment score.

Copyright © 2026 American Society for Clinical Investigation
ISSN 2379-3708

Sign up for email alerts