Go to The Journal of Clinical Investigation
  • About
  • Editors
  • Consulting Editors
  • For authors
  • Publication ethics
  • Publication alerts by email
  • Transfers
  • Advertising
  • Job board
  • Contact
  • Physician-Scientist Development
  • Current issue
  • Past issues
  • By specialty
    • COVID-19
    • Cardiology
    • Immunology
    • Metabolism
    • Nephrology
    • Oncology
    • Pulmonology
    • All ...
  • Videos
  • Collections
    • In-Press Preview
    • Resource and Technical Advances
    • Clinical Research and Public Health
    • Research Letters
    • Editorials
    • Perspectives
    • Physician-Scientist Development
    • Reviews
    • Top read articles

  • Current issue
  • Past issues
  • Specialties
  • In-Press Preview
  • Resource and Technical Advances
  • Clinical Research and Public Health
  • Research Letters
  • Editorials
  • Perspectives
  • Physician-Scientist Development
  • Reviews
  • Top read articles
  • About
  • Editors
  • Consulting Editors
  • For authors
  • Publication ethics
  • Publication alerts by email
  • Transfers
  • Advertising
  • Job board
  • Contact
MerTK-dependent efferocytosis by monocytic-MDSCs mediates resolution of ischemia/reperfusion injury after lung transplant
Victoria Leroy, Denny J. Manual Kollareth, Zhenxiao Tu, Jeff Arni C. Valisno, Makena Woolet-Stockton, Biplab Saha, Amir M. Emtiazjoo, Mindaugas Rackauskas, Lyle L. Moldawer, Philip A. Efron, Guoshuai Cai, Carl Atkinson, Gilbert R. Upchurch Jr., Ashish K. Sharma
Victoria Leroy, Denny J. Manual Kollareth, Zhenxiao Tu, Jeff Arni C. Valisno, Makena Woolet-Stockton, Biplab Saha, Amir M. Emtiazjoo, Mindaugas Rackauskas, Lyle L. Moldawer, Philip A. Efron, Guoshuai Cai, Carl Atkinson, Gilbert R. Upchurch Jr., Ashish K. Sharma
View: Text | PDF
Research Article Immunology Transplantation

MerTK-dependent efferocytosis by monocytic-MDSCs mediates resolution of ischemia/reperfusion injury after lung transplant

  • Text
  • PDF
Abstract

Lung transplantation (LTx) outcomes are impeded by ischemia/reperfusion injury (IRI) and subsequent chronic lung allograft dysfunction (CLAD). We examined the undefined role of receptor Mer tyrosine kinase (MerTK) on monocytic myeloid-derived suppressor cells (M-MDSCs) in efferocytosis to facilitate resolution of lung IRI. Single-cell RNA sequencing of lung tissue and bronchoalveolar lavage (BAL) from patients after LTx were analyzed. Murine lung hilar ligation and allogeneic orthotopic LTx models of IRI were used with BALB/c (WT), Cebpb–/– (MDSC-deficient), Mertk–/–, or MerTK–cleavage-resistant mice. A significant downregulation in MerTK-related efferocytosis genes in M-MDSC populations of patients with CLAD was observed compared with healthy individuals. In the murine IRI model, a significant increase in M-MDSCs, MerTK expression, and efferocytosis and attenuation of lung dysfunction was observed in WT mice during injury resolution that was absent in Cebpb–/– and Mertk–/– mice. Adoptive transfer of M-MDSCs in Cebpb–/– mice significantly attenuated lung dysfunction and inflammation. Additionally, in a murine orthotopic LTx model, increases in M-MDSCs were associated with resolution of lung IRI in the transplant recipients. In vitro studies demonstrated the ability of M-MDSCs to efferocytose apoptotic neutrophils in a MerTK-dependent manner. Our results suggest that MerTK-dependent efferocytosis by M-MDSCs can substantially contribute to the resolution of post-LTx IRI.

Authors

Victoria Leroy, Denny J. Manual Kollareth, Zhenxiao Tu, Jeff Arni C. Valisno, Makena Woolet-Stockton, Biplab Saha, Amir M. Emtiazjoo, Mindaugas Rackauskas, Lyle L. Moldawer, Philip A. Efron, Guoshuai Cai, Carl Atkinson, Gilbert R. Upchurch Jr., Ashish K. Sharma

×

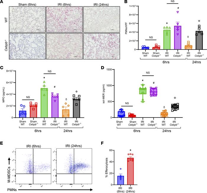
Figure 4

Cebpb–/– mice experienced sustained neutrophil infiltration and activation following IRI.

Options: View larger image (or click on image) Download as PowerPoint

Cebpb–/– mice experienced sustained neutrophil infiltration and activat...
(A–C) PMN infiltration in lung tissue and activation (MPO levels in BAL) were significantly increased in WT and Cebpb–/– mice after 6 hours compared with sham controls, which were attenuated in WT mice following 24 hours but not in Cebpb–/– mice. *P < 0.0001 vs. WT sham; #P < 0.02 vs. Cebpb–/– sham; δP < 0.0001 vs. WT IRI (6 hours); ΦP < 0.01 vs. WT IRI (24 hours); n = 5/group. PMNs were quantified per high-power field (HPF). Scale bars represent 100 μm. (D) sol-MER levels in BAL were significantly increased in both WT and Cebpb–/– mice after 6 hours compared with respective sham controls. These levels were mitigated in WT mice and significantly decreased in Cebpb–/– mice after IRI (24 hours) compared with IRI (6 hours). Box plots show the interquartile range, median (line), and minimum and maximum (whiskers). *P < 0.0001 vs. WT sham; #P < 0.0001 vs. Cebpb–/– sham; δP < 0.0001 vs. WT IRI (6 hours); ΦP < 0.0004 vs. WT IRI (6 hours and 24 hours) and Cebpb–/– IRI (6 hours); n = 8–10/group. Data analyzed by 1-way ANOVA and Tukey’s multiple comparisons test. (E and F) Efferocytosis of neutrophils by M-MDSCs was significantly increased after 24 hours compared with 6 hours in WT mice following IRI. *P = 0.0016 vs. IRI (6 hours); n = 5–8/group. Data analyzed by Mann-Whitney test.

Copyright © 2026 American Society for Clinical Investigation
ISSN 2379-3708

Sign up for email alerts