Go to The Journal of Clinical Investigation
  • About
  • Editors
  • Consulting Editors
  • For authors
  • Publication ethics
  • Publication alerts by email
  • Transfers
  • Advertising
  • Job board
  • Contact
  • Physician-Scientist Development
  • Current issue
  • Past issues
  • By specialty
    • COVID-19
    • Cardiology
    • Immunology
    • Metabolism
    • Nephrology
    • Oncology
    • Pulmonology
    • All ...
  • Videos
  • Collections
    • In-Press Preview
    • Resource and Technical Advances
    • Clinical Research and Public Health
    • Research Letters
    • Editorials
    • Perspectives
    • Physician-Scientist Development
    • Reviews
    • Top read articles

  • Current issue
  • Past issues
  • Specialties
  • In-Press Preview
  • Resource and Technical Advances
  • Clinical Research and Public Health
  • Research Letters
  • Editorials
  • Perspectives
  • Physician-Scientist Development
  • Reviews
  • Top read articles
  • About
  • Editors
  • Consulting Editors
  • For authors
  • Publication ethics
  • Publication alerts by email
  • Transfers
  • Advertising
  • Job board
  • Contact
ATR inhibition radiosensitizes cells through augmented DNA damage and G2 cell cycle arrest abrogation
Scott J. Bright, Mandira Manandhar, David B. Flint, Rishab Kolachina, Mariam Ben Kacem, David K.J. Martinus, Broderick X. Turner, Ilsa Qureshi, Conor H. McFadden, Poliana C. Marinello, Simona F. Shaitelman, Gabriel O. Sawakuchi
Scott J. Bright, Mandira Manandhar, David B. Flint, Rishab Kolachina, Mariam Ben Kacem, David K.J. Martinus, Broderick X. Turner, Ilsa Qureshi, Conor H. McFadden, Poliana C. Marinello, Simona F. Shaitelman, Gabriel O. Sawakuchi
View: Text | PDF
Research Article Oncology

ATR inhibition radiosensitizes cells through augmented DNA damage and G2 cell cycle arrest abrogation

  • Text
  • PDF
Abstract

Ataxia telangiectasia and Rad3-related protein (ATR) is a key DNA damage response protein that facilitates DNA damage repair and regulates cell cycle progression. As such, ATR is an important component of the cellular response to radiation, particularly in cancer cells, which show altered DNA damage response and aberrant cell cycle checkpoints. Therefore, ATR’s pharmacological inhibition could be an effective radiosensitization strategy to improve radiotherapy. We assessed the ability of an ATR inhibitor, AZD6738, to sensitize cancer cell lines of various histologic types to photon and proton radiotherapy. We found that radiosensitization took place through persistent DNA damage and abrogated G2 cell cycle arrest. We also found that AZD6738 increased the number of micronuclei after exposure to radiotherapy. We found that combining radiation with AZD6738 led to tumor growth delay and prolonged survival relative to radiation alone in a breast cancer model. Combining AZD6738 with photons or protons also led to increased macrophage infiltration at the tumor microenvironment. These results provide a rationale for further investigation of ATR inhibition in combination with radiotherapy and with other agents such as immune checkpoint blockade.

Authors

Scott J. Bright, Mandira Manandhar, David B. Flint, Rishab Kolachina, Mariam Ben Kacem, David K.J. Martinus, Broderick X. Turner, Ilsa Qureshi, Conor H. McFadden, Poliana C. Marinello, Simona F. Shaitelman, Gabriel O. Sawakuchi

×

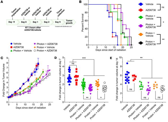
Figure 6

AZD6738 is an effective radiosensitizer in vivo.

Options: View larger image (or click on image) Download as PowerPoint
AZD6738 is an effective radiosensitizer in vivo.
Radiation plus AD6738 e...
Radiation plus AD6738 effects on tumor growth and survival. (A) Timeline for treatments in BALB/c mice bearing 100–200 mm3 4T1 tumors. (B) Survival, determined by quintupling of tumor size, after sham irradiation or irradiation with photons or protons combined with AZD6738 (75 mg/kg) or a vehicle control, given 2 hours before irradiation. Mice were treated with 18 Gy, given in three 6-Gy fractions delivered approximately 24 hours apart. (C) Corresponding tumor growth curve reported as fold change relative to tumor volume at day 0. (D and E) Fold change in tumor volume relative to tumor volume at day 0, at (D) 7 days, and (E) 14 days after the start of radiation treatment. In D and E, each symbol represents 1 mouse. Error bars represent the SD. Statistical significance was assessed with the log-rank Mantel-Cox test (B) or 1-way ANOVA with Tukey’s multiple-comparison test (D and E). NS, non-significant. *P < 0.05; **P < 0.01; ***P < 0.001.

Copyright © 2026 American Society for Clinical Investigation
ISSN 2379-3708

Sign up for email alerts