Go to The Journal of Clinical Investigation
  • About
  • Editors
  • Consulting Editors
  • For authors
  • Publication ethics
  • Publication alerts by email
  • Transfers
  • Advertising
  • Job board
  • Contact
  • Physician-Scientist Development
  • Current issue
  • Past issues
  • By specialty
    • COVID-19
    • Cardiology
    • Immunology
    • Metabolism
    • Nephrology
    • Oncology
    • Pulmonology
    • All ...
  • Videos
  • Collections
    • In-Press Preview
    • Resource and Technical Advances
    • Clinical Research and Public Health
    • Research Letters
    • Editorials
    • Perspectives
    • Physician-Scientist Development
    • Reviews
    • Top read articles

  • Current issue
  • Past issues
  • Specialties
  • In-Press Preview
  • Resource and Technical Advances
  • Clinical Research and Public Health
  • Research Letters
  • Editorials
  • Perspectives
  • Physician-Scientist Development
  • Reviews
  • Top read articles
  • About
  • Editors
  • Consulting Editors
  • For authors
  • Publication ethics
  • Publication alerts by email
  • Transfers
  • Advertising
  • Job board
  • Contact
Deconvolution of the tumor-educated platelet transcriptome reveals activated platelet and inflammatory cell transcript signatures
Jerome M. Karp, Aram S. Modrek, Ravesanker Ezhilarasan, Ze-Yan Zhang, Yingwen Ding, Melanie Graciani, Ali Sahimi, Michele Silvestro, Ting Chen, Shuai Li, Kwok-Kin Wong, Bhama Ramkhelawon, Krishna P.L. Bhat, Erik P. Sulman
Jerome M. Karp, Aram S. Modrek, Ravesanker Ezhilarasan, Ze-Yan Zhang, Yingwen Ding, Melanie Graciani, Ali Sahimi, Michele Silvestro, Ting Chen, Shuai Li, Kwok-Kin Wong, Bhama Ramkhelawon, Krishna P.L. Bhat, Erik P. Sulman
View: Text | PDF
Research Article Oncology

Deconvolution of the tumor-educated platelet transcriptome reveals activated platelet and inflammatory cell transcript signatures

  • Text
  • PDF
Abstract

Tumor-educated platelets (TEPs) are a potential method of liquid biopsy for the diagnosis and monitoring of cancer. However, the mechanism underlying tumor education of platelets is not known, and transcripts associated with TEPs are often not tumor-associated transcripts. We demonstrated that direct tumor transfer of transcripts to circulating platelets is an unlikely source of the TEP signal. We used CDSeq, a latent Dirichlet allocation algorithm, to deconvolute the TEP signal in blood samples from patients with glioblastoma. We demonstrated that a substantial proportion of transcripts in the platelet transcriptome are derived from nonplatelet cells, and the use of this algorithm allows the removal of contaminant transcripts. Furthermore, we used the results of this algorithm to demonstrate that TEPs represent a subset of more activated platelets, which also contain transcripts normally associated with nonplatelet inflammatory cells, suggesting that these inflammatory cells, possibly in the tumor microenvironment, transfer transcripts to platelets that are then found in circulation. Our analysis suggests a useful and efficient method of processing TEP transcriptomic data to enable the isolation of a unique TEP signal associated with specific tumors.

Authors

Jerome M. Karp, Aram S. Modrek, Ravesanker Ezhilarasan, Ze-Yan Zhang, Yingwen Ding, Melanie Graciani, Ali Sahimi, Michele Silvestro, Ting Chen, Shuai Li, Kwok-Kin Wong, Bhama Ramkhelawon, Krishna P.L. Bhat, Erik P. Sulman

×

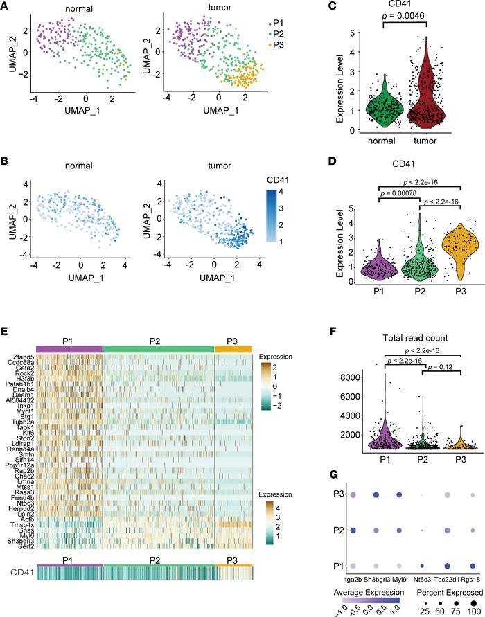
Figure 4

Analysis of CITE-Seq data from mouse platelets.

Options: View larger image (or click on image) Download as PowerPoint
Analysis of CITE-Seq data from mouse platelets.
(A) Uniform manifold app...
(A) Uniform manifold approximation and projection (UMAP) plot of platelets collected from normal mouse and mouse implanted with tumor, with clusters P1, P2, and P3 highlighted. (B) CD41 surface expression in platelets. (C and D) Expression of CD41 in platelets from normal and tumor-implanted mice, and in clusters P1, P2, and P3, with P values from Wilcoxon’s test shown. (E) Gene expression heatmap for P1, P2, and P3 clusters, with genes highly expressed in P2/P3 versus P1 or vice versa shown. CD41 expression heatmap in P1, P2, and P3 clusters shown below gene expression heatmap. (F) Total read count per cell in clusters P1, P2, P3; P value using Wilcoxon’s test. Data points are shown in a jitter plot (set y value with random x value) with a superimposed violin plot showing the density along the y axis. (G) Dot plot showing expression of platelet activation–related genes (Itga2b, Sh3bgrl3, and Myl9) and genes associated with decreased platelet activation (Nt5c3, Tsc22d1, and Rgs18).

Copyright © 2026 American Society for Clinical Investigation
ISSN 2379-3708

Sign up for email alerts