Go to The Journal of Clinical Investigation
  • About
  • Editors
  • Consulting Editors
  • For authors
  • Publication ethics
  • Publication alerts by email
  • Transfers
  • Advertising
  • Job board
  • Contact
  • Physician-Scientist Development
  • Current issue
  • Past issues
  • By specialty
    • COVID-19
    • Cardiology
    • Immunology
    • Metabolism
    • Nephrology
    • Oncology
    • Pulmonology
    • All ...
  • Videos
  • Collections
    • In-Press Preview
    • Resource and Technical Advances
    • Clinical Research and Public Health
    • Research Letters
    • Editorials
    • Perspectives
    • Physician-Scientist Development
    • Reviews
    • Top read articles

  • Current issue
  • Past issues
  • Specialties
  • In-Press Preview
  • Resource and Technical Advances
  • Clinical Research and Public Health
  • Research Letters
  • Editorials
  • Perspectives
  • Physician-Scientist Development
  • Reviews
  • Top read articles
  • About
  • Editors
  • Consulting Editors
  • For authors
  • Publication ethics
  • Publication alerts by email
  • Transfers
  • Advertising
  • Job board
  • Contact
Deconvolution of the tumor-educated platelet transcriptome reveals activated platelet and inflammatory cell transcript signatures
Jerome M. Karp, Aram S. Modrek, Ravesanker Ezhilarasan, Ze-Yan Zhang, Yingwen Ding, Melanie Graciani, Ali Sahimi, Michele Silvestro, Ting Chen, Shuai Li, Kwok-Kin Wong, Bhama Ramkhelawon, Krishna P.L. Bhat, Erik P. Sulman
Jerome M. Karp, Aram S. Modrek, Ravesanker Ezhilarasan, Ze-Yan Zhang, Yingwen Ding, Melanie Graciani, Ali Sahimi, Michele Silvestro, Ting Chen, Shuai Li, Kwok-Kin Wong, Bhama Ramkhelawon, Krishna P.L. Bhat, Erik P. Sulman
View: Text | PDF
Research Article Oncology

Deconvolution of the tumor-educated platelet transcriptome reveals activated platelet and inflammatory cell transcript signatures

  • Text
  • PDF
Abstract

Tumor-educated platelets (TEPs) are a potential method of liquid biopsy for the diagnosis and monitoring of cancer. However, the mechanism underlying tumor education of platelets is not known, and transcripts associated with TEPs are often not tumor-associated transcripts. We demonstrated that direct tumor transfer of transcripts to circulating platelets is an unlikely source of the TEP signal. We used CDSeq, a latent Dirichlet allocation algorithm, to deconvolute the TEP signal in blood samples from patients with glioblastoma. We demonstrated that a substantial proportion of transcripts in the platelet transcriptome are derived from nonplatelet cells, and the use of this algorithm allows the removal of contaminant transcripts. Furthermore, we used the results of this algorithm to demonstrate that TEPs represent a subset of more activated platelets, which also contain transcripts normally associated with nonplatelet inflammatory cells, suggesting that these inflammatory cells, possibly in the tumor microenvironment, transfer transcripts to platelets that are then found in circulation. Our analysis suggests a useful and efficient method of processing TEP transcriptomic data to enable the isolation of a unique TEP signal associated with specific tumors.

Authors

Jerome M. Karp, Aram S. Modrek, Ravesanker Ezhilarasan, Ze-Yan Zhang, Yingwen Ding, Melanie Graciani, Ali Sahimi, Michele Silvestro, Ting Chen, Shuai Li, Kwok-Kin Wong, Bhama Ramkhelawon, Krishna P.L. Bhat, Erik P. Sulman

×

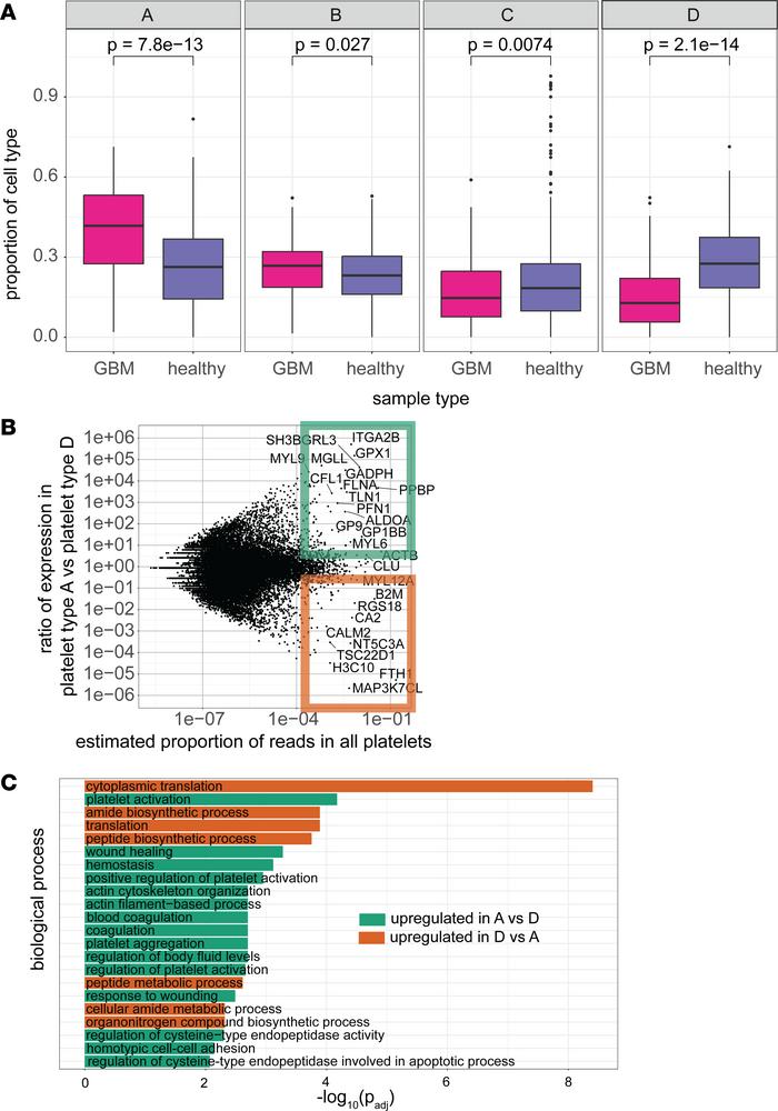
Figure 3

Features of platelets found in controls and patients with GBM.

Options: View larger image (or click on image) Download as PowerPoint
Features of platelets found in controls and patients with GBM.
(A) Box p...
(A) Box plots showing fraction of cell types A, B, C, and D in samples from healthy controls and samples from patients with GBM, after other cell types have been removed. Means were compared via a Wilcoxon test. Box plots show the interquartile range, median (line), and minimum and maximum (whiskers). (B) Plots of genes in cell types A and D, with x axis representing the estimated representation of the gene in the 2 cell types combined and y axis representing the ratio of expression in cell type A to cell type D. Genes in the green and orange squares are taken to be upregulated and downregulated, respectively. (C) Gene Ontology terms overrepresented or underrepresented in genes that are upregulated in cell type A compared with genes that are downregulated in cell type A.

Copyright © 2026 American Society for Clinical Investigation
ISSN 2379-3708

Sign up for email alerts