Go to The Journal of Clinical Investigation
  • About
  • Editors
  • Consulting Editors
  • For authors
  • Publication ethics
  • Publication alerts by email
  • Transfers
  • Advertising
  • Job board
  • Contact
  • Physician-Scientist Development
  • Current issue
  • Past issues
  • By specialty
    • COVID-19
    • Cardiology
    • Immunology
    • Metabolism
    • Nephrology
    • Oncology
    • Pulmonology
    • All ...
  • Videos
  • Collections
    • In-Press Preview
    • Resource and Technical Advances
    • Clinical Research and Public Health
    • Research Letters
    • Editorials
    • Perspectives
    • Physician-Scientist Development
    • Reviews
    • Top read articles

  • Current issue
  • Past issues
  • Specialties
  • In-Press Preview
  • Resource and Technical Advances
  • Clinical Research and Public Health
  • Research Letters
  • Editorials
  • Perspectives
  • Physician-Scientist Development
  • Reviews
  • Top read articles
  • About
  • Editors
  • Consulting Editors
  • For authors
  • Publication ethics
  • Publication alerts by email
  • Transfers
  • Advertising
  • Job board
  • Contact
Deconvolution of the tumor-educated platelet transcriptome reveals activated platelet and inflammatory cell transcript signatures
Jerome M. Karp, Aram S. Modrek, Ravesanker Ezhilarasan, Ze-Yan Zhang, Yingwen Ding, Melanie Graciani, Ali Sahimi, Michele Silvestro, Ting Chen, Shuai Li, Kwok-Kin Wong, Bhama Ramkhelawon, Krishna P.L. Bhat, Erik P. Sulman
Jerome M. Karp, Aram S. Modrek, Ravesanker Ezhilarasan, Ze-Yan Zhang, Yingwen Ding, Melanie Graciani, Ali Sahimi, Michele Silvestro, Ting Chen, Shuai Li, Kwok-Kin Wong, Bhama Ramkhelawon, Krishna P.L. Bhat, Erik P. Sulman
View: Text | PDF
Research Article Oncology

Deconvolution of the tumor-educated platelet transcriptome reveals activated platelet and inflammatory cell transcript signatures

  • Text
  • PDF
Abstract

Tumor-educated platelets (TEPs) are a potential method of liquid biopsy for the diagnosis and monitoring of cancer. However, the mechanism underlying tumor education of platelets is not known, and transcripts associated with TEPs are often not tumor-associated transcripts. We demonstrated that direct tumor transfer of transcripts to circulating platelets is an unlikely source of the TEP signal. We used CDSeq, a latent Dirichlet allocation algorithm, to deconvolute the TEP signal in blood samples from patients with glioblastoma. We demonstrated that a substantial proportion of transcripts in the platelet transcriptome are derived from nonplatelet cells, and the use of this algorithm allows the removal of contaminant transcripts. Furthermore, we used the results of this algorithm to demonstrate that TEPs represent a subset of more activated platelets, which also contain transcripts normally associated with nonplatelet inflammatory cells, suggesting that these inflammatory cells, possibly in the tumor microenvironment, transfer transcripts to platelets that are then found in circulation. Our analysis suggests a useful and efficient method of processing TEP transcriptomic data to enable the isolation of a unique TEP signal associated with specific tumors.

Authors

Jerome M. Karp, Aram S. Modrek, Ravesanker Ezhilarasan, Ze-Yan Zhang, Yingwen Ding, Melanie Graciani, Ali Sahimi, Michele Silvestro, Ting Chen, Shuai Li, Kwok-Kin Wong, Bhama Ramkhelawon, Krishna P.L. Bhat, Erik P. Sulman

×

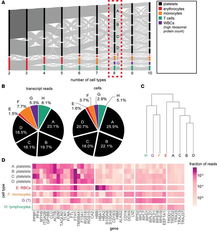
Figure 2

Deconvolution of the platelet transcriptome using CDSeq.

Options: View larger image (or click on image) Download as PowerPoint
Deconvolution of the platelet transcriptome using CDSeq.
(A) Results of ...
(A) Results of the deconvolution algorithm, using varying numbers of cell types (ranging from 2 to 10 cell types). Each column represents the same set of reads deconvoluted into a different number of cell types. Flow from one column to the next represents an estimate of the repartitioning of reads into a larger number of cell types. For the remaining figures, we use the deconvolution into 8 cell types. (B) The proportion of each cell type with regard to total number of transcript reads (left) and total number of cells (right). (C) Clustering of cell types based on similarity. Distance is computed by taking Spearman’s correlation coefficient between 2 cell type gene expression profiles and converting it from a value ranging from 1 to –1, to a distance in [0,1]. (D) Prominent genes found in each cell type with darker color corresponding to higher fraction of reads of the given gene in the given cell type.

Copyright © 2026 American Society for Clinical Investigation
ISSN 2379-3708

Sign up for email alerts