Go to The Journal of Clinical Investigation
  • About
  • Editors
  • Consulting Editors
  • For authors
  • Publication ethics
  • Publication alerts by email
  • Transfers
  • Advertising
  • Job board
  • Contact
  • Physician-Scientist Development
  • Current issue
  • Past issues
  • By specialty
    • COVID-19
    • Cardiology
    • Immunology
    • Metabolism
    • Nephrology
    • Oncology
    • Pulmonology
    • All ...
  • Videos
  • Collections
    • In-Press Preview
    • Resource and Technical Advances
    • Clinical Research and Public Health
    • Research Letters
    • Editorials
    • Perspectives
    • Physician-Scientist Development
    • Reviews
    • Top read articles

  • Current issue
  • Past issues
  • Specialties
  • In-Press Preview
  • Resource and Technical Advances
  • Clinical Research and Public Health
  • Research Letters
  • Editorials
  • Perspectives
  • Physician-Scientist Development
  • Reviews
  • Top read articles
  • About
  • Editors
  • Consulting Editors
  • For authors
  • Publication ethics
  • Publication alerts by email
  • Transfers
  • Advertising
  • Job board
  • Contact
Sustained inhibition of CSF1R signaling augments antitumor immunity through inhibiting tumor-associated macrophages
Takahiko Sato, Daisuke Sugiyama, Jun Koseki, Yasuhiro Kojima, Satomi Hattori, Kazuki Sone, Hitomi Nishinakamura, Tomohiro Ishikawa, Yuichi Ishikawa, Takuma Kato, Hitoshi Kiyoi, Hiroyoshi Nishikawa
Takahiko Sato, Daisuke Sugiyama, Jun Koseki, Yasuhiro Kojima, Satomi Hattori, Kazuki Sone, Hitomi Nishinakamura, Tomohiro Ishikawa, Yuichi Ishikawa, Takuma Kato, Hitoshi Kiyoi, Hiroyoshi Nishikawa
View: Text | PDF
Research Article Immunology

Sustained inhibition of CSF1R signaling augments antitumor immunity through inhibiting tumor-associated macrophages

  • Text
  • PDF
Abstract

Tumor-associated macrophages (TAMs) are one of the key immunosuppressive components in the tumor microenvironment (TME) and contribute to tumor development, progression, and resistance to cancer immunotherapy. Several reagents targeting TAMs have been tested in preclinical and clinical studies, but they have had limited success. Here, we show that a unique reagent, FF-10101, exhibited a sustained inhibitory effect against colony-stimulating factor 1 receptor by forming a covalent bond and reduced immunosuppressive TAMs in the TME, which led to strong antitumor immunity. In preclinical animal models, FF-10101 treatment significantly reduced immunosuppressive TAMs and increased antitumor TAMs in the TME. In addition, tumor antigen-specific CD8+ T cells were increased; consequently, tumor growth was significantly inhibited. Moreover, combination treatment with an anti–programmed cell death 1 (anti–PD-1) antibody and FF-10101 exhibited a far stronger antitumor effect than either treatment alone. In human cancer specimens, FF-10101 treatment reduced programmed cell death 1 ligand 1 (PD-L1) expression on TAMs, as observed in animal models. Thus, FF-10101 acts as an immunomodulatory agent that can reduce immunosuppressive TAMs and augment tumor antigen-specific T cell responses, thereby generating an immunostimulatory TME. We propose that FF-10101 is a potential candidate for successful combination cancer immunotherapy with immune checkpoint inhibitors, such as PD-1/PD-L1 blockade.

Authors

Takahiko Sato, Daisuke Sugiyama, Jun Koseki, Yasuhiro Kojima, Satomi Hattori, Kazuki Sone, Hitomi Nishinakamura, Tomohiro Ishikawa, Yuichi Ishikawa, Takuma Kato, Hitoshi Kiyoi, Hiroyoshi Nishikawa

×

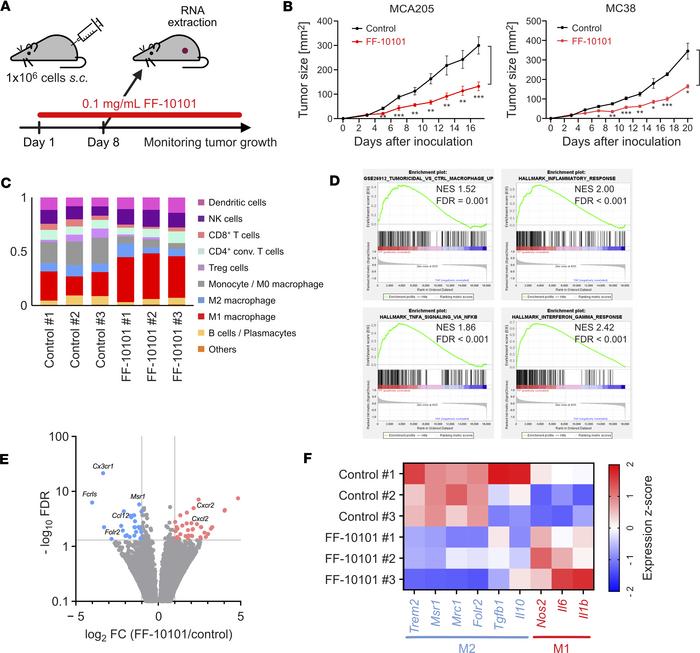
Figure 4

FF-10101 inhibits tumor growth by polarizing TAMs toward M1-like macrophages.

Options: View larger image (or click on image) Download as PowerPoint
FF-10101 inhibits tumor growth by polarizing TAMs toward M1-like macroph...
(A) Experimental scheme. One million tumor cells (MCA205 or MC38) were inoculated into the mice on day 0, and FF-10101 was administered from day 1. (B) Tumor growth curves for MCA205 (left; n = 5 per group) and MC38 (right; n = 4 per group) models. The tumor volumes are shown as the means ± SDs and were compared using 2-way ANOVA with multiple t tests corrected with Bonferroni’s method. Adjusted P value: * < 0.05, ** < 0.01, *** < 0.001. (C–F) Tumors were collected on day 8 and subjected to bulk RNA-sequencing analysis (n = 3 per group). (C) Tumor bulk RNA sequencing was evaluated by CYBERSORTx. (D) GSEA plots of the tumoricidal macrophage, TNFα signaling, inflammatory response, and interferon-γ response gene sets for the FF-10101–treated group compared with the control group. NES, normalized enrichment score; FDR, false discovery rate. (E) Volcano plot of differentially expressed genes between the FF-10101 group and the control group. Molecules with significantly high and low expression in the FF-10101–treated group compared with the control group are shown in red and blue, respectively. FC, fold-change. (F) Heatmap of representative M1- and M2-related genes.

Copyright © 2026 American Society for Clinical Investigation
ISSN 2379-3708

Sign up for email alerts