Go to The Journal of Clinical Investigation
  • About
  • Editors
  • Consulting Editors
  • For authors
  • Publication ethics
  • Publication alerts by email
  • Transfers
  • Advertising
  • Job board
  • Contact
  • Physician-Scientist Development
  • Current issue
  • Past issues
  • By specialty
    • COVID-19
    • Cardiology
    • Immunology
    • Metabolism
    • Nephrology
    • Oncology
    • Pulmonology
    • All ...
  • Videos
  • Collections
    • In-Press Preview
    • Resource and Technical Advances
    • Clinical Research and Public Health
    • Research Letters
    • Editorials
    • Perspectives
    • Physician-Scientist Development
    • Reviews
    • Top read articles

  • Current issue
  • Past issues
  • Specialties
  • In-Press Preview
  • Resource and Technical Advances
  • Clinical Research and Public Health
  • Research Letters
  • Editorials
  • Perspectives
  • Physician-Scientist Development
  • Reviews
  • Top read articles
  • About
  • Editors
  • Consulting Editors
  • For authors
  • Publication ethics
  • Publication alerts by email
  • Transfers
  • Advertising
  • Job board
  • Contact
GSK3 inhibition reduces ECM production and prevents age-related macular degeneration–like pathology
Sophia M. DiCesare, Antonio J. Ortega, Gracen E. Collier, Steffi Daniel, Krista N. Thompson, Melissa K. McCoy, Bruce A. Posner, John D. Hulleman
Sophia M. DiCesare, Antonio J. Ortega, Gracen E. Collier, Steffi Daniel, Krista N. Thompson, Melissa K. McCoy, Bruce A. Posner, John D. Hulleman
View: Text | PDF
Research Article Ophthalmology

GSK3 inhibition reduces ECM production and prevents age-related macular degeneration–like pathology

  • Text
  • PDF
Abstract

Malattia Leventinese/Doyne honeycomb retinal dystrophy (ML/DHRD) is an age-related macular degeneration–like (AMD-like) retinal dystrophy caused by an autosomal dominant R345W mutation in the secreted glycoprotein, fibulin-3 (F3). To identify new small molecules that reduce F3 production in retinal pigmented epithelium (RPE) cells, we knocked-in a luminescent peptide tag (HiBiT) into the endogenous F3 locus that enabled simple, sensitive, and high-throughput detection of the protein. The GSK3 inhibitor, CHIR99021 (CHIR), significantly reduced F3 burden (expression, secretion, and intracellular levels) in immortalized RPE and non-RPE cells. Low-level, long-term CHIR treatment promoted remodeling of the RPE extracellular matrix, reducing sub-RPE deposit-associated proteins (e.g., amelotin, complement component 3, collagen IV, and fibronectin), while increasing RPE differentiation factors (e.g., tyrosinase, and pigment epithelium-derived factor). In vivo, treatment of 8-month-old R345W+/+ knockin mice with CHIR (25 mg/kg i.p., 1 mo) was well tolerated and significantly reduced R345W F3-associated AMD-like basal laminar deposit number and size, thereby preventing the main pathological feature in these mice. This is an important demonstration of small molecule–based prevention of AMD-like pathology in ML/DHRD mice and may herald a rejuvenation of interest in GSK3 inhibition for the treatment of retinal degenerative diseases, including potentially AMD itself.

Authors

Sophia M. DiCesare, Antonio J. Ortega, Gracen E. Collier, Steffi Daniel, Krista N. Thompson, Melissa K. McCoy, Bruce A. Posner, John D. Hulleman

×

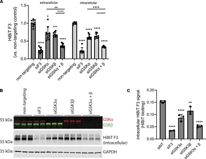
Figure 3

Genetic knockdown of GSK3 isoforms also reduces HiBiT F3 levels, paralleling pharmacologic GSK3 inhibitor effects.

Options: View larger image (or click on image) Download as PowerPoint
Genetic knockdown of GSK3 isoforms also reduces HiBiT F3 levels, paralle...
(A) Knockdown (96 h) of either GSK3α or GSK3β significantly lowered F3 production in ARPE-19 cells, and the effects of knocking down both α and β isoforms were additive. n = 3 independent experiments performed in biological triplicate. **P ≤ 0.01, ***P ≤ 0.001, ****P ≤ 0.0001, 1-way ANOVA with Dunnett’s T3 multiple comparison test. (B) Protein-level knockdown effects were verified by Western and HiBiT blotting, (C) followed by quantification of intracellular HiBiT F3. Representative images from n = 3 independent experiments. **P ≤ 0.01, ****P ≤ 0.0001, 1-way ANOVA with Dunnett’s multiple comparison test vs. siNT (nontargeting).

Copyright © 2026 American Society for Clinical Investigation
ISSN 2379-3708

Sign up for email alerts