Go to The Journal of Clinical Investigation
  • About
  • Editors
  • Consulting Editors
  • For authors
  • Publication ethics
  • Publication alerts by email
  • Transfers
  • Advertising
  • Job board
  • Contact
  • Physician-Scientist Development
  • Current issue
  • Past issues
  • By specialty
    • COVID-19
    • Cardiology
    • Immunology
    • Metabolism
    • Nephrology
    • Oncology
    • Pulmonology
    • All ...
  • Videos
  • Collections
    • In-Press Preview
    • Resource and Technical Advances
    • Clinical Research and Public Health
    • Research Letters
    • Editorials
    • Perspectives
    • Physician-Scientist Development
    • Reviews
    • Top read articles

  • Current issue
  • Past issues
  • Specialties
  • In-Press Preview
  • Resource and Technical Advances
  • Clinical Research and Public Health
  • Research Letters
  • Editorials
  • Perspectives
  • Physician-Scientist Development
  • Reviews
  • Top read articles
  • About
  • Editors
  • Consulting Editors
  • For authors
  • Publication ethics
  • Publication alerts by email
  • Transfers
  • Advertising
  • Job board
  • Contact
Pharmacological induction of MHC-I expression in tumor cells revitalizes T cell antitumor immunity
Qian Yu, Yu Dong, Xiaobo Wang, Chenxuan Su, Runkai Zhang, Wei Xu, Shuai Jiang, Yongjun Dang, Wei Jiang
Qian Yu, Yu Dong, Xiaobo Wang, Chenxuan Su, Runkai Zhang, Wei Xu, Shuai Jiang, Yongjun Dang, Wei Jiang
View: Text | PDF
Research Article Oncology

Pharmacological induction of MHC-I expression in tumor cells revitalizes T cell antitumor immunity

  • Text
  • PDF
Abstract

Antigen presentation by major histocompatibility complex class I (MHC-I) is crucial for T cell–mediated killing, and aberrant surface MHC-I expression is tightly associated with immune evasion. To address MHC-I downregulation, we conducted a high-throughput flow cytometry screen, identifying bleomycin (BLM) as a potent inducer of cell surface MHC-I expression. BLM-induced MHC-I augmentation rendered tumor cells more susceptible to T cells in coculture assays and enhanced antitumor responses in an adoptive cellular transfer mouse model. Mechanistically, BLM remodeled the tumor immune microenvironment, inducing MHC-I expression in a manner dependent on ataxia-telangiectasia mutated/ataxia telangiectasia and Rad3-related–NF-κB. Furthermore, BLM improved T cell–dependent immunotherapeutic approaches, including bispecific antibody therapy, immune checkpoint therapy, and autologous tumor-infiltrating lymphocyte therapy. Importantly, low-dose BLM treatment in mouse models amplified the antitumor effect of immunotherapy without detectable pulmonary toxicity. In summary, our findings repurpose BLM as a potential inducer of MHC-I, enhancing its expression to improve the efficacy of T cell–based immunotherapy.

Authors

Qian Yu, Yu Dong, Xiaobo Wang, Chenxuan Su, Runkai Zhang, Wei Xu, Shuai Jiang, Yongjun Dang, Wei Jiang

×

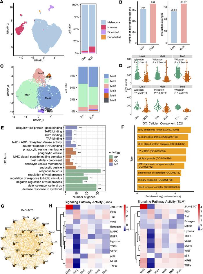
Figure 4

BLM treatment remodels the tumor microenvironment.

Options: View larger image (or click on image) Download as PowerPoint
BLM treatment remodels the tumor microenvironment.
(A) Uniform manifold ...
(A) Uniform manifold approximation and projection (UMAP) based on the top 20 principal components of all single-cell transcriptomes color-coded by main cell type and proportion of main cell type per tumor sample. (B) The number of inferred interactions and interaction strength were computed by CellChat package among control (Con) and BLM tumor samples. (C) UMAP based on the top 20 principal components of all single-cell transcriptomes color-coded by melanoma subclusters and proportion of melanoma subclusters per tumor sample. (D) CNV scores among melanoma subclusters (Mel0–Mel5) in different groups were computed by infercnv package. (E) GO function enrichment analysis for melanoma subcluster 3 (Mel3) was determined by clusterProfiler package. 44. BP, Biological Process; CC, Cellular Component; MF, Molecular Function. (F) The gene set functional analyses of module25 were conducted with enrichR package. (G) Network plot visualized the network underlying the top 25 hub genes for module25. (H) Mean pathway activity scores of melanoma tumor cells among different subclusters in Con and BLM groups. Data are shown as the exact number of genes associated with each GO term. ***P < 0.001 by Fisher’s exact test.

Copyright © 2026 American Society for Clinical Investigation
ISSN 2379-3708

Sign up for email alerts