Go to The Journal of Clinical Investigation
  • About
  • Editors
  • Consulting Editors
  • For authors
  • Publication ethics
  • Publication alerts by email
  • Transfers
  • Advertising
  • Job board
  • Contact
  • Physician-Scientist Development
  • Current issue
  • Past issues
  • By specialty
    • COVID-19
    • Cardiology
    • Immunology
    • Metabolism
    • Nephrology
    • Oncology
    • Pulmonology
    • All ...
  • Videos
  • Collections
    • In-Press Preview
    • Resource and Technical Advances
    • Clinical Research and Public Health
    • Research Letters
    • Editorials
    • Perspectives
    • Physician-Scientist Development
    • Reviews
    • Top read articles

  • Current issue
  • Past issues
  • Specialties
  • In-Press Preview
  • Resource and Technical Advances
  • Clinical Research and Public Health
  • Research Letters
  • Editorials
  • Perspectives
  • Physician-Scientist Development
  • Reviews
  • Top read articles
  • About
  • Editors
  • Consulting Editors
  • For authors
  • Publication ethics
  • Publication alerts by email
  • Transfers
  • Advertising
  • Job board
  • Contact
TTK inhibitor OSU13 promotes immunotherapy responses by activating tumor STING
Vijaya Bharti, Amrendra Kumar, Yinchong Wang, Nikhil Roychowdhury, Daniel de Lima Bellan, Beimnet B. Kassaye, Reese Watkins, Marina Capece, Catherine G. Chung, Gerard Hilinski, Anna E. Vilgelm
Vijaya Bharti, Amrendra Kumar, Yinchong Wang, Nikhil Roychowdhury, Daniel de Lima Bellan, Beimnet B. Kassaye, Reese Watkins, Marina Capece, Catherine G. Chung, Gerard Hilinski, Anna E. Vilgelm
View: Text | PDF
Research Article Oncology

TTK inhibitor OSU13 promotes immunotherapy responses by activating tumor STING

  • Text
  • PDF
Abstract

TTK spindle assembly checkpoint kinase is an emerging cancer target. This preclinical study explored the antitumor mechanism of TTK inhibitor OSU13 to define a strategy for clinical development. We observed prominent antitumor activity of OSU13 in melanoma, colon and breast cancer cells, organoids derived from patients with melanoma, and mice bearing colon tumors associated with G2 cell cycle arrest, senescence, and apoptosis. OSU13-treated cells displayed DNA damage and micronuclei that triggered the cytosolic DNA-sensing cGAS/STING pathway. STING was required for the induction of several proteins involved in T cell recruitment and activity. Tumors from OSU13-treated mice showed an increased proportion of T and NK cells and evidence of PD-1/PD-L1 immune checkpoint activation. Combining a low-toxicity dose of OSU13 with anti–PD-1 checkpoint blockade resulted in prominent STING- and CD8+ T cell–dependent tumor inhibition and improved survival. These findings provide a rationale for utilizing TTK inhibitors in combination with immunotherapy in STING-proficient tumors.

Authors

Vijaya Bharti, Amrendra Kumar, Yinchong Wang, Nikhil Roychowdhury, Daniel de Lima Bellan, Beimnet B. Kassaye, Reese Watkins, Marina Capece, Catherine G. Chung, Gerard Hilinski, Anna E. Vilgelm

×

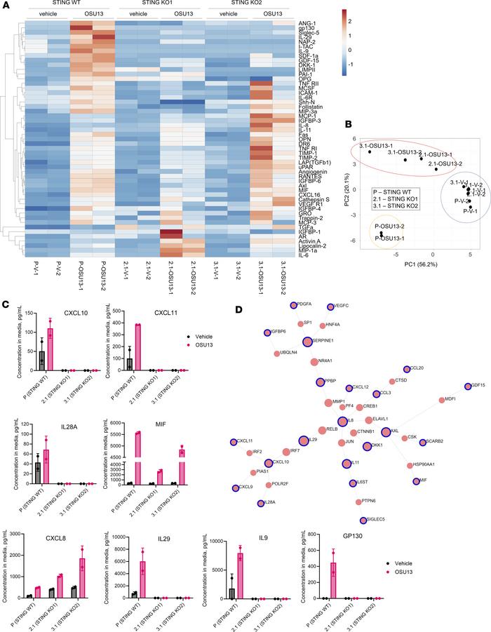
Figure 4

STING promotes a proimmunogenic and tumor-inhibitory secretome in OSU13-treated tumor cells.

Options: View larger image (or click on image) Download as PowerPoint
STING promotes a proimmunogenic and tumor-inhibitory secretome in OSU13-...
(A) Heatmap depicting relative content of indicated immune proteins in conditioned media from STING WT (p) or -KO (2.1 and 3.1) A375 cells treated for 3 days with vehicle (V) or 1 μM OSU13. Proteins significantly upregulated by OSU13 are shown. Rows are centered; unit variance scaling is applied to rows. Rows are clustered using correlation distance and average linkage. (B) Principal component analysis of secreted proteins based on data shown in A. (C) Secretion of select individual proteins from the data shown in A. (D) Protein networks constructed based on data in A. Circles represent individual proteins differentially expressed in OSU13-treated STING WT and -KO cells. Connecting lines represent known/validated protein-protein interactions. The size of individual circles reflects how many connections this protein has with other network proteins.

Copyright © 2026 American Society for Clinical Investigation
ISSN 2379-3708

Sign up for email alerts