Go to The Journal of Clinical Investigation
  • About
  • Editors
  • Consulting Editors
  • For authors
  • Publication ethics
  • Publication alerts by email
  • Transfers
  • Advertising
  • Job board
  • Contact
  • Physician-Scientist Development
  • Current issue
  • Past issues
  • By specialty
    • COVID-19
    • Cardiology
    • Immunology
    • Metabolism
    • Nephrology
    • Oncology
    • Pulmonology
    • All ...
  • Videos
  • Collections
    • In-Press Preview
    • Resource and Technical Advances
    • Clinical Research and Public Health
    • Research Letters
    • Editorials
    • Perspectives
    • Physician-Scientist Development
    • Reviews
    • Top read articles

  • Current issue
  • Past issues
  • Specialties
  • In-Press Preview
  • Resource and Technical Advances
  • Clinical Research and Public Health
  • Research Letters
  • Editorials
  • Perspectives
  • Physician-Scientist Development
  • Reviews
  • Top read articles
  • About
  • Editors
  • Consulting Editors
  • For authors
  • Publication ethics
  • Publication alerts by email
  • Transfers
  • Advertising
  • Job board
  • Contact
Enhancing CAR-T cell metabolism to overcome hypoxic conditions in the brain tumor microenvironment
Ryusuke Hatae, Keith Kyewalabye, Akane Yamamichi, Tiffany Chen, Su Phyu, Pavlina Chuntova, Takahide Nejo, Lauren S. Levine, Matthew H. Spitzer, Hideho Okada
Ryusuke Hatae, Keith Kyewalabye, Akane Yamamichi, Tiffany Chen, Su Phyu, Pavlina Chuntova, Takahide Nejo, Lauren S. Levine, Matthew H. Spitzer, Hideho Okada
View: Text | PDF
Research Article Immunology Oncology

Enhancing CAR-T cell metabolism to overcome hypoxic conditions in the brain tumor microenvironment

  • Text
  • PDF
Abstract

The efficacy of chimeric antigen receptor T cell (CAR-T) therapy has been limited against brain tumors to date. CAR-T cells infiltrating syngeneic intracerebral SB28 EGFRvIII gliomas revealed impaired mitochondrial ATP production and a markedly hypoxic status compared with ones migrating to subcutaneous tumors. Drug screenings to improve metabolic states of T cells under hypoxic conditions led us to evaluate the combination of the AMPK activator metformin and the mTOR inhibitor rapamycin (Met+Rap). Met+Rap–pretreated mouse CAR-T cells showed activated PPAR-γ coactivator 1α (PGC-1α) through mTOR inhibition and AMPK activation, and a higher level of mitochondrial spare respiratory capacity than those pretreated with individual drugs or without pretreatment. Moreover, Met+Rap–pretreated CAR-T cells demonstrated persistent and effective antiglioma cytotoxic activities in the hypoxic condition. Furthermore, a single intravenous infusion of Met+Rap–pretreated CAR-T cells significantly extended the survival of mice bearing intracerebral SB28 EGFRvIII gliomas. Mass cytometric analyses highlighted increased glioma-infiltrating CAR-T cells in the Met+Rap group, with fewer Ly6c+CD11b+ monocytic myeloid-derived suppressor cells in the tumors. Finally, human CAR-T cells pretreated with Met+Rap recapitulated the observations with murine CAR-T cells, demonstrating improved functions under in vitro hypoxic conditions. These findings advocate for translational and clinical exploration of Met+Rap–pretreated CAR-T cells in human trials.

Authors

Ryusuke Hatae, Keith Kyewalabye, Akane Yamamichi, Tiffany Chen, Su Phyu, Pavlina Chuntova, Takahide Nejo, Lauren S. Levine, Matthew H. Spitzer, Hideho Okada

×

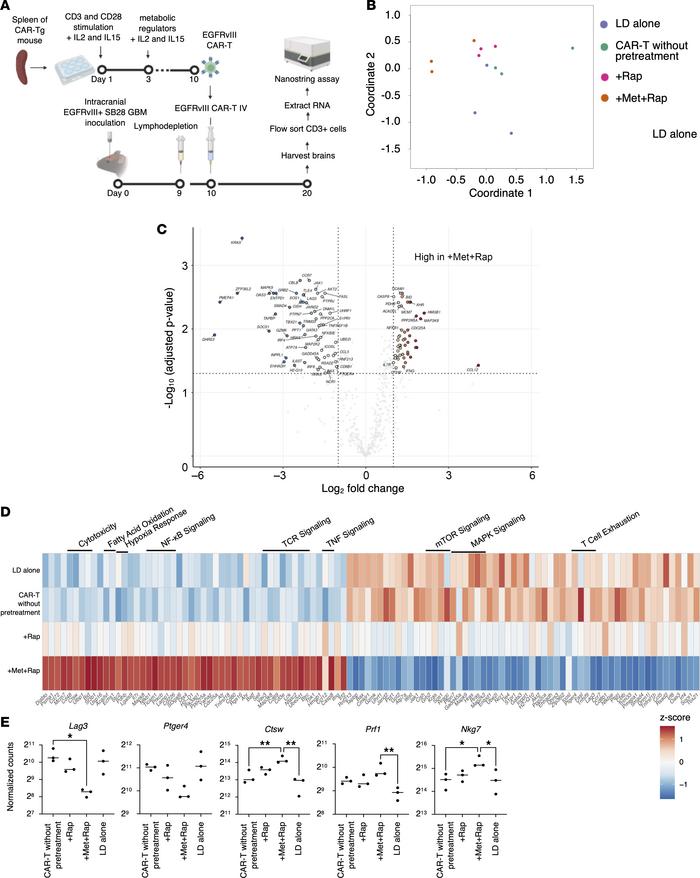
Figure 5

Tumor-infiltrating T cells exhibit enhanced cytotoxic phenotype and lower Lag3 expression in mice that received Met+Rap–pretreated CAR-T cells.

Options: View larger image (or click on image) Download as PowerPoint
Tumor-infiltrating T cells exhibit enhanced cytotoxic phenotype and lowe...
(A) The design of the experiment. IV, intravenous. (B) Multidimensional scaling (MDS) plot colored by the pretreatment types. (C) Comparison of 773 genes between CD8+ CAR-T cells without pretreatment and Met+Rap–pretreated CD8+ CAR-T cells was summarized in volcano plots. (D) Genes with |log2(fold change)| > 1.0 and –log10(adjusted P value) > 1.3 were considered significant. Heatmap visualizing the relative expression (z score) of genes in each subpopulation. (E) Representative gene expression levels obtained from NanoString analysis, highlighting the most distinctive ones. *P < 0.05; **P < 0.01 by 1-way ANOVA followed by Tukey’s multiple-comparison test.

Copyright © 2026 American Society for Clinical Investigation
ISSN 2379-3708

Sign up for email alerts