Go to The Journal of Clinical Investigation
  • About
  • Editors
  • Consulting Editors
  • For authors
  • Publication ethics
  • Publication alerts by email
  • Transfers
  • Advertising
  • Job board
  • Contact
  • Physician-Scientist Development
  • Current issue
  • Past issues
  • By specialty
    • COVID-19
    • Cardiology
    • Immunology
    • Metabolism
    • Nephrology
    • Oncology
    • Pulmonology
    • All ...
  • Videos
  • Collections
    • In-Press Preview
    • Resource and Technical Advances
    • Clinical Research and Public Health
    • Research Letters
    • Editorials
    • Perspectives
    • Physician-Scientist Development
    • Reviews
    • Top read articles

  • Current issue
  • Past issues
  • Specialties
  • In-Press Preview
  • Resource and Technical Advances
  • Clinical Research and Public Health
  • Research Letters
  • Editorials
  • Perspectives
  • Physician-Scientist Development
  • Reviews
  • Top read articles
  • About
  • Editors
  • Consulting Editors
  • For authors
  • Publication ethics
  • Publication alerts by email
  • Transfers
  • Advertising
  • Job board
  • Contact
CD103+ dendritic cell–fibroblast crosstalk via TLR9, TDO2, and AHR signaling drives lung fibrogenesis
Hannah Carter, Rita Medina Costa, Taylor S. Adams, Talon M. Gilchrist, Claire E. Emch, Monica Bame, Justin M. Oldham, Steven K. Huang, Angela L. Linderholm, Imre Noth, Naftali Kaminski, Bethany B. Moore, Stephen J. Gurczynski
Hannah Carter, Rita Medina Costa, Taylor S. Adams, Talon M. Gilchrist, Claire E. Emch, Monica Bame, Justin M. Oldham, Steven K. Huang, Angela L. Linderholm, Imre Noth, Naftali Kaminski, Bethany B. Moore, Stephen J. Gurczynski
View: Text | PDF
Research Article Immunology Pulmonology

CD103+ dendritic cell–fibroblast crosstalk via TLR9, TDO2, and AHR signaling drives lung fibrogenesis

  • Text
  • PDF
Abstract

Idiopathic pulmonary fibrosis (IPF) is characterized by progressive scarring and loss of lung function. With limited treatment options, patients die from the disease within 2–5 years. The molecular pathogenesis underlying the immunologic changes that occur in IPF is poorly understood. We characterize noncanonical aryl-hydrocarbon receptor (ncAHR) signaling in DCs as playing a role in the production of IL-6 and increased IL-17+ cells, promoting fibrosis. TLR9 signaling in myofibroblasts is shown to regulate production of TDO2, which converts tryptophan into the endogenous AHR ligand kynurenine. Mice with augmented ncAHR signaling were created by crossing mice harboring a floxed AHR exon 2 deletion (AHRΔex2) with mice harboring a CD11c-Cre. Bleomycin (blm) was used to study fibrotic pathogenesis. Isolated CD11c+ cells and primary fibroblasts were treated ex vivo with relevant TLR agonists and AHR-modulating compounds to study how AHR signaling influenced inflammatory cytokine production. Human datasets were also interrogated. Inhibition of all AHR signaling rescued fibrosis; however, AHRΔex2 mice treated with blm developed more fibrosis, and DCs from these mice were hyperinflammatory and profibrotic upon adoptive transfer. Treatment of fibrotic fibroblasts with TLR9 agonist increased expression of TDO2, and fibrotic fibroblasts activated IL-6 production in CD103+ DCs. Study of human samples corroborated the relevance of these findings in patients with IPF. We also show, for the first time to our knowledge, that AHR exon 2 floxed mice retain the capacity for ncAHR signaling.

Authors

Hannah Carter, Rita Medina Costa, Taylor S. Adams, Talon M. Gilchrist, Claire E. Emch, Monica Bame, Justin M. Oldham, Steven K. Huang, Angela L. Linderholm, Imre Noth, Naftali Kaminski, Bethany B. Moore, Stephen J. Gurczynski

×

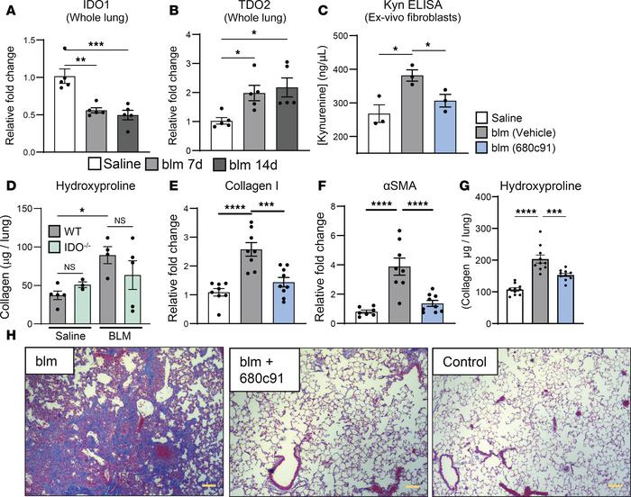
Figure 7

Inhibition of TDO2 rescues blm-induced fibrosis, but loss of IDO1 does not.

Options: View larger image (or click on image) Download as PowerPoint
Inhibition of TDO2 rescues blm-induced fibrosis, but loss of IDO1 does n...
(A and B) Groups of mice (n = 5 per group) were treated with 0.75 U/kg blm or saline control for 7–14 days, after which expression of the indicated transcript was analyzed in whole lung via qRT-PCR. (C) We administered 0.75 U/kg blm to the groups of mice (n = 3–5 per group). Lungs were harvested at 21 days after blm and assayed for collagen content via hydroxyproline assay. (C) Mice were treated with 0.75 U/kg blm or saline control for 21 days. Lung fibroblasts were isolated via crawl-out method and treated in triplicate with 100 μM tryptophan and 10 μM 680c91 (TDO2 inhibitor) or vehicle control for 18 hours after which supernatants were analyzed for the concentration of kynurenine by ELISA. (D) Groups of mice (n = 3–5 per group) were administered 0.75 U/kg blm. Lungs were harvested at 21 days after blm and assayed for collagen content via hydroxyproline assay. (E and F) Group of mice (n = 8–9 per group) were treated with 0.75 U/kg blm or saline control. Beginning on day 10 one group was treated with 15 mg/kg TDO2 inhibitor (680C91) daily by oral gavage until day 18, after which lungs were harvested and expression of the indicated transcript was assayed via qRT-PCR. (G) Mice (n = 9–10 per group) were treated with blm for 21 days and treated with either the TDO2 inhibitor or vehicle control from day 10 to day 21 via oral gavage. Lung collagen content was assessed on day 21 via hydroxyproline assay. (H) Representative histology (n = 2 mice per group) showing assessment of collagen deposition by trichrome staining (blue); scale bars: 100 μm. All data are representative of at least 2 independent experiments, statistical significance was determined via ANOVA (*P < 0.05, **P < 0.01, ***P < 0.001, ****P < 0.0001).

Copyright © 2026 American Society for Clinical Investigation
ISSN 2379-3708

Sign up for email alerts