Go to The Journal of Clinical Investigation
  • About
  • Editors
  • Consulting Editors
  • For authors
  • Publication ethics
  • Publication alerts by email
  • Transfers
  • Advertising
  • Job board
  • Contact
  • Physician-Scientist Development
  • Current issue
  • Past issues
  • By specialty
    • COVID-19
    • Cardiology
    • Immunology
    • Metabolism
    • Nephrology
    • Oncology
    • Pulmonology
    • All ...
  • Videos
  • Collections
    • In-Press Preview
    • Resource and Technical Advances
    • Clinical Research and Public Health
    • Research Letters
    • Editorials
    • Perspectives
    • Physician-Scientist Development
    • Reviews
    • Top read articles

  • Current issue
  • Past issues
  • Specialties
  • In-Press Preview
  • Resource and Technical Advances
  • Clinical Research and Public Health
  • Research Letters
  • Editorials
  • Perspectives
  • Physician-Scientist Development
  • Reviews
  • Top read articles
  • About
  • Editors
  • Consulting Editors
  • For authors
  • Publication ethics
  • Publication alerts by email
  • Transfers
  • Advertising
  • Job board
  • Contact
The aberrant tonsillar microbiota modulates autoimmune responses in rheumatoid arthritis
Jing Li, Shenghui Li, Jiayang Jin, Ruochun Guo, Yuebo Jin, Lulu Cao, Xuanlin Cai, Peishi Rao, Yan Zhong, Xiaohong Xiang, Xiaolin Sun, Jianping Guo, Fanlei Hu, Hua Ye, Yuan Jia, Wenjing Xiao, Yuan An, Xuan Zhang, BinBin Xia, Rentao Yang, Yuanjie Zhou, Lijun Wu, Junjie Qin, Jing He, Jun Wang, Zhanguo Li
Jing Li, Shenghui Li, Jiayang Jin, Ruochun Guo, Yuebo Jin, Lulu Cao, Xuanlin Cai, Peishi Rao, Yan Zhong, Xiaohong Xiang, Xiaolin Sun, Jianping Guo, Fanlei Hu, Hua Ye, Yuan Jia, Wenjing Xiao, Yuan An, Xuan Zhang, BinBin Xia, Rentao Yang, Yuanjie Zhou, Lijun Wu, Junjie Qin, Jing He, Jun Wang, Zhanguo Li
View: Text | PDF
Research Article

The aberrant tonsillar microbiota modulates autoimmune responses in rheumatoid arthritis

  • Text
  • PDF
Abstract

Palatine tonsils are the only air-contacted lymphoid organs that constantly engage in crosstalk with commensal microorganisms and serve as the first handling sites against microbial antigens. While tonsil inflammations have been implicated in various autoimmune diseases, including rheumatoid arthritis (RA), the precise role of tonsillar microbiota in autoimmune pathogenesis remains inadequately characterized. In this study, we profiled the tonsillar microbiota and identified a notable dysbiosis in patients with RA, particularly within the Streptococcus genus. Specifically, patients with RA exhibited an enrichment of pathogenic Streptococcus species, including S. pyogenes, S. dysgalactiae, and S. agalactiae. Colonization with these bacteria significantly exacerbated arthritis severity and increased autoimmune responses in collagen-induced arthritis (CIA). Furthermore, immunization with peptides derived from these pathogenic Streptococcus species directly induced experimental arthritis. Conversely, patients with RA demonstrated a marked deficiency in commensal Streptococcus members, notably S. salivarius. Treatment of CIA mice with S. salivarius attenuated the progression of arthritis and downregulated autoimmune responses. These findings highlight a pathogenic link of tonsillar microbiota with RA, shedding light on their contribution to autoimmunity.

Authors

Jing Li, Shenghui Li, Jiayang Jin, Ruochun Guo, Yuebo Jin, Lulu Cao, Xuanlin Cai, Peishi Rao, Yan Zhong, Xiaohong Xiang, Xiaolin Sun, Jianping Guo, Fanlei Hu, Hua Ye, Yuan Jia, Wenjing Xiao, Yuan An, Xuan Zhang, BinBin Xia, Rentao Yang, Yuanjie Zhou, Lijun Wu, Junjie Qin, Jing He, Jun Wang, Zhanguo Li

×

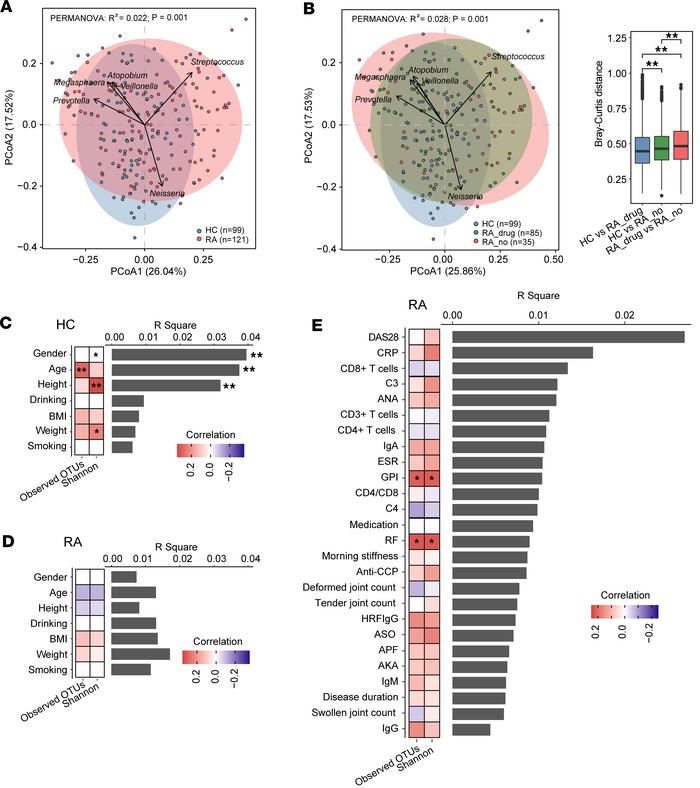
Figure 1

The tonsillar microbiota of patients with RA was substantially altered.

Options: View larger image (or click on image) Download as PowerPoint
The tonsillar microbiota of patients with RA was substantially altered.
...
(A and B) Principal coordinates analysis (PCoA), employing Bray-Curtis dissimilarity of genus-level composition, was performed. (A) The analysis is presented based on the first 2 axes, with the variance explained by each axis indicated in parentheses. Sample scores are depicted as points on the first 2 axes, while the scores of the top 6 genera contributing to community variation are represented as arrows. RA, rheumatoid arthritis; HC, healthy control. RA, n = 121; HC, n = 99. PERMANOVA, P = 0.001. (B) PCoA plot of the microbial compositions of individuals acting as HCs (n = 99); drug-treated patients with RA (n = 85); and patients with RA without drug treatment (n = 35). Analysis was performed at the genus profiles, and the top 6 genera contributing to community variation were plotted by their loadings in the PCoA plot. P values were calculated using Wilcoxon’s rank-sum test. **P < 0.01. (C and D) The associations of demographic factors with the interindividual variation, diversity, and richness of HC (C) or RA (D) tonsillar microbiota. (E) The associations of RA-associated clinical factors with the interindividual variation, diversity, and richness of tonsillar microbiota. The bar plot indicates the explained variation (R2 determined by PERMANOVA) of each factor in the interindividual variation of microbial composition (Bray-Curtis distance). The heatmaps beside the bar plot showed the correlation coefficients of each factor with Shannon’s index of diversity and observed OTUs, respectively. Statistical significance for categorical variables (age, drinking, and smoking) was determined using Wilcoxon’s rank-sum test, while Spearman’s rank correlation test was used for continuous variables (age, height, weight, and BMI). A color key for correlation is shown. *P < 0.05, **P < 0.01. The absence of an asterisk means the R² value is not significant.

Copyright © 2026 American Society for Clinical Investigation
ISSN 2379-3708

Sign up for email alerts