Go to The Journal of Clinical Investigation
  • About
  • Editors
  • Consulting Editors
  • For authors
  • Publication ethics
  • Publication alerts by email
  • Transfers
  • Advertising
  • Job board
  • Contact
  • Physician-Scientist Development
  • Current issue
  • Past issues
  • By specialty
    • COVID-19
    • Cardiology
    • Immunology
    • Metabolism
    • Nephrology
    • Oncology
    • Pulmonology
    • All ...
  • Videos
  • Collections
    • In-Press Preview
    • Resource and Technical Advances
    • Clinical Research and Public Health
    • Research Letters
    • Editorials
    • Perspectives
    • Physician-Scientist Development
    • Reviews
    • Top read articles

  • Current issue
  • Past issues
  • Specialties
  • In-Press Preview
  • Resource and Technical Advances
  • Clinical Research and Public Health
  • Research Letters
  • Editorials
  • Perspectives
  • Physician-Scientist Development
  • Reviews
  • Top read articles
  • About
  • Editors
  • Consulting Editors
  • For authors
  • Publication ethics
  • Publication alerts by email
  • Transfers
  • Advertising
  • Job board
  • Contact
Cold stress–induced ferroptosis in liver sinusoidal endothelial cells determines liver transplant injury and outcomes
Hidenobu Kojima, Hirofumi Hirao, Kentaro Kadono, Takahiro Ito, Siyuan Yao, Taylor Torgerson, Kenneth J. Dery, Hiroaki Kitajima, Takahiro Ogawa, Fady M. Kaldas, Douglas G. Farmer, Jerzy W. Kupiec-Weglinski
Hidenobu Kojima, Hirofumi Hirao, Kentaro Kadono, Takahiro Ito, Siyuan Yao, Taylor Torgerson, Kenneth J. Dery, Hiroaki Kitajima, Takahiro Ogawa, Fady M. Kaldas, Douglas G. Farmer, Jerzy W. Kupiec-Weglinski
View: Text | PDF
Research Article Immunology Transplantation

Cold stress–induced ferroptosis in liver sinusoidal endothelial cells determines liver transplant injury and outcomes

  • Text
  • PDF
Abstract

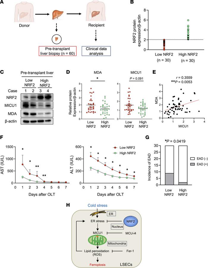
Although cold preservation remains the gold standard in organ transplantation, cold stress–induced cellular injury is a significant problem in clinical orthotopic liver transplantation (OLT). Because a recent study showed that cold stress activates ferroptosis, a form of regulated cell death, we investigated whether and how ferroptosis determines OLT outcomes in mice and humans. Treatment with ferroptosis inhibitor (ferrostatin-1) during cold preservation reduced lipid peroxidation (malondialdehyde; MDA), primarily in liver sinusoidal endothelial cells (LSECs), and alleviated ischemia/reperfusion injury in mouse OLT. Similarly, ferrostatin-1 reduced cell death in cold-stressed LSEC cultures. LSECs deficient in nuclear factor erythroid 2-related factor 2 (NRF2), a critical regulator of ferroptosis, were susceptible to cold stress–induced cell death, concomitant with enhanced endoplasmic reticulum (ER) stress and expression of mitochondrial Ca2+ uptake regulator (MICU1). Indeed, supplementing MICU1 inhibitor reduced ER stress, MDA expression, and cell death in NRF2-deficient but not WT LSECs, suggesting NRF2 is a critical regulator of MICU1-mediated ferroptosis. Consistent with murine data, enhanced liver NRF2 expression reduced MDA levels, hepatocellular damage, and incidence of early allograft dysfunction in human OLT recipients. This translational study provides a clinically applicable strategy in which inhibition of ferroptosis during liver cold preservation mitigates OLT injury by protecting LSECs from peritransplant stress via an NRF2-regulatory mechanism.

Authors

Hidenobu Kojima, Hirofumi Hirao, Kentaro Kadono, Takahiro Ito, Siyuan Yao, Taylor Torgerson, Kenneth J. Dery, Hiroaki Kitajima, Takahiro Ogawa, Fady M. Kaldas, Douglas G. Farmer, Jerzy W. Kupiec-Weglinski

×

Figure 9

Liver NRF2 suppresses MDA expression and reduces the hepatocellular damage in human OLT.

Options: View larger image (or click on image) Download as PowerPoint
Liver NRF2 suppresses MDA expression and reduces the hepatocellular dama...
(A) Human liver biopsies obtained after cold storage (n = 60) were assessed by Western blots. (B) Liver grafts were divided into low (n = 30) versus high (n = 30) NRF2 expression groups, based on the median value of relative NRF2/β-actin levels (cutoff = 2.05). (C) Representative Western blots of hepatic NRF2, MICU1, and MDA (case 1/2: low NRF2, case 3/4: high NRF2 levels). (D) Western blot–assisted MDA and MICU1 expression. Expression of β-actin served as the internal control and was used for normalization (n = 30/group). (E) Relationship between hepatic MDA and MICU1 expression. (F) Serum AST and ALT levels (U/L) in OLT recipients at POD 1−7. (G) EAD incidence in OLT recipients. (H) Mechanistic scheme of cold stress–induced ferroptosis cell death pathway in LSECs. Data are shown as mean ± SEM. *P < 0.05, **P < 0.01, Mann-Whitney U test (D and F), nonparametric Spearman’s method (E), Fisher’s exact test (G).

Copyright © 2026 American Society for Clinical Investigation
ISSN 2379-3708

Sign up for email alerts