Go to The Journal of Clinical Investigation
  • About
  • Editors
  • Consulting Editors
  • For authors
  • Publication ethics
  • Publication alerts by email
  • Transfers
  • Advertising
  • Job board
  • Contact
  • Physician-Scientist Development
  • Current issue
  • Past issues
  • By specialty
    • COVID-19
    • Cardiology
    • Immunology
    • Metabolism
    • Nephrology
    • Oncology
    • Pulmonology
    • All ...
  • Videos
  • Collections
    • In-Press Preview
    • Resource and Technical Advances
    • Clinical Research and Public Health
    • Research Letters
    • Editorials
    • Perspectives
    • Physician-Scientist Development
    • Reviews
    • Top read articles

  • Current issue
  • Past issues
  • Specialties
  • In-Press Preview
  • Resource and Technical Advances
  • Clinical Research and Public Health
  • Research Letters
  • Editorials
  • Perspectives
  • Physician-Scientist Development
  • Reviews
  • Top read articles
  • About
  • Editors
  • Consulting Editors
  • For authors
  • Publication ethics
  • Publication alerts by email
  • Transfers
  • Advertising
  • Job board
  • Contact
Transient inhibition of sodium-glucose cotransporter 2 after ischemia/reperfusion injury ameliorates chronic kidney disease
Miguel Ángel Martínez-Rojas, Hiram Balcázar, Isaac González-Soria, Jesús Manuel González-Rivera, Mauricio E. Rodríguez-Vergara, Laura A. Velazquez-Villegas, Juan Carlos León-Contreras, Rosalba Pérez-Villalva, Francisco Correa, Florencia Rosetti, Norma A. Bobadilla
Miguel Ángel Martínez-Rojas, Hiram Balcázar, Isaac González-Soria, Jesús Manuel González-Rivera, Mauricio E. Rodríguez-Vergara, Laura A. Velazquez-Villegas, Juan Carlos León-Contreras, Rosalba Pérez-Villalva, Francisco Correa, Florencia Rosetti, Norma A. Bobadilla
View: Text | PDF
Research Article Nephrology

Transient inhibition of sodium-glucose cotransporter 2 after ischemia/reperfusion injury ameliorates chronic kidney disease

  • Text
  • PDF
Abstract

Sodium-glucose cotransporter 2 (SGLT2) inhibitor, dapagliflozin (Dapa), exhibited nephroprotective effects in patients with chronic kidney disease (CKD). We assessed the efficacy of short-term Dapa administration following acute kidney injury (AKI) in preventing CKD. Male Wistar rats were randomly assigned to Sham surgery, bilateral ischemia for 30 minutes (abbreviated as IR), and IR + Dapa groups. Daily treatment with Dapa was initiated just 24 hours after IR and maintained for only 10 days. Initially, rats were euthanized at this point to study early renal repair. After severe AKI, Dapa promptly restored creatinine clearance (CrCl) and significantly reduced renal vascular resistance compared with the IR group. Furthermore, Dapa effectively reversed the mitochondrial abnormalities, including increased fission, altered mitophagy, metabolic dysfunction, and proapoptotic signaling. To study this earlier, another set of rats was studied just 5 days after AKI. Despite persistent renal dysfunction, our data reveal a degree of mitochondrial protection. Remarkably, a 10-day treatment with Dapa demonstrated effectiveness in preventing CKD transition in an independent cohort monitored for 5 months after AKI. This was evidenced by improvements in proteinuria, CrCl, glomerulosclerosis, and fibrosis. Our findings underscore the potential of Dapa in preventing maladaptive repair following AKI, emphasizing the crucial role of early intervention in mitigating AKI long-term consequences.

Authors

Miguel Ángel Martínez-Rojas, Hiram Balcázar, Isaac González-Soria, Jesús Manuel González-Rivera, Mauricio E. Rodríguez-Vergara, Laura A. Velazquez-Villegas, Juan Carlos León-Contreras, Rosalba Pérez-Villalva, Francisco Correa, Florencia Rosetti, Norma A. Bobadilla

×

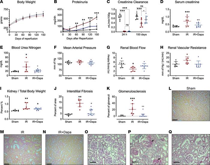
Figure 9

A 10-day treatment with dapagliflozin after IRI prevented AKI-to-CKD transition.

Options: View larger image (or click on image) Download as PowerPoint
A 10-day treatment with dapagliflozin after IRI prevented AKI-to-CKD tra...
CKD phenotype was evaluated in an independent cohort with the same experimental design. Sham (black circles), IR (red squares), and IR + Dapa (blue triangles) are shown. (A) Time-related increase in body weight in the 3 groups (mean ± SD) (B) Progressive development of proteinuria after the initial surgery, in the 3 groups (mean ± SEM; multiple comparisons described in Supplemental Table 1). (C–E) Kidney function evaluated by CrCl, serum Cr, and BUN levels, respectively. (F–H) Hemodynamic changes in MAP, RBF, and RVR. (I) Kidney/body weight ratio to evaluate renal hypertrophy. (J) Histological analysis of interstitial fibrosis evaluated through Sirius red staining. (K) Histological analysis of glomerulosclerosis (GS) evaluated in PAS-stained slices. (L–N) Representative images showing Sirius red–stained cortex slices (×150). Scale bar: 100 μm. (O–Q) Representative images showing GS (arrows) evaluated in PAS-stained slices (×200). Scale bar: 100 μm). ANOVA F-test was used for C–H (mean ± SD). Kruskal-Wallis test was used for I–K (median ± IQR). n = 7–9 per group. *P < 0.05, **P < 0.01, ***P < 0.001 versus Sham; +P < 0.05, ++P < 0.01 versus IR.

Copyright © 2026 American Society for Clinical Investigation
ISSN 2379-3708

Sign up for email alerts