Go to The Journal of Clinical Investigation
  • About
  • Editors
  • Consulting Editors
  • For authors
  • Publication ethics
  • Publication alerts by email
  • Transfers
  • Advertising
  • Job board
  • Contact
  • Physician-Scientist Development
  • Current issue
  • Past issues
  • By specialty
    • COVID-19
    • Cardiology
    • Immunology
    • Metabolism
    • Nephrology
    • Oncology
    • Pulmonology
    • All ...
  • Videos
  • Collections
    • In-Press Preview
    • Resource and Technical Advances
    • Clinical Research and Public Health
    • Research Letters
    • Editorials
    • Perspectives
    • Physician-Scientist Development
    • Reviews
    • Top read articles

  • Current issue
  • Past issues
  • Specialties
  • In-Press Preview
  • Resource and Technical Advances
  • Clinical Research and Public Health
  • Research Letters
  • Editorials
  • Perspectives
  • Physician-Scientist Development
  • Reviews
  • Top read articles
  • About
  • Editors
  • Consulting Editors
  • For authors
  • Publication ethics
  • Publication alerts by email
  • Transfers
  • Advertising
  • Job board
  • Contact
Regulation of human and mouse bystander T cell activation responses by PD-1
Catherine T. Le, … , Arta M. Monjazeb, William J. Murphy
Catherine T. Le, … , Arta M. Monjazeb, William J. Murphy
Published September 22, 2023
Citation Information: JCI Insight. 2023;8(18):e173287. https://doi.org/10.1172/jci.insight.173287.
View: Text | PDF
Research Article Immunology

Regulation of human and mouse bystander T cell activation responses by PD-1

  • Text
  • PDF
Abstract

Bystander activation of memory T cells occurs via cytokine signaling alone in the absence of T cell receptor (TCR) signaling and provides a means of amplifying T cell effector responses in an antigen-nonspecific manner. While the role of Programmed Cell Death Protein 1 (PD-1) on antigen-specific T cell responses is extensively characterized, its role in bystander T cell responses is less clear. We examined the role of the PD-1 pathway during human and mouse non–antigen-specific memory T cell bystander activation and observed that PD-1+ T cells demonstrated less activation and proliferation than activated PD-1– populations in vitro. Higher activation and proliferative responses were also observed in the PD-1– memory population in both mice and patients with cancer receiving high-dose IL-2, mirroring the in vitro phenotypes. This inhibitory effect of PD-1 could be reversed by PD-1 blockade in vivo or observed using memory T cells from PD-1–/– mice. Interestingly, increased activation through abrogation of PD-1 signaling in bystander-activated T cells also resulted in increased apoptosis due to activation-induced cell death (AICD) and eventual T cell loss in vivo. These results demonstrate that the PD-1/PD-Ligand 1 (PD-L1) pathway inhibited bystander-activated memory T cell responses but also protected cells from AICD.

Authors

Catherine T. Le, Logan V. Vick, Craig Collins, Cordelia Dunai, Michael K. Sheng, Lam T. Khuat, Isabel Barao, Sean J. Judge, Ethan G. Aguilar, Brendan Curti, Maneesh Dave, Dan L. Longo, Bruce R. Blazar, Robert J. Canter, Arta M. Monjazeb, William J. Murphy

×

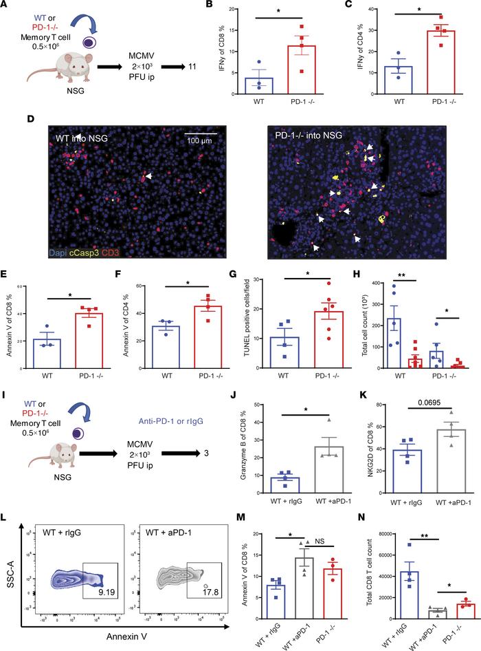
Figure 5

Loss of PD-1 signaling increases early functionality but results in decreased long-term survival with bystander activation.

Options: View larger image (or click on image) Download as PowerPoint
Loss of PD-1 signaling increases early functionality but results in decr...
(A) Experimental schema: Memory T cells from WT BM chimera or PD-1–/– BM chimera were adoptively transferred into NSG mice, which were then infected with MCMV 2 × 103 PFU and assessed on day 11 (n = 3–4). (B) IFN-γ percentage of CD8 and CD4 T cells in spleen. (C) Annexin V percentage of live CD8 and CD4 T cells in the spleen. (D) Multiplex immunofluorescence (IF) staining of activated caspase-3 and CD3 in the liver. White arrows indicate activated caspase-3+CD3+ cells. Scale bar: 100 μm. (E and F) Annexin V percentages of CD4 and CD8 T cells. (G) Quantification of average TUNEL+ cells/field in liver. (H) Total CD8 and CD4 T cells in spleen on day 11. (I) Experimental schema: Memory T cells from WT BM chimera were adoptively transferred into NSG, which were then infected with MCMV 2 × 103 PFU and treated with anti–PD-1 blockade or rat IgG control on days 0 and 2. Analysis was performed on day 3. (J) Granzyme B percentage of CD8 T cells. (K) NKG2D percentage of CD8 T cells. (L) Representative flow plots of annexin V staining of live memory CD8 T cells in the spleen. (M) Annexin V percentage of live CD8 T cells in the spleen. (N) Total CD8 T cells in spleen on day 3. Data depicted are representative of at least 2 experiments. Bar graphs depict sample size of individual mice. Two-tailed unpaired Student’s t test in B–D, E–H, J, and K used to compare 2 groups. One-way ANOVA with Tukey’s post hoc test for comparison of 3 or more groups in M and N. *P < 0.05, **P < 0.01.

Copyright © 2025 American Society for Clinical Investigation
ISSN 2379-3708

Sign up for email alerts