Go to The Journal of Clinical Investigation
  • About
  • Editors
  • Consulting Editors
  • For authors
  • Publication ethics
  • Publication alerts by email
  • Transfers
  • Advertising
  • Job board
  • Contact
  • Physician-Scientist Development
  • Current issue
  • Past issues
  • By specialty
    • COVID-19
    • Cardiology
    • Immunology
    • Metabolism
    • Nephrology
    • Oncology
    • Pulmonology
    • All ...
  • Videos
  • Collections
    • In-Press Preview
    • Resource and Technical Advances
    • Clinical Research and Public Health
    • Research Letters
    • Editorials
    • Perspectives
    • Physician-Scientist Development
    • Reviews
    • Top read articles

  • Current issue
  • Past issues
  • Specialties
  • In-Press Preview
  • Resource and Technical Advances
  • Clinical Research and Public Health
  • Research Letters
  • Editorials
  • Perspectives
  • Physician-Scientist Development
  • Reviews
  • Top read articles
  • About
  • Editors
  • Consulting Editors
  • For authors
  • Publication ethics
  • Publication alerts by email
  • Transfers
  • Advertising
  • Job board
  • Contact
Integrated plasma proteomics identifies tuberculosis-specific diagnostic biomarkers
Hannah F. Schiff, Naomi F. Walker, Cesar Ugarte-Gil, Marc Tebruegge, Antigoni Manousopoulou, Spiros D. Garbis, Salah Mansour, Pak Ho (Michael) Wong, Gabrielle Rockett, Paolo Piazza, Mahesan Niranjan, Andres F. Vallejo, Christopher H. Woelk, Robert J. Wilkinson, Liku B. Tezera, Diana Garay-Baquero, Paul Elkington
Hannah F. Schiff, Naomi F. Walker, Cesar Ugarte-Gil, Marc Tebruegge, Antigoni Manousopoulou, Spiros D. Garbis, Salah Mansour, Pak Ho (Michael) Wong, Gabrielle Rockett, Paolo Piazza, Mahesan Niranjan, Andres F. Vallejo, Christopher H. Woelk, Robert J. Wilkinson, Liku B. Tezera, Diana Garay-Baquero, Paul Elkington
View: Text | PDF
Clinical Research and Public Health Infectious disease Pulmonology

Integrated plasma proteomics identifies tuberculosis-specific diagnostic biomarkers

  • Text
  • PDF
Abstract

BACKGROUND Novel biomarkers to identify infectious patients transmitting Mycobacterium tuberculosis are urgently needed to control the global tuberculosis (TB) pandemic. We hypothesized that proteins released into the plasma in active pulmonary TB are clinically useful biomarkers to distinguish TB cases from healthy individuals and patients with other respiratory infections.METHODS We applied a highly sensitive non-depletion tandem mass spectrometry discovery approach to investigate plasma protein expression in pulmonary TB cases compared to healthy controls in South African and Peruvian cohorts. Bioinformatic analysis using linear modeling and network correlation analyses identified 118 differentially expressed proteins, significant through 3 complementary analytical pipelines. Candidate biomarkers were subsequently analyzed in 2 validation cohorts of differing ethnicity using antibody-based proximity extension assays.RESULTS TB-specific host biomarkers were confirmed. A 6-protein diagnostic panel, comprising FETUB, FCGR3B, LRG1, SELL, CD14, and ADA2, differentiated patients with pulmonary TB from healthy controls and patients with other respiratory infections with high sensitivity and specificity in both cohorts.CONCLUSION This biomarker panel exceeds the World Health Organization Target Product Profile specificity criteria for a triage test for TB. The new biomarkers have potential for further development as near-patient TB screening assays, thereby helping to close the case-detection gap that fuels the global pandemic.FUNDING Medical Research Council (MRC) (MR/R001065/1, MR/S024220/1, MR/P023754/1, and MR/W025728/1); the MRC and the UK Foreign Commonwealth and Development Office; the UK National Institute for Health Research (NIHR); the Wellcome Trust (094000, 203135, and CC2112); Starter Grant for Clinical Lecturers (Academy of Medical Sciences UK); the British Infection Association; the Program for Advanced Research Capacities for AIDS in Peru at Universidad Peruana Cayetano Heredia (D43TW00976301) from the Fogarty International Center at the US NIH; the UK Technology Strategy Board/Innovate UK (101556); the Francis Crick Institute, which receives funding from UKRI-MRC (CC2112); Cancer Research UK (CC2112); and the NIHR Biomedical Research Centre of Imperial College NHS.

Authors

Hannah F. Schiff, Naomi F. Walker, Cesar Ugarte-Gil, Marc Tebruegge, Antigoni Manousopoulou, Spiros D. Garbis, Salah Mansour, Pak Ho (Michael) Wong, Gabrielle Rockett, Paolo Piazza, Mahesan Niranjan, Andres F. Vallejo, Christopher H. Woelk, Robert J. Wilkinson, Liku B. Tezera, Diana Garay-Baquero, Paul Elkington

×

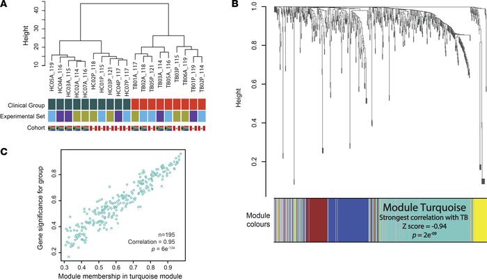
Figure 4

Whole-genome correlation network analysis (WGCNA).

Options: View larger image (or click on image) Download as PowerPoint
Whole-genome correlation network analysis (WGCNA).
(A) Hierarchical clus...
(A) Hierarchical clustering of samples showing discrete clusters by clinical group and absence of clustering by experimental batch. Discrete clustering by cohort ethnicity is again observed in the HC group, but not in TB patients. (B) Protein dendrogram and module colors. Module turquoise, containing 195 proteins, had the strongest correlation with TB (correlation [z] score –0.94, P = 2 × 109). (C) A scatterplot of protein significance by clinical group confirming very high correlation of module turquoise with clinical group (0.95, P = 6 × 10–134). HC, healthy control; TB, tuberculosis.

Copyright © 2026 American Society for Clinical Investigation
ISSN 2379-3708

Sign up for email alerts