Go to The Journal of Clinical Investigation
  • About
  • Editors
  • Consulting Editors
  • For authors
  • Publication ethics
  • Publication alerts by email
  • Transfers
  • Advertising
  • Job board
  • Contact
  • Physician-Scientist Development
  • Current issue
  • Past issues
  • By specialty
    • COVID-19
    • Cardiology
    • Immunology
    • Metabolism
    • Nephrology
    • Oncology
    • Pulmonology
    • All ...
  • Videos
  • Collections
    • In-Press Preview
    • Resource and Technical Advances
    • Clinical Research and Public Health
    • Research Letters
    • Editorials
    • Perspectives
    • Physician-Scientist Development
    • Reviews
    • Top read articles

  • Current issue
  • Past issues
  • Specialties
  • In-Press Preview
  • Resource and Technical Advances
  • Clinical Research and Public Health
  • Research Letters
  • Editorials
  • Perspectives
  • Physician-Scientist Development
  • Reviews
  • Top read articles
  • About
  • Editors
  • Consulting Editors
  • For authors
  • Publication ethics
  • Publication alerts by email
  • Transfers
  • Advertising
  • Job board
  • Contact
Inhibition of retinoic acid signaling in proximal tubular epithelial cells protects against acute kidney injury
Min Yang, Lauren N. Lopez, Maya Brewer, Rachel Delgado, Anna Menshikh, Kelly Clouthier, Yuantee Zhu, Thitinee Vanichapol, Haichun Yang, Raymond C. Harris, Leslie Gewin, Craig R. Brooks, Alan J. Davidson, Mark de Caestecker
Min Yang, Lauren N. Lopez, Maya Brewer, Rachel Delgado, Anna Menshikh, Kelly Clouthier, Yuantee Zhu, Thitinee Vanichapol, Haichun Yang, Raymond C. Harris, Leslie Gewin, Craig R. Brooks, Alan J. Davidson, Mark de Caestecker
View: Text | PDF
Research Article Nephrology

Inhibition of retinoic acid signaling in proximal tubular epithelial cells protects against acute kidney injury

  • Text
  • PDF
Abstract

Retinoic acid receptor (RAR) signaling is essential for mammalian kidney development but, in the adult kidney, is restricted to occasional collecting duct epithelial cells. We now show that there is widespread reactivation of RAR signaling in proximal tubular epithelial cells (PTECs) in human sepsis-associated acute kidney injury (AKI) and in mouse models of AKI. Genetic inhibition of RAR signaling in PTECs protected against experimental AKI but was unexpectedly associated with increased expression of the PTEC injury marker Kim1. However, the protective effects of inhibiting PTEC RAR signaling were associated with increased Kim1-dependent apoptotic cell clearance, or efferocytosis, and this was associated with dedifferentiation, proliferation, and metabolic reprogramming of PTECs. These data demonstrate the functional role that reactivation of RAR signaling plays in regulating PTEC differentiation and function in human and experimental AKI.

Authors

Min Yang, Lauren N. Lopez, Maya Brewer, Rachel Delgado, Anna Menshikh, Kelly Clouthier, Yuantee Zhu, Thitinee Vanichapol, Haichun Yang, Raymond C. Harris, Leslie Gewin, Craig R. Brooks, Alan J. Davidson, Mark de Caestecker

×

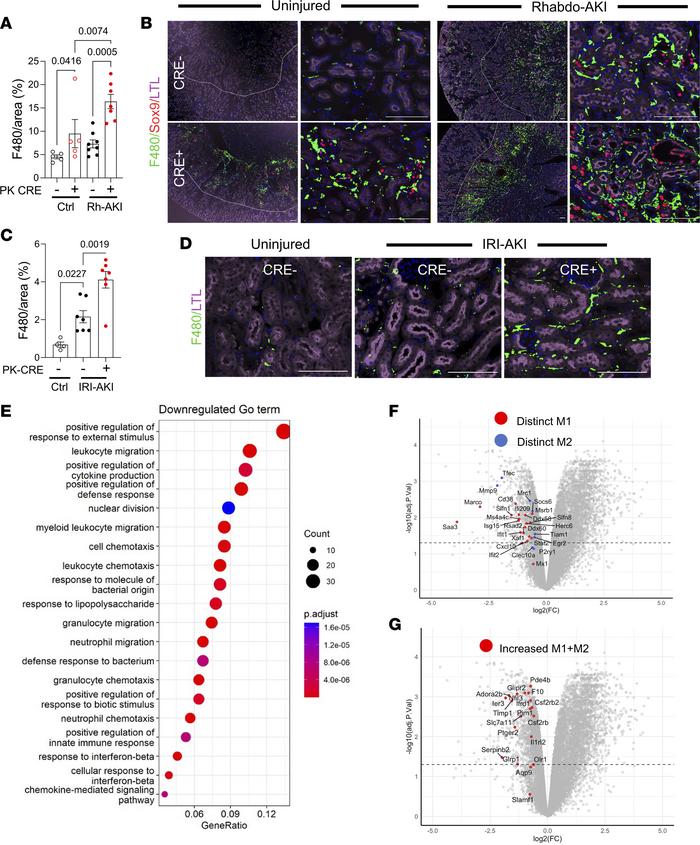
Figure 9

Increased renal macrophages with a reduced proinflammatory signature in PTEC DN RAR mice after AKI.

Options: View larger image (or click on image) Download as PowerPoint
Increased renal macrophages with a reduced proinflammatory signature in ...
PTEC DN RAR mice underwent Rhabdo- or bilateral IRI-AKI, and kidneys were harvested after 3 days. (A and B) Rhabdo-AKI. The percentage of F4/80 area staining in the OSOM, and images showing F4/80, Sox9, and LTL staining. Left panels show F4/80 staining largely restricted to the OSOM. Right panels show higher magnification of the OSOM. (C and D) Bilateral IRI-AKI. Quantification, and F4/80 and LTL staining in the OSOM. (E and F) Expression of inflammatory markers in CD11B+ cells after IRI-AKI. PTEC DN RAR mice underwent bilateral IRI-AKI, and bulk RNA-Seq was performed on renal CD11B+ cells 3 days after injury. (E) GSEA of downregulated genes using GO data sets. (F and G) GSEA for proinflammatory (“M1”) and antiinflammatory (“M2”) gene sets in the RNA-Seq data. Set size=no. of genes from each gene set that are represented. NES=normalized expression score for the gene set sizes. Volcano plots showing fold change in expression of core enrichment gene from the CD11B+ RNA-Seq data set. Dotted line indicates P < 0.05. A and C used 1-way ANOVA, with P < 0.05 considered significant; q values shown for between-group comparisons corrected for repeated testing. Scale bars: 100 μM.

Copyright © 2026 American Society for Clinical Investigation
ISSN 2379-3708

Sign up for email alerts