Go to The Journal of Clinical Investigation
  • About
  • Editors
  • Consulting Editors
  • For authors
  • Publication ethics
  • Publication alerts by email
  • Transfers
  • Advertising
  • Job board
  • Contact
  • Physician-Scientist Development
  • Current issue
  • Past issues
  • By specialty
    • COVID-19
    • Cardiology
    • Immunology
    • Metabolism
    • Nephrology
    • Oncology
    • Pulmonology
    • All ...
  • Videos
  • Collections
    • In-Press Preview
    • Resource and Technical Advances
    • Clinical Research and Public Health
    • Research Letters
    • Editorials
    • Perspectives
    • Physician-Scientist Development
    • Reviews
    • Top read articles

  • Current issue
  • Past issues
  • Specialties
  • In-Press Preview
  • Resource and Technical Advances
  • Clinical Research and Public Health
  • Research Letters
  • Editorials
  • Perspectives
  • Physician-Scientist Development
  • Reviews
  • Top read articles
  • About
  • Editors
  • Consulting Editors
  • For authors
  • Publication ethics
  • Publication alerts by email
  • Transfers
  • Advertising
  • Job board
  • Contact
Structural and functional rescue of cones carrying the most common cone opsin C203R missense mutation
Emily R. Sechrest, Xiaojie Ma, Marion E. Cahill, Robert J. Barbera, Yixiao Wang, Wen-Tao Deng
Emily R. Sechrest, Xiaojie Ma, Marion E. Cahill, Robert J. Barbera, Yixiao Wang, Wen-Tao Deng
View: Text | PDF
Research Article Ophthalmology

Structural and functional rescue of cones carrying the most common cone opsin C203R missense mutation

  • Text
  • PDF
Abstract

An arginine to cysteine substitution at amino acid position 203 (C203R) is the most common missense mutation in human cone opsin. Linked to color blindness and blue cone monochromacy (BCM), C203 is involved in a crucial disulfide bond required for proper folding. It has previously been postulated that expression of mutant C203R cone opsin exerts a toxic effect on cone photoreceptors, similar to some well-characterized missense mutations in rhodopsin that lead to protein misfolding. In this study, we generated and characterized a BCM mouse model carrying the equivalent C203R mutation (Opn1mwC198R Opn1sw–/–) to investigate the disease mechanism and develop a gene therapy approach for this disorder. Untreated Opn1mwC198R Opn1sw–/– cones phenocopied affected cones in human patients with the equivalent mutation, exhibiting shortened or absent cone outer segments and loss of function. We determined that gene augmentation targeting cones specifically yielded robust rescue of cone function and structure when Opn1mwC198R Opn1sw–/– mice were treated at early ages. Importantly, treated cones displayed elaborated outer segments and replenished expression of crucial cone phototransduction proteins. Interestingly, we were unable to detect OPN1MWC198R mutant opsin at any age. We believe this is the first proof-of-concept study exploring the efficacy of gene therapy in BCM associated with a C203R mutation.

Authors

Emily R. Sechrest, Xiaojie Ma, Marion E. Cahill, Robert J. Barbera, Yixiao Wang, Wen-Tao Deng

×

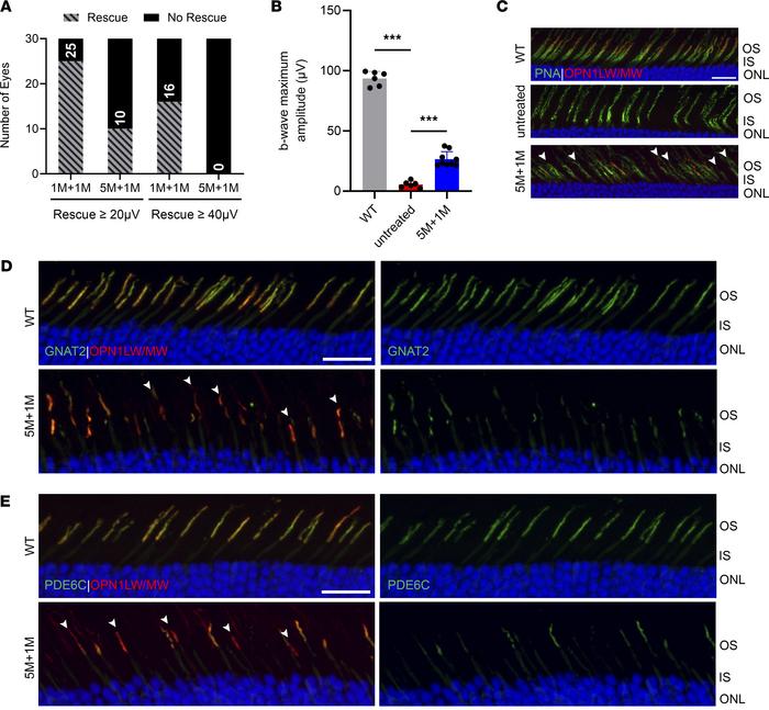
Figure 6

Gene augmentation therapy shows reduced rescue efficacy of cone structure and function in 5-month-old treated Opn1mwC198R Opn1sw–/– animals.

Options: View larger image (or click on image) Download as PowerPoint
Gene augmentation therapy shows reduced rescue efficacy of cone structur...
(A) Rescue efficiency of Opn1mwC198R Opn1sw–/– mice treated at 1 (n = 30 eyes) and 5 (n = 30 eyes) months of age, determined by functional cone rescue as a b-wave maximum amplitude above 20 μV (left) or 40 μV (right). (B) b-wave maximum amplitudes of WT (black, n = 6) photopic (white light) ERG, as well as untreated (red, n = 6) and 5M+1M treated Opn1mwC198R Opn1sw–/– mice (blue, n = 9) following L-cone ERG with red (long-wavelength) light at 25 cd●s/m2. Data shown are the average ± SD, 1-way ANOVA (***P < 0.001). (C) Representative IHC images of 6-month untreated and 5M+1M treated Opn1mwC198R Opn1sw–/– cross sections labeled with PNA (green) and an antibody against L-/M-opsin (red). Viable cones positive for PNA staining but lacking L-/M-opsin expression are indicated by arrows. Scale bar = 20 μm. (D and E) Representative IHC images of WT and treated 5M+1M Opn1mwC198R Opn1sw–/– cross sections labeled with antibodies against L-/M-opsin (red) and (D) GNAT2 (green) or (E) PDE6C (green). Cones positive for L-/M-opsin while showing severely reduced GNAT2 and PDE6C are indicated by arrows. Scale bar = 20 μm.

Copyright © 2026 American Society for Clinical Investigation
ISSN 2379-3708

Sign up for email alerts