Go to The Journal of Clinical Investigation
  • About
  • Editors
  • Consulting Editors
  • For authors
  • Publication ethics
  • Publication alerts by email
  • Transfers
  • Advertising
  • Job board
  • Contact
  • Physician-Scientist Development
  • Current issue
  • Past issues
  • By specialty
    • COVID-19
    • Cardiology
    • Immunology
    • Metabolism
    • Nephrology
    • Oncology
    • Pulmonology
    • All ...
  • Videos
  • Collections
    • In-Press Preview
    • Resource and Technical Advances
    • Clinical Research and Public Health
    • Research Letters
    • Editorials
    • Perspectives
    • Physician-Scientist Development
    • Reviews
    • Top read articles

  • Current issue
  • Past issues
  • Specialties
  • In-Press Preview
  • Resource and Technical Advances
  • Clinical Research and Public Health
  • Research Letters
  • Editorials
  • Perspectives
  • Physician-Scientist Development
  • Reviews
  • Top read articles
  • About
  • Editors
  • Consulting Editors
  • For authors
  • Publication ethics
  • Publication alerts by email
  • Transfers
  • Advertising
  • Job board
  • Contact
Multiomics of HER2-low triple-negative breast cancer identifies a receptor tyrosine kinase–relevant subgroup with therapeutic prospects
Lie Chen, … , Zhi-Ming Shao, Ke-Da Yu
Lie Chen, … , Zhi-Ming Shao, Ke-Da Yu
Published November 22, 2023
Citation Information: JCI Insight. 2023;8(22):e172366. https://doi.org/10.1172/jci.insight.172366.
View: Text | PDF
Research Article Oncology

Multiomics of HER2-low triple-negative breast cancer identifies a receptor tyrosine kinase–relevant subgroup with therapeutic prospects

  • Text
  • PDF
Abstract

To provide complementary information and reveal the molecular characteristics and therapeutic insights of HER2-low breast cancer, we performed this multiomics study of hormone receptor–negative (HR–) and HER2-low breast cancer, also known as HER2-low triple-negative breast cancer (TNBC), and identified 3 subgroups: basal-like, receptor tyrosine kinase–relevant (TKR), and mesenchymal stem–like. These 3 subgroups had distinct features and potential therapeutic targets and were validated in external data sets. Interestingly, the TKR subgroup (which exists in both HR+ and HR– breast cancer) had activated HER2 and downstream MAPK signaling. In vitro and in vivo patient-derived xenograft experiments revealed that pretreatment of the TKR subgroup with a tyrosine kinase inhibitor (lapatinib or tucatinib) could inhibit HER2 signaling and induce accumulated expression of nonfunctional HER2, resulting in increased sensitivity to the sequential HER2-targeting, Ab–drug conjugate DS-8201. Our findings identify clinically relevant subgroups and provide potential therapeutic strategies for HER2-low TNBC subtypes.

Authors

Lie Chen, Cui-Cui Liu, Si-Yuan Zhu, Jing-Yu Ge, Yu-Fei Chen, Ding Ma, Zhi-Ming Shao, Ke-Da Yu

×

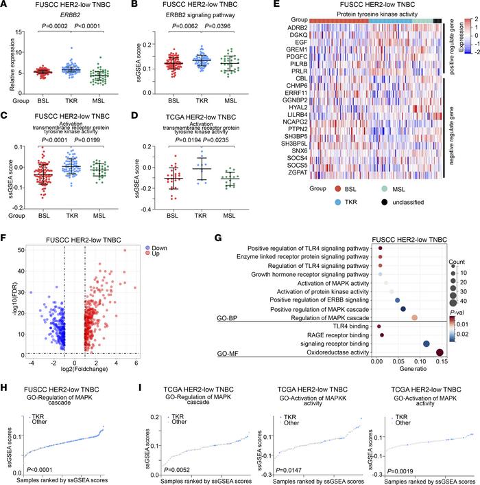
Figure 3

Activated ERBB2-mediated receptor tyrosine kinase in the TKR subgroup.

Options: View larger image (or click on image) Download as PowerPoint
Activated ERBB2-mediated receptor tyrosine kinase in the TKR subgroup.
(...
(A) Relative expression of ERBB2 among the BSL, TKR, and MSL subgroups (Kruskal-Wallis test followed by Dunn’s multiple comparisons test). (B) GO-ERBB2 signaling pathway ssGSEA scores among the BSL, TKR, and MSL subgroups. (C and D) GO activation transmembrane receptor protein tyrosine kinase activity ssGSEA scores among the BSL, TKR, and MSL subgroups from the FUSCC (C) and TCGA (D) data sets. (B–D) One-way ANOVA followed by Dunnett’s t test. (E) Expression levels of protein tyrosine kinase activity–related genes across the mRNA subgroups (upper, positively regulated genes; lower, negatively regulated genes). (F) Volcano plot illustrating DEGs between the TKR subgroup and the other subgroups. (G) GO Biological Process (GO-BP) and GO Molecular Function (GO-MF) pathways were enriched on the basis of upregulated DEGs in the TKR subgroup (hypergeometric test). (H) GO regulation of MAPK cascade ssGSEA scores between TKR and other subgroups in HER2-low TNBC from the FUSCC data set. (I) GO regulation of MAPK cascade (left), GO activated MAPKK activity ssGSEA scores (middle), and GO activated MAPK activity ssGSEA scores (right) between TKR and other subgroups in HER2-low TNBC from the TCGA data set. (H and I) Student’s t test. Statistical significance was set at P < 0.05.

Copyright © 2025 American Society for Clinical Investigation
ISSN 2379-3708

Sign up for email alerts