Go to The Journal of Clinical Investigation
  • About
  • Editors
  • Consulting Editors
  • For authors
  • Publication ethics
  • Publication alerts by email
  • Transfers
  • Advertising
  • Job board
  • Contact
  • Physician-Scientist Development
  • Current issue
  • Past issues
  • By specialty
    • COVID-19
    • Cardiology
    • Immunology
    • Metabolism
    • Nephrology
    • Oncology
    • Pulmonology
    • All ...
  • Videos
  • Collections
    • In-Press Preview
    • Resource and Technical Advances
    • Clinical Research and Public Health
    • Research Letters
    • Editorials
    • Perspectives
    • Physician-Scientist Development
    • Reviews
    • Top read articles

  • Current issue
  • Past issues
  • Specialties
  • In-Press Preview
  • Resource and Technical Advances
  • Clinical Research and Public Health
  • Research Letters
  • Editorials
  • Perspectives
  • Physician-Scientist Development
  • Reviews
  • Top read articles
  • About
  • Editors
  • Consulting Editors
  • For authors
  • Publication ethics
  • Publication alerts by email
  • Transfers
  • Advertising
  • Job board
  • Contact
Single-cell transcriptomics analysis of proliferative diabetic retinopathy fibrovascular membranes reveals AEBP1 as fibrogenesis modulator
Katia Corano Scheri, Jeremy A. Lavine, Thomas Tedeschi, Benjamin R. Thomson, Amani A. Fawzi
Katia Corano Scheri, Jeremy A. Lavine, Thomas Tedeschi, Benjamin R. Thomson, Amani A. Fawzi
View: Text | PDF
Research Article Angiogenesis Ophthalmology

Single-cell transcriptomics analysis of proliferative diabetic retinopathy fibrovascular membranes reveals AEBP1 as fibrogenesis modulator

  • Text
  • PDF
Abstract

The management of preretinal fibrovascular membranes, a devastating complication of advanced diabetic retinopathy (DR), remains challenging. We characterized the molecular profile of cell populations in these fibrovascular membranes to identify potentially new therapeutic targets. Preretinal fibrovascular membranes were surgically removed from patients and submitted for single-cell RNA-Seq (scRNA-Seq). Differential gene expression was implemented to define the transcriptomics profile of these cells and revealed the presence of endothelial, inflammatory, and stromal cells. Endothelial cell reclustering identified subclusters characterized by noncanonical transcriptomics profile and active angiogenesis. Deeper investigation of the inflammatory cells showed a subcluster of macrophages expressing proangiogenic cytokines, presumably contributing to angiogenesis. The stromal cell cluster included a pericyte-myofibroblast transdifferentiating subcluster, indicating the involvement of pericytes in fibrogenesis. Differentially expressed gene analysis showed that Adipocyte Enhancer-binding Protein 1, AEBP1, was significantly upregulated in myofibroblast clusters, suggesting that this molecule may have a role in transformation. Cell culture experiments with human retinal pericytes (HRP) in high-glucose condition confirmed the molecular transformation of pericytes toward myofibroblastic lineage. AEBP1 siRNA transfection in HRP reduced the expression of profibrotic markers in high glucose. In conclusion, AEBP1 signaling modulates pericyte-myofibroblast transformation, suggesting that targeting AEBP1 could prevent scar tissue formation in advanced DR.

Authors

Katia Corano Scheri, Jeremy A. Lavine, Thomas Tedeschi, Benjamin R. Thomson, Amani A. Fawzi

×

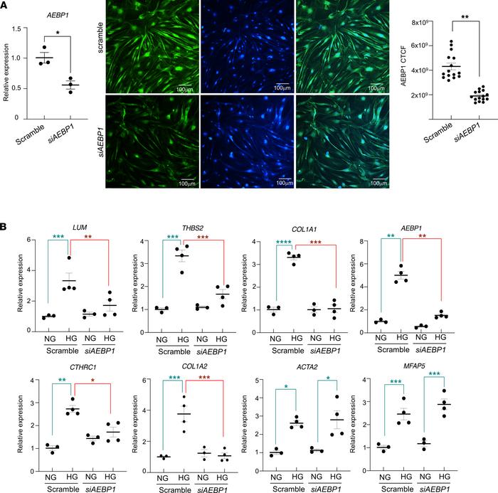
Figure 9

Molecular changes in human retinal pericytes (HRP) cultured in high-glucose medium after siAEBP1 transfection.

Options: View larger image (or click on image) Download as PowerPoint
Molecular changes in human retinal pericytes (HRP) cultured in high-gluc...
(A) mRNA and protein expression for AEBP1 after siRNA transfection. Scale bar: 100 μm. Representative images from 3 independent experiments are shown. (B) mRNA expression for profibrotic genes COL1A1, COL1A2, LUM, THBS2, CTHRC1, MFAP5, ACTA2, and AEBP1 upon 24-hour culture in high glucose (30 mM) medium, with downregulation of endogenous AEBP1 levels by siRNA assay. Summary of 3 independent experiments is shown. Two-way ANOVA test and Mann-Whitney U test were used. *P < 0.05, **P < 0.01, ***P < 0.001, ****P < 0.0001. NG, normal glucose (n = 6); HG, high glucose (n = 8).

Copyright © 2026 American Society for Clinical Investigation
ISSN 2379-3708

Sign up for email alerts