Go to The Journal of Clinical Investigation
  • About
  • Editors
  • Consulting Editors
  • For authors
  • Publication ethics
  • Publication alerts by email
  • Transfers
  • Advertising
  • Job board
  • Contact
  • Physician-Scientist Development
  • Current issue
  • Past issues
  • By specialty
    • COVID-19
    • Cardiology
    • Immunology
    • Metabolism
    • Nephrology
    • Oncology
    • Pulmonology
    • All ...
  • Videos
  • Collections
    • In-Press Preview
    • Resource and Technical Advances
    • Clinical Research and Public Health
    • Research Letters
    • Editorials
    • Perspectives
    • Physician-Scientist Development
    • Reviews
    • Top read articles

  • Current issue
  • Past issues
  • Specialties
  • In-Press Preview
  • Resource and Technical Advances
  • Clinical Research and Public Health
  • Research Letters
  • Editorials
  • Perspectives
  • Physician-Scientist Development
  • Reviews
  • Top read articles
  • About
  • Editors
  • Consulting Editors
  • For authors
  • Publication ethics
  • Publication alerts by email
  • Transfers
  • Advertising
  • Job board
  • Contact
DAB2IP loss in luminal a breast cancer leads to NF-κB–associated aggressive oncogenic phenotypes
Angana Mukherjee, Rasha T. Kakati, Sarah Van Alsten, Tyler Laws, Aaron L. Ebbs, Daniel P. Hollern, Philip M. Spanheimer, Katherine A. Hoadley, Melissa A. Troester, Jeremy M. Simon, Albert S. Baldwin
Angana Mukherjee, Rasha T. Kakati, Sarah Van Alsten, Tyler Laws, Aaron L. Ebbs, Daniel P. Hollern, Philip M. Spanheimer, Katherine A. Hoadley, Melissa A. Troester, Jeremy M. Simon, Albert S. Baldwin
View: Text | PDF
Research Article Oncology

DAB2IP loss in luminal a breast cancer leads to NF-κB–associated aggressive oncogenic phenotypes

  • Text
  • PDF
Abstract

Despite proven therapy options for estrogen receptor–positive (ER+) breast tumors, a substantial number of patients with ER+ breast cancer exhibit relapse with associated metastasis. Loss of expression of RasGAPs leads to poor outcomes in several cancers, including breast cancer. Mining the The Cancer Genome Atlas (TCGA) breast cancer RNA-Seq dataset revealed that low expression of the RasGAP DAB2IP was associated with a significant decrease in relapse-free survival in patients with Luminal A breast cancer. Immunostaining demonstrated that DAB2IP loss occurred in grade 2 tumors and higher. Consistent with this, genes upregulated in DAB2IP-low Luminal A tumors were shared with more aggressive tumor subtypes and were associated with proliferation, metastasis, and altered ER signaling. Low DAB2IP expression in ER+ breast cancer cells was associated with increased proliferation, enhanced stemness phenotypes, and activation of IKK, the upstream regulator of the transcription factor NF-κB. Integrating cell-based ChIP-Seq with motif analysis and TCGA RNA-Seq data, we identified a set of candidate NF-κB target genes upregulated with loss of DAB2IP linked with several oncogenic phenotypes, including altered RNA processing. This study provides insight into mechanisms associated with aggressiveness and recurrence within a subset of the typically less aggressive Luminal A breast cancer intrinsic subtype.

Authors

Angana Mukherjee, Rasha T. Kakati, Sarah Van Alsten, Tyler Laws, Aaron L. Ebbs, Daniel P. Hollern, Philip M. Spanheimer, Katherine A. Hoadley, Melissa A. Troester, Jeremy M. Simon, Albert S. Baldwin

×

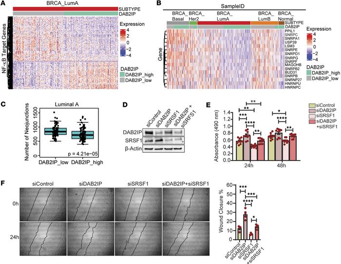
Figure 6

Effect of low DAB2IP on NF-κB target genes in Luminal A breast tumors.

Options: View larger image (or click on image) Download as PowerPoint
Effect of low DAB2IP on NF-κB target genes in Luminal A breast tumors.
(...
(A) Publicly available breast cancer RelA ChIP-Seq dataset was mined and analyzed to map putative NF-κB target genes based on high/low DAB2IP in the TCGA Luminal A subtype. (B) Heatmap displays 16 KEGG “spliceosome” pathway genes in Luminal A subtype based on DAB2IP levels, clustered across all breast cancer subtypes. (C) Neojunctions from TCGA breast cancer data were graphed based on high/low DAB2IP expression in Luminal A tumors (P = 4.21 × 10–5). (D and E) T47D cells transfected with siRNA against SRSF1, DAB2IP, or control were analyzed by immunoblotting and MTS assay. (24hrs: siControl vs siSRSF1, **P = 0.0033; siDAB2IP vs. siDAB2IP+siSRSF1, **P = 0.0014; siSRSF1 vs siDAB2IP+siSRSF1, **P = 0.0025; siControl vs siDAB2IP, ***P = 0.0008; siDAB2IP vs siSRSF1, ****P < 0.0001; 48hrs: siControl vs siSRSF, *P = 0.0112; siSRSF1 vs siDAB2IP+siSRSF1, **P = 0.0069; siDAB2IP vs siSRSF1, ****P < 0.0001) (n = 9). (F) After 24 hours of transfection, siControl, siDAB2IP, and/or siSRSF1 T47D cells were subjected to scratch-wound assay in 6-well plates (*P = 0.0144, ***P = 0.0001, ***P = 0.0004, ****P < 0.0001) (n = 4). Data were analyzed using unpaired Student’s t test, and multiple comparisons were corrected using Dunnett’s test.

Copyright © 2026 American Society for Clinical Investigation
ISSN 2379-3708

Sign up for email alerts