Go to The Journal of Clinical Investigation
  • About
  • Editors
  • Consulting Editors
  • For authors
  • Publication ethics
  • Publication alerts by email
  • Transfers
  • Advertising
  • Job board
  • Contact
  • Physician-Scientist Development
  • Current issue
  • Past issues
  • By specialty
    • COVID-19
    • Cardiology
    • Immunology
    • Metabolism
    • Nephrology
    • Oncology
    • Pulmonology
    • All ...
  • Videos
  • Collections
    • In-Press Preview
    • Resource and Technical Advances
    • Clinical Research and Public Health
    • Research Letters
    • Editorials
    • Perspectives
    • Physician-Scientist Development
    • Reviews
    • Top read articles

  • Current issue
  • Past issues
  • Specialties
  • In-Press Preview
  • Resource and Technical Advances
  • Clinical Research and Public Health
  • Research Letters
  • Editorials
  • Perspectives
  • Physician-Scientist Development
  • Reviews
  • Top read articles
  • About
  • Editors
  • Consulting Editors
  • For authors
  • Publication ethics
  • Publication alerts by email
  • Transfers
  • Advertising
  • Job board
  • Contact
DAB2IP loss in luminal a breast cancer leads to NF-κB–associated aggressive oncogenic phenotypes
Angana Mukherjee, Rasha T. Kakati, Sarah Van Alsten, Tyler Laws, Aaron L. Ebbs, Daniel P. Hollern, Philip M. Spanheimer, Katherine A. Hoadley, Melissa A. Troester, Jeremy M. Simon, Albert S. Baldwin
Angana Mukherjee, Rasha T. Kakati, Sarah Van Alsten, Tyler Laws, Aaron L. Ebbs, Daniel P. Hollern, Philip M. Spanheimer, Katherine A. Hoadley, Melissa A. Troester, Jeremy M. Simon, Albert S. Baldwin
View: Text | PDF
Research Article Oncology

DAB2IP loss in luminal a breast cancer leads to NF-κB–associated aggressive oncogenic phenotypes

  • Text
  • PDF
Abstract

Despite proven therapy options for estrogen receptor–positive (ER+) breast tumors, a substantial number of patients with ER+ breast cancer exhibit relapse with associated metastasis. Loss of expression of RasGAPs leads to poor outcomes in several cancers, including breast cancer. Mining the The Cancer Genome Atlas (TCGA) breast cancer RNA-Seq dataset revealed that low expression of the RasGAP DAB2IP was associated with a significant decrease in relapse-free survival in patients with Luminal A breast cancer. Immunostaining demonstrated that DAB2IP loss occurred in grade 2 tumors and higher. Consistent with this, genes upregulated in DAB2IP-low Luminal A tumors were shared with more aggressive tumor subtypes and were associated with proliferation, metastasis, and altered ER signaling. Low DAB2IP expression in ER+ breast cancer cells was associated with increased proliferation, enhanced stemness phenotypes, and activation of IKK, the upstream regulator of the transcription factor NF-κB. Integrating cell-based ChIP-Seq with motif analysis and TCGA RNA-Seq data, we identified a set of candidate NF-κB target genes upregulated with loss of DAB2IP linked with several oncogenic phenotypes, including altered RNA processing. This study provides insight into mechanisms associated with aggressiveness and recurrence within a subset of the typically less aggressive Luminal A breast cancer intrinsic subtype.

Authors

Angana Mukherjee, Rasha T. Kakati, Sarah Van Alsten, Tyler Laws, Aaron L. Ebbs, Daniel P. Hollern, Philip M. Spanheimer, Katherine A. Hoadley, Melissa A. Troester, Jeremy M. Simon, Albert S. Baldwin

×

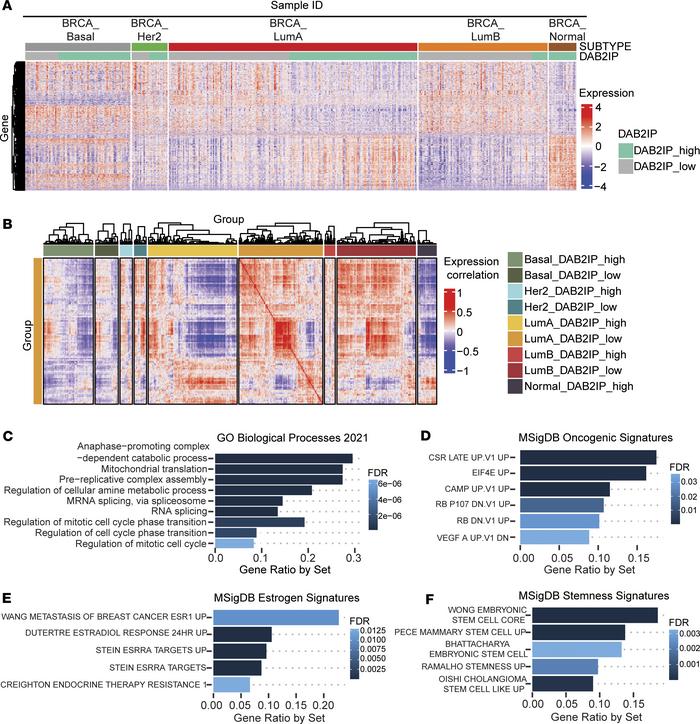
Figure 2

Gene expression profiling based on DAB2IP status revealed distinct clusters of differentially expressed genes in Luminal A subtype.

Options: View larger image (or click on image) Download as PowerPoint
Gene expression profiling based on DAB2IP status revealed distinct clust...
(A) DESeq analysis of TCGA Luminal A breast cancer RNA-Seq data was performed using quartile-based cutoffs to divide patients into high/low DAB2IP groups. The expression map shows differentially expressed genes (DEGs) between DAB2IP high/low Luminal A subtype, clustered across all breast cancer subtypes (Padj < 1 × 10–5). (B) Pearson correlation expression map showing positive correlation between Luminal A DAB2IP-low group, HER2 (high and low), and Luminal B (high and low) subtypes. (C and D) DEGs upregulated with low DAB2IP in Luminal A tumors were subjected to gene enrichment analysis using GO biological processes and oncogenic pathway activation gene sets (FDR > 0.05). (E and F) Upregulated DEGs in DAB2IP-low Luminal A tumors were subjected to enrichment analysis using MSigDB-curated gene sets to show the overlap with ESSRA targets, estradiol-associated gene sets, gene sets associated with endocrine therapy resistance, and stemness (FDR > 0.05). Gene expression associations with DAB2IP class were analyzed using unpaired Student’s t test.

Copyright © 2026 American Society for Clinical Investigation
ISSN 2379-3708

Sign up for email alerts