Go to The Journal of Clinical Investigation
  • About
  • Editors
  • Consulting Editors
  • For authors
  • Publication ethics
  • Publication alerts by email
  • Transfers
  • Advertising
  • Job board
  • Contact
  • Physician-Scientist Development
  • Current issue
  • Past issues
  • By specialty
    • COVID-19
    • Cardiology
    • Immunology
    • Metabolism
    • Nephrology
    • Oncology
    • Pulmonology
    • All ...
  • Videos
  • Collections
    • In-Press Preview
    • Resource and Technical Advances
    • Clinical Research and Public Health
    • Research Letters
    • Editorials
    • Perspectives
    • Physician-Scientist Development
    • Reviews
    • Top read articles

  • Current issue
  • Past issues
  • Specialties
  • In-Press Preview
  • Resource and Technical Advances
  • Clinical Research and Public Health
  • Research Letters
  • Editorials
  • Perspectives
  • Physician-Scientist Development
  • Reviews
  • Top read articles
  • About
  • Editors
  • Consulting Editors
  • For authors
  • Publication ethics
  • Publication alerts by email
  • Transfers
  • Advertising
  • Job board
  • Contact
The XIST lncRNA is a sex-specific reservoir of TLR7 ligands in SLE
Jonathan D. Crawford, Hong Wang, Daniela Trejo-Zambrano, Raffaello Cimbro, C. Conover Talbot Jr., Mekha A. Thomas, Ashley M. Curran, Alexander A. Girgis, John T. Schroeder, Andrea Fava, Daniel W. Goldman, Michelle Petri, Antony Rosen, Brendan Antiochos, Erika Darrah
Jonathan D. Crawford, Hong Wang, Daniela Trejo-Zambrano, Raffaello Cimbro, C. Conover Talbot Jr., Mekha A. Thomas, Ashley M. Curran, Alexander A. Girgis, John T. Schroeder, Andrea Fava, Daniel W. Goldman, Michelle Petri, Antony Rosen, Brendan Antiochos, Erika Darrah
View: Text | PDF
Research Article Immunology

The XIST lncRNA is a sex-specific reservoir of TLR7 ligands in SLE

  • Text
  • PDF
Abstract

Systemic lupus erythematosus (SLE) is a systemic autoimmune disease with a dramatic sex bias, affecting 9 times more women than men. Activation of Toll-like receptor 7 (TLR7) by self-RNA is a central pathogenic process leading to aberrant production of type I interferon (IFN) in SLE, but the specific RNA molecules that serve as TLR7 ligands have not been defined. By leveraging gene expression data and the known sequence specificity of TLR7, we identified the female-specific X-inactive specific transcript (XIST) long noncoding RNA as a uniquely rich source of TLR7 ligands in SLE. XIST RNA stimulated IFN-α production by plasmacytoid DCs in a TLR7-dependent manner, and deletion of XIST diminished the ability of whole cellular RNA to activate TLR7. XIST levels were elevated in blood leukocytes from women with SLE compared with controls, correlated positively with disease activity and the IFN signature, and were enriched in extracellular vesicles released from dying cells in vitro. Importantly, XIST was not IFN inducible, suggesting that XIST is a driver, rather than a consequence, of IFN in SLE. Overall, our work elucidated a role for XIST RNA as a female sex–specific danger signal underlying the sex bias in SLE.

Authors

Jonathan D. Crawford, Hong Wang, Daniela Trejo-Zambrano, Raffaello Cimbro, C. Conover Talbot Jr., Mekha A. Thomas, Ashley M. Curran, Alexander A. Girgis, John T. Schroeder, Andrea Fava, Daniel W. Goldman, Michelle Petri, Antony Rosen, Brendan Antiochos, Erika Darrah

×

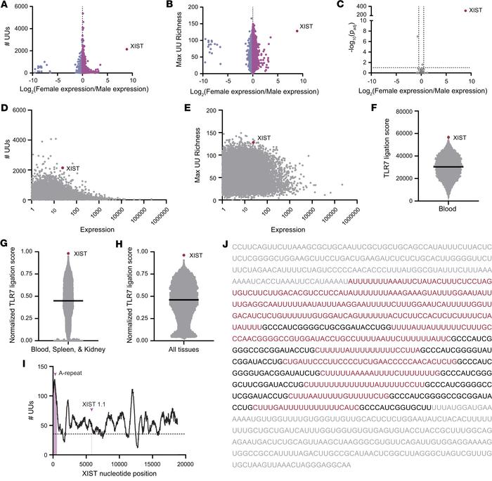
Figure 1

XIST is a sex-biased source of putative TLR7 ligands.

Options: View larger image (or click on image) Download as PowerPoint
XIST is a sex-biased source of putative TLR7 ligands.
(A) Dot plot showi...
(A) Dot plot showing the number of UU dinucleotides and degree of sex bias in expression of all 15,003 transcripts captured in publicly available RNA-sequencing samples from blood (33). (B) Dot plot showing the maximum local (500-nucleotide) UU richness and degree of sex bias of all transcripts in A. (C) Volcano plot showing the sex bias of transcripts from A that also contain the known TLR7 ligand 5′-GUCCUUCAA-3′ (33). (D) Dot plot showing the number of UU dinucleotides and expression level of all transcripts in A. (E) Dot plot showing the maximum local (500-nucleotide) UU richness and expression of all transcripts in A. (F) Dot plot showing each transcript’s rank sum score calculated based on the rank of each transcript’s number of UUs, maximum UU richness, degree of female sex bias, and expression level. (G) Dot plot showing the average normalized rank sums for each transcript in tissues of particular interest in SLE (blood, spleen, and kidney). (H) Dot plot showing the average normalized rank sums for each transcript in all tissues. (I) A line chart indicating the local UU richness surrounding each point in the XIST sequence. The number of UUs in the 500-base section starting with each nucleotide is shown. The A-repeat region and XIST1.1, the region containing the 5′-GUCCUUCAA-3′ motif, are denoted. The dotted line indicates the average UU richness of all transcripts in the human transcriptome. (J) The first 1,000 nucleotides of the XIST sequence, which contains the A-repeat region, are shown. The A-repeats are shown as black text, with the surrounding UU-rich regions highlighted as red text. Nucleotides outside the A-repeat region are shown as gray text. (A–C) Differential expression testing was performed using empirical Bayes estimation with multiple comparisons corrections inherent.

Copyright © 2026 American Society for Clinical Investigation
ISSN 2379-3708

Sign up for email alerts