Go to The Journal of Clinical Investigation
  • About
  • Editors
  • Consulting Editors
  • For authors
  • Publication ethics
  • Publication alerts by email
  • Transfers
  • Advertising
  • Job board
  • Contact
  • Physician-Scientist Development
  • Current issue
  • Past issues
  • By specialty
    • COVID-19
    • Cardiology
    • Immunology
    • Metabolism
    • Nephrology
    • Oncology
    • Pulmonology
    • All ...
  • Videos
  • Collections
    • In-Press Preview
    • Resource and Technical Advances
    • Clinical Research and Public Health
    • Research Letters
    • Editorials
    • Perspectives
    • Physician-Scientist Development
    • Reviews
    • Top read articles

  • Current issue
  • Past issues
  • Specialties
  • In-Press Preview
  • Resource and Technical Advances
  • Clinical Research and Public Health
  • Research Letters
  • Editorials
  • Perspectives
  • Physician-Scientist Development
  • Reviews
  • Top read articles
  • About
  • Editors
  • Consulting Editors
  • For authors
  • Publication ethics
  • Publication alerts by email
  • Transfers
  • Advertising
  • Job board
  • Contact
Spon1+ inflammatory monocytes promote collagen remodeling and lung cancer metastasis through lipoprotein receptor 8 signaling
Kristina M. Whately, Nisitha Sengottuvel, Lincy Edatt, Sonal Srivastava, Allison T. Woods, Yihsuan S. Tsai, Alessandro Porrello, Matthew P. Zimmerman, Aaron C. Chack, Stuart R. Jefferys, Gabriella Yacovone, Dae Joong Kim, Andrew C. Dudley, Antonio L. Amelio, Chad V. Pecot
Kristina M. Whately, Nisitha Sengottuvel, Lincy Edatt, Sonal Srivastava, Allison T. Woods, Yihsuan S. Tsai, Alessandro Porrello, Matthew P. Zimmerman, Aaron C. Chack, Stuart R. Jefferys, Gabriella Yacovone, Dae Joong Kim, Andrew C. Dudley, Antonio L. Amelio, Chad V. Pecot
View: Text | PDF
Research Article Immunology Oncology

Spon1+ inflammatory monocytes promote collagen remodeling and lung cancer metastasis through lipoprotein receptor 8 signaling

  • Text
  • PDF
Abstract

Lung cancer is the leading cause of cancer-related deaths in the world, and non–small cell lung cancer (NSCLC) is the most common subset. We previously found that infiltration of tumor inflammatory monocytes (TIMs) into lung squamous carcinoma (LUSC) tumors is associated with increased metastases and poor survival. To further understand how TIMs promote metastases, we compared RNA-Seq profiles of TIMs from several LUSC metastatic models with inflammatory monocytes (IMs) of non–tumor-bearing controls. We identified Spon1 as upregulated in TIMs and found that Spon1 expression in LUSC tumors corresponded with poor survival and enrichment of collagen extracellular matrix signatures. We observed SPON1+ TIMs mediate their effects directly through LRP8 on NSCLC cells, which resulted in TGF-β1 activation and robust production of fibrillar collagens. Using several orthogonal approaches, we demonstrated that SPON1+ TIMs were sufficient to promote NSCLC metastases. Additionally, we found that Spon1 loss in the host, or Lrp8 loss in cancer cells, resulted in a significant decrease of both high-density collagen matrices and metastases. Finally, we confirmed the relevance of the SPON1/LRP8/TGF-β1 axis with collagen production and survival in patients with NSCLC. Taken together, our study describes how SPON1+ TIMs promote collagen remodeling and NSCLC metastases through an LRP8/TGF-β1 signaling axis.

Authors

Kristina M. Whately, Nisitha Sengottuvel, Lincy Edatt, Sonal Srivastava, Allison T. Woods, Yihsuan S. Tsai, Alessandro Porrello, Matthew P. Zimmerman, Aaron C. Chack, Stuart R. Jefferys, Gabriella Yacovone, Dae Joong Kim, Andrew C. Dudley, Antonio L. Amelio, Chad V. Pecot

×

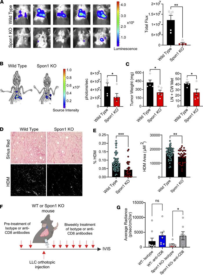
Figure 4

Reduced tumor formation and collagen production in the absence of Spon1.

Options: View larger image (or click on image) Download as PowerPoint
Reduced tumor formation and collagen production in the absence of Spon1....
(A) IVIS imaging at 15 days from injection of LLC tumors into either WT or Spon1–/– mice. (B) Three-dimensional optical plus CT imaging at day 15 of LLC tumors in WT and Spon1–/– mice with higher resolution quantification. (C) Weight and counts of tumor burden from LLC tumors in WT and Spon1–/– mice. (D) Picrosirius red staining of FFPE tumors from WT and Spon1–/– mice. (E) Quantification of collagen read outs for high-density matrix (HDM). (F) Schematic of CD8 depletion experiment. (G) IVIS results at day 13 of LLC tumors in WT or Spon1–/– mice with Isotype or anti-CD8 antibody treatment. ***P < 0.001, **P < 0.01, *P < 0.05. Data are shown as the mean ± SEM incorporating biological and technical replicate samples. Two-tailed Student’s t test for 2-group comparisons. Total original magnification, ×20.

Copyright © 2026 American Society for Clinical Investigation
ISSN 2379-3708

Sign up for email alerts