Go to The Journal of Clinical Investigation
  • About
  • Editors
  • Consulting Editors
  • For authors
  • Publication ethics
  • Publication alerts by email
  • Transfers
  • Advertising
  • Job board
  • Contact
  • Physician-Scientist Development
  • Current issue
  • Past issues
  • By specialty
    • COVID-19
    • Cardiology
    • Immunology
    • Metabolism
    • Nephrology
    • Oncology
    • Pulmonology
    • All ...
  • Videos
  • Collections
    • In-Press Preview
    • Resource and Technical Advances
    • Clinical Research and Public Health
    • Research Letters
    • Editorials
    • Perspectives
    • Physician-Scientist Development
    • Reviews
    • Top read articles

  • Current issue
  • Past issues
  • Specialties
  • In-Press Preview
  • Resource and Technical Advances
  • Clinical Research and Public Health
  • Research Letters
  • Editorials
  • Perspectives
  • Physician-Scientist Development
  • Reviews
  • Top read articles
  • About
  • Editors
  • Consulting Editors
  • For authors
  • Publication ethics
  • Publication alerts by email
  • Transfers
  • Advertising
  • Job board
  • Contact
Early ART reduces viral seeding and innate immunity in liver and lungs of SIV-infected macaques
Julien A. Clain, Henintsoa Rabezanahary, Gina Racine, Steven Boutrais, Calaiselvy Soundaramourty, Charles Joly Beauparlant, Mohammad-Ali Jenabian, Arnaud Droit, Petronela Ancuta, Ouafa Zghidi-Abouzid, Jérôme Estaquier
Julien A. Clain, Henintsoa Rabezanahary, Gina Racine, Steven Boutrais, Calaiselvy Soundaramourty, Charles Joly Beauparlant, Mohammad-Ali Jenabian, Arnaud Droit, Petronela Ancuta, Ouafa Zghidi-Abouzid, Jérôme Estaquier
View: Text | PDF
Research Article AIDS/HIV

Early ART reduces viral seeding and innate immunity in liver and lungs of SIV-infected macaques

  • Text
  • PDF
Abstract

Identifying immune cells and anatomical tissues that contribute to the establishment of viral reservoirs is of central importance in HIV-1 cure research. Herein, we used rhesus macaques (RMs) infected with SIVmac251 to analyze viral seeding in the liver and lungs of either untreated or early antiretroviral therapy–treated (ART-treated) RMs. Consistent with viral replication and sensing, transcriptomic analyses showed higher levels of inflammation, pyroptosis, and chemokine genes as well as of interferon-stimulating gene (ISG) transcripts, in the absence of ART. Our results highlighted the infiltration of monocyte-derived macrophages (HLA-DR+CD11b+CD14+CD16+) in inflamed liver and lung tissues associated with the expression of CD183 and CX3CR1 but also with markers of tissue-resident macrophages (CD206+ and LYVE+). Sorting of myeloid cell subsets demonstrated that CD14+CD206–, CD14+CD206+, and CD14–CD206+ cell populations were infected, in the liver and lungs, in SIVmac251-infected RMs. Of importance, early ART drastically reduced viral seeding consistent with the absence of ISG detection but also of genes related to inflammation and tissue damage. Viral DNA was only detected in CD206+HLA-DR+CD11b+ cells in ART-treated RMs. The observation of pulmonary and hepatic viral rebound after ART interruption reinforces the importance of early ART implementation to limit viral seeding and inflammatory reactions.

Authors

Julien A. Clain, Henintsoa Rabezanahary, Gina Racine, Steven Boutrais, Calaiselvy Soundaramourty, Charles Joly Beauparlant, Mohammad-Ali Jenabian, Arnaud Droit, Petronela Ancuta, Ouafa Zghidi-Abouzid, Jérôme Estaquier

×

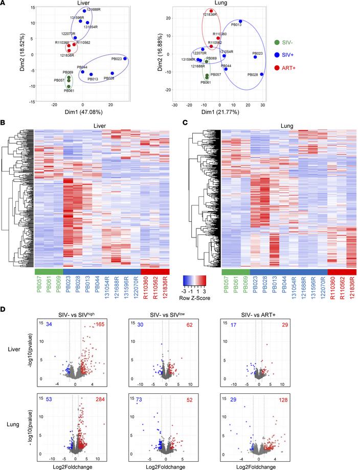
Figure 2

Transcriptomic signature of liver and lung tissues of naive, SIV-infected, and ART-treated RMs.

Options: View larger image (or click on image) Download as PowerPoint
Transcriptomic signature of liver and lung tissues of naive, SIV-infecte...
(A) Principal component analysis of liver and lung gene expression profiles of uninfected (green symbols, n = 3), SIV-infected (blue symbols, n = 8), and ART-treated (red symbols, n = 3) individuals. Each data point corresponds to the set of gene expression RNA-Seq read counts. The names of each individual are indicated next to each point. The heatmaps show the differential expression of (B) liver and (C) lung genes between naive RMs, SIV-infected RMs, and ART-treated RMs. Row z score shows the differential expression of a single gene across the samples. Red bars indicate an increased abundance of the corresponding genes, and blue bars indicate a decreased abundance. (D) Volcano plots show the distribution of differentially expressed genes between naive RMs, SIV-infected RMs, and ART-treated RMs. Red plots represent upregulated genes and blue plots represent downregulated genes. P value ≤ 0.05 was used as the threshold for the significance of the difference in gene expression. SIVhi, highly viremic SIV; SIVlo, low viremic SIV.

Copyright © 2026 American Society for Clinical Investigation
ISSN 2379-3708

Sign up for email alerts