Go to The Journal of Clinical Investigation
  • About
  • Editors
  • Consulting Editors
  • For authors
  • Publication ethics
  • Publication alerts by email
  • Transfers
  • Advertising
  • Job board
  • Contact
  • Physician-Scientist Development
  • Current issue
  • Past issues
  • By specialty
    • COVID-19
    • Cardiology
    • Immunology
    • Metabolism
    • Nephrology
    • Oncology
    • Pulmonology
    • All ...
  • Videos
  • Collections
    • In-Press Preview
    • Resource and Technical Advances
    • Clinical Research and Public Health
    • Research Letters
    • Editorials
    • Perspectives
    • Physician-Scientist Development
    • Reviews
    • Top read articles

  • Current issue
  • Past issues
  • Specialties
  • In-Press Preview
  • Resource and Technical Advances
  • Clinical Research and Public Health
  • Research Letters
  • Editorials
  • Perspectives
  • Physician-Scientist Development
  • Reviews
  • Top read articles
  • About
  • Editors
  • Consulting Editors
  • For authors
  • Publication ethics
  • Publication alerts by email
  • Transfers
  • Advertising
  • Job board
  • Contact
FRC transplantation restores lymph node conduit defects in laminin α4–deficient mice
Lushen Li, … , Reza Abdi, Jonathan S. Bromberg
Lushen Li, … , Reza Abdi, Jonathan S. Bromberg
Published April 24, 2023
Citation Information: JCI Insight. 2023;8(8):e167816. https://doi.org/10.1172/jci.insight.167816.
View: Text | PDF
Research Article Immunology

FRC transplantation restores lymph node conduit defects in laminin α4–deficient mice

  • Text
  • PDF
Abstract

Fibroblastic reticular cells (FRCs) play important roles in tolerance by producing laminin α4 (Lama4) and altering lymph node (LN) structure and function. The present study revealed the specific roles of extracellular matrix Lama4 in regulating LN conduits using FRC-specific KO mouse strains. FRC-derived Lama4 maintained conduit fiber integrity, as its depletion altered conduit morphology and structure and reduced homeostatic conduit flow. Lama4 regulated the lymphotoxin β receptor (LTβR) pathway, which is critical for conduit and LN integrity. Depleting LTβR in FRCs further reduced conduits and impaired reticular fibers. Lama4 was indispensable for FRC generation and survival, as FRCs lacking Lama4 displayed reduced proliferation but upregulated senescence and apoptosis. During acute immunization, FRC Lama4 deficiency increased antigen flow through conduits. Importantly, adoptive transfer of WT FRCs to FRC Lama4–deficient mice rescued conduit structure, ameliorated Treg and chemokine distribution, and restored transplant allograft acceptance, which were all impaired by FRC Lama4 depletion. Single-cell RNA sequencing analysis of LN stromal cells indicated that the laminin and collagen signaling pathways linked crosstalk among FRC subsets and endothelial cells. This study demonstrated that FRC Lama4 is responsible for maintaining conduits by FRCs and can be harnessed to potentiate FRC-based immunomodulation.

Authors

Lushen Li, Long Wu, Allison Kensiski, Jing Zhao, Marina W. Shirkey, Yang Song, Wenji Piao, Tianshu Zhang, Zhongcheng Mei, Samuel J. Gavzy, Bing Ma, Vikas Saxena, Young S. Lee, Yanbao Xiong, Xiaofei Li, Xiaoxuan Fan, Reza Abdi, Jonathan S. Bromberg

×

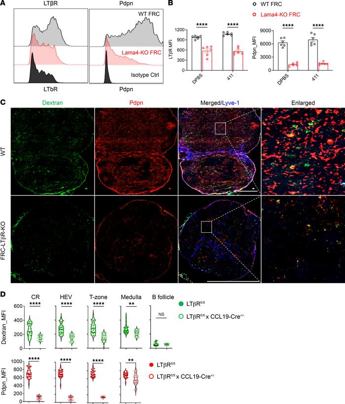
Figure 3

LTβR signaling is required for laminin-regulated conduits.

Options: View larger image (or click on image) Download as PowerPoint
LTβR signaling is required for laminin-regulated conduits.
(A) LTβR and ...
(A) LTβR and Pdpn expression on cultured WT and Lama4-KO FRC primary cells after 4 passages. (B) Summary of LTβR and Pdpn intensity on WT and Lama4-KO FRC primary cells cocultured with DPBS or heterotrimeric laminin α1β1γ1 (laminin 411) proteins. (C) WT and FRC-LTβR-KO mice received 2.5 μg dextran-FITC (40 kDa) s.c. Draining LNs were collected 5 minutes after injection. Whole-mount scanning immunofluorescence images (×20) of 6-μm cryosections stained for Pdpn and Lyve-1. Scale bars: 500 μm. (D) Quantification of dextran-FITC (40 kDa) and Pdpn intensity in LN CR, around HEVs, T zone, medulla, and B follicles. Representative of 3 independent experiments; 3 mice/group, 5 LNs/mouse, 3 sections/LN, 3–5 fields/section. Data presented as mean ± SEM. **P < 0.01; ****P < 0.0001 by 2-way ANOVA with Tukey’s multiple-comparison test (B) or unpaired, 2-tailed Student’s t test for 2-group comparisons (D).

Copyright © 2025 American Society for Clinical Investigation
ISSN 2379-3708

Sign up for email alerts