Go to The Journal of Clinical Investigation
  • About
  • Editors
  • Consulting Editors
  • For authors
  • Publication ethics
  • Publication alerts by email
  • Transfers
  • Advertising
  • Job board
  • Contact
  • Physician-Scientist Development
  • Current issue
  • Past issues
  • By specialty
    • COVID-19
    • Cardiology
    • Immunology
    • Metabolism
    • Nephrology
    • Oncology
    • Pulmonology
    • All ...
  • Videos
  • Collections
    • In-Press Preview
    • Resource and Technical Advances
    • Clinical Research and Public Health
    • Research Letters
    • Editorials
    • Perspectives
    • Physician-Scientist Development
    • Reviews
    • Top read articles

  • Current issue
  • Past issues
  • Specialties
  • In-Press Preview
  • Resource and Technical Advances
  • Clinical Research and Public Health
  • Research Letters
  • Editorials
  • Perspectives
  • Physician-Scientist Development
  • Reviews
  • Top read articles
  • About
  • Editors
  • Consulting Editors
  • For authors
  • Publication ethics
  • Publication alerts by email
  • Transfers
  • Advertising
  • Job board
  • Contact
Antigen receptor stimulation induces purifying selection against pathogenic mitochondrial tRNA mutations
Jingdian Zhang, Camilla Koolmeister, Jinming Han, Roberta Filograna, Leo Hanke, Monika Àdori, Daniel J. Sheward, Sina Teifel, Shreekara Gopalakrishna, Qiuya Shao, Yong Liu, Keying Zhu, Robert A. Harris, Gerald McInerney, Ben Murrell, Mike Aoun, Liselotte Bäckdahl, Rikard Holmdahl, Marcin Pekalski, Anna Wedell, Martin Engvall, Anna Wredenberg, Gunilla B. Karlsson Hedestam, Xaquin Castro Dopico, Joanna Rorbach
Jingdian Zhang, Camilla Koolmeister, Jinming Han, Roberta Filograna, Leo Hanke, Monika Àdori, Daniel J. Sheward, Sina Teifel, Shreekara Gopalakrishna, Qiuya Shao, Yong Liu, Keying Zhu, Robert A. Harris, Gerald McInerney, Ben Murrell, Mike Aoun, Liselotte Bäckdahl, Rikard Holmdahl, Marcin Pekalski, Anna Wedell, Martin Engvall, Anna Wredenberg, Gunilla B. Karlsson Hedestam, Xaquin Castro Dopico, Joanna Rorbach
View: Text | PDF
Research Article Immunology Metabolism

Antigen receptor stimulation induces purifying selection against pathogenic mitochondrial tRNA mutations

  • Text
  • PDF
Abstract

Pathogenic mutations in mitochondrial (mt) tRNA genes that compromise oxidative phosphorylation (OXPHOS) exhibit heteroplasmy and cause a range of multisyndromic conditions. Although mitochondrial disease patients are known to suffer from abnormal immune responses, how heteroplasmic mtDNA mutations affect the immune system at the molecular level is largely unknown. Here, in mice carrying pathogenic C5024T in mt-tRNAAla and in patients with mitochondrial encephalomyopathy, lactic acidosis, stroke-like episodes (MELAS) syndrome carrying A3243G in mt-tRNALeu, we found memory T and B cells to have lower pathogenic mtDNA mutation burdens than their antigen-inexperienced naive counterparts, including after vaccination. Pathogenic burden reduction was less pronounced in myeloid compared with lymphoid lineages, despite C5024T compromising macrophage OXPHOS capacity. Rapid dilution of the C5024T mutation in T and B cell cultures could be induced by antigen receptor–triggered proliferation and was accelerated by metabolic stress conditions. Furthermore, we found C5024T to dysregulate CD8+ T cell metabolic remodeling and IFN-γ production after activation. Together, our data illustrate that the generation of memory lymphocytes shapes the mtDNA landscape, wherein pathogenic variants dysregulate the immune response.

Authors

Jingdian Zhang, Camilla Koolmeister, Jinming Han, Roberta Filograna, Leo Hanke, Monika Àdori, Daniel J. Sheward, Sina Teifel, Shreekara Gopalakrishna, Qiuya Shao, Yong Liu, Keying Zhu, Robert A. Harris, Gerald McInerney, Ben Murrell, Mike Aoun, Liselotte Bäckdahl, Rikard Holmdahl, Marcin Pekalski, Anna Wedell, Martin Engvall, Anna Wredenberg, Gunilla B. Karlsson Hedestam, Xaquin Castro Dopico, Joanna Rorbach

×

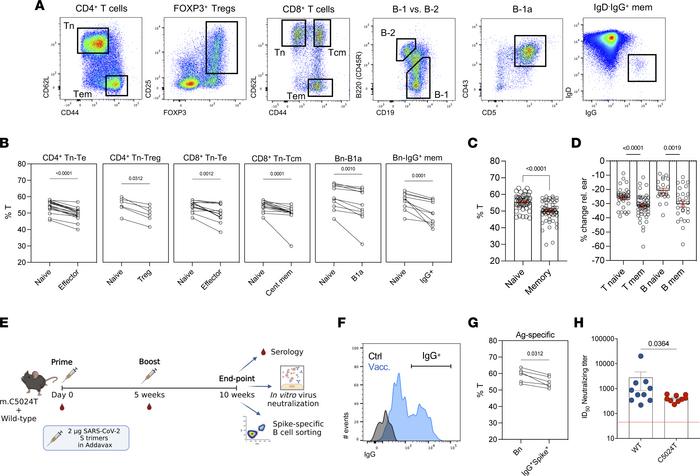
Figure 3

Purifying selection against C5024T in memory T and B lymphocytes in vivo.

Options: View larger image (or click on image) Download as PowerPoint
Purifying selection against C5024T in memory T and B lymphocytes in vivo...
(A) Gates used to FACS isolate naive and memory T and B lymphocyte subsets from C5024T mice (see Methods). All subsets were isolated from the spleen, apart from B-1a cells, which were isolated from the peritoneal cavity. Tn, naive T cells; Tem, effector memory T cells; Tcm, central memory T cells. (B) Wilcoxon’s matched-pairs signed-rank test of percentage of C5024T heteroplasmy (%T) for isolated memory lineages compared to their naive counterparts (n = 6–17 per cell type). (C) %T for all naive and memory lymphocyte subsets in B isolated by FACS. (D) Percentage change in T (vs. ear) for naive and memory T and B cell lineages in B. (E) Schematic of the vaccination timeline and readouts. n = 10 C5024T and n = 10 age- and sex-matched WT animals (2 months of age) were immunized. One C5024T mouse was sacrificed during the experiment (week 7) due to development of a wound. (F) FACS isolation of vaccine-induced, class-switched S-specific IgG+ B cells from the draining lymph nodes of vaccinated C5024T mice, n = 6. A representative pseudocolor plot of the antigen-specific (Ag-specific) B cell population from total B-2 cells is shown. Subsets defined using hierarchical gating as naive (CD3–CD19+B220+IgMhiIgG–S–) or Ag-specific memory (CD3–CD19+B220+IgM–IgG+S+). (G) Wilcoxon’s matched-pairs signed-rank test of %T in Ag-specific IgG+ cells vs. naive cells (Bn). (H) ID50 neutralizing titers for vaccinated mouse sera. C5024T (n = 9) shown in red, WT (n = 10) shown in blue. Assay limit of detection ID50 = 45. A 1-tailed Mann-Whitney test was used to analyze the data in H. Nonparametric 2-tailed Wilcoxon’s matched-pairs signed-rank tests (B and G) or 2-tailed Mann-Whitney tests (C and D) were used to analyze the data.

Copyright © 2026 American Society for Clinical Investigation
ISSN 2379-3708

Sign up for email alerts