Go to The Journal of Clinical Investigation
  • About
  • Editors
  • Consulting Editors
  • For authors
  • Publication ethics
  • Publication alerts by email
  • Transfers
  • Advertising
  • Job board
  • Contact
  • Physician-Scientist Development
  • Current issue
  • Past issues
  • By specialty
    • COVID-19
    • Cardiology
    • Immunology
    • Metabolism
    • Nephrology
    • Oncology
    • Pulmonology
    • All ...
  • Videos
  • Collections
    • In-Press Preview
    • Resource and Technical Advances
    • Clinical Research and Public Health
    • Research Letters
    • Editorials
    • Perspectives
    • Physician-Scientist Development
    • Reviews
    • Top read articles

  • Current issue
  • Past issues
  • Specialties
  • In-Press Preview
  • Resource and Technical Advances
  • Clinical Research and Public Health
  • Research Letters
  • Editorials
  • Perspectives
  • Physician-Scientist Development
  • Reviews
  • Top read articles
  • About
  • Editors
  • Consulting Editors
  • For authors
  • Publication ethics
  • Publication alerts by email
  • Transfers
  • Advertising
  • Job board
  • Contact
Single-cell profiling reveals pathogenic role and differentiation trajectory of granzyme K+CD8+ T cells in primary Sjögren’s syndrome
Ting Xu, … , Zhe-Xiong Lian, Cai-Yue Gao
Ting Xu, … , Zhe-Xiong Lian, Cai-Yue Gao
Published March 7, 2023
Citation Information: JCI Insight. 2023;8(8):e167490. https://doi.org/10.1172/jci.insight.167490.
View: Text | PDF
Research Article Immunology

Single-cell profiling reveals pathogenic role and differentiation trajectory of granzyme K+CD8+ T cells in primary Sjögren’s syndrome

  • Text
  • PDF
Abstract

Primary Sjögren’s syndrome (pSS) is a systemic autoimmune inflammatory disease mainly defined by T cell–dominated destruction of exocrine glands. Currently, CD8+ T cells are thought to be involved in the pathogenesis of pSS. However, the single-cell immune profiling of pSS and molecular signatures of pathogenic CD8+ T cells have not been well elucidated. Our multiomics investigation showed that both T cells and B cells, especially CD8+ T cells, were undergoing significant clonal expansion in pSS patients. TCR clonality analysis revealed that peripheral blood granzyme K+ (GZMK+) CXCR6+CD8+ T cells had higher a proportion of clones shared with CD69+CD103–CD8+ tissue-resident memory T (Trm) cells in labial glands in pSS. CD69+CD103–CD8+ Trm cells featured by high expression of GZMK were more active and cytotoxic in pSS compared with their CD103+ counterparts. Peripheral blood GZMK+CXCR6+CD8+ T cells with higher CD122 expression were increased and harbored a gene signature similar to Trm cells in pSS. Consistently, IL-15 was significantly elevated in pSS plasma and showed the capacity to promote differentiation of CD8+ T cells into GZMK+CXCR6+CD8+ T cells in a STAT5-dependent manner. In summary, we depicted the immune profile of pSS and further conducted comprehensive bioinformatics analysis and in vitro experimental investigations to characterize the pathogenic role and differentiation trajectory of CD8+ Trm cells in pSS.

Authors

Ting Xu, Hao-Xian Zhu, Xing You, Jin-Fen Ma, Xin Li, Pan-Yue Luo, Yang Li, Zhe-Xiong Lian, Cai-Yue Gao

×

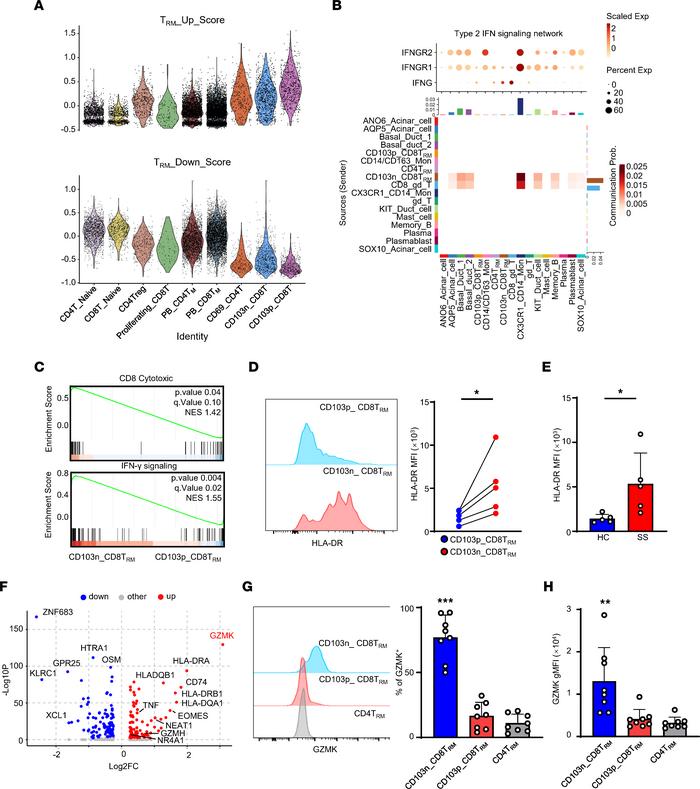
Figure 3

CD103–CD8+ Trm cells are more cytotoxic than CD103+CD8+ Trm cells.

Options: View larger image (or click on image) Download as PowerPoint
CD103–CD8+ Trm cells are more cytotoxic than CD103+CD8+ Trm cells.
(A) V...
(A) Violin plots displaying Trm_Up or Trm_Down scores of each T cell cluster. PB_CD4TM includes CD4+ Tcm, GZMB+CD4+ Tm, and GZMK+CD4+ Tm. PB_CD8TM includes GZMB+CD8+ Tm and GZMK+CD8+ Tm. CD103n_CD8T refers to CD103–CD8+ T cells. CD103p_CD8T refers to CD103+CD8+ T cells. (B) CellChat-derived the type 2 IFN signaling network among major cell types in LGs from pSS patients. Top: The shade level of the bar represents the scaled expression of genes, and the circle size represents the percentage of cells expressing the genes. Bottom: CellChat scoring according to IFNG and IFN-γ receptor expression level. (C) The GSEA plot shows the enrichment score of CD8+ cytotoxic and IFN-γ signaling pathways between CD103–CD8+ Trm and CD103+CD8+ Trm cells. P values are shown on the right of the plot. (D) Flow cytometry results (left) and statistical analysis (right) of HLA-DR expression level of CD8+ Trm subpopulations in LGs of pSS patients (n = 5). The blue dots represent CD103+CD8+ Trm and red CD103–CD8+ Trm cells. (E) Statistical analysis compares the difference in expression level of HLA-DR in CD103–CD8+ Trm cells between pSS patients (n = 5, red bar) and HCs (n = 5, blue bar). (F) Volcano plot shows the differentially expressed genes between CD103–CD8+ Trm and CD103+CD8+ Trm cells. (G) Flow cytometry result (left) and statistical analysis (right) of the expression level of GZMK in different LG Trm cells of pSS patients. (H) Statistical analysis comparing the difference in expression level of GZMK in different LG Trm cells of pSS patients. Data are presented as mean ± SD. *P < 0.05; **P < 0.01; ***P < 0.001 by 2-tailed, paired Student’s t test (D), 2-tailed, unpaired Student’s t test (E), or 1-way ANOVA with Dunnett’s multiple-comparison test (G and H).

Copyright © 2025 American Society for Clinical Investigation
ISSN 2379-3708

Sign up for email alerts