Go to The Journal of Clinical Investigation
  • About
  • Editors
  • Consulting Editors
  • For authors
  • Publication ethics
  • Publication alerts by email
  • Transfers
  • Advertising
  • Job board
  • Contact
  • Physician-Scientist Development
  • Current issue
  • Past issues
  • By specialty
    • COVID-19
    • Cardiology
    • Immunology
    • Metabolism
    • Nephrology
    • Oncology
    • Pulmonology
    • All ...
  • Videos
  • Collections
    • In-Press Preview
    • Resource and Technical Advances
    • Clinical Research and Public Health
    • Research Letters
    • Editorials
    • Perspectives
    • Physician-Scientist Development
    • Reviews
    • Top read articles

  • Current issue
  • Past issues
  • Specialties
  • In-Press Preview
  • Resource and Technical Advances
  • Clinical Research and Public Health
  • Research Letters
  • Editorials
  • Perspectives
  • Physician-Scientist Development
  • Reviews
  • Top read articles
  • About
  • Editors
  • Consulting Editors
  • For authors
  • Publication ethics
  • Publication alerts by email
  • Transfers
  • Advertising
  • Job board
  • Contact
Sublingual immune cell clusters and dendritic cell distribution in the oral cavity
Yutaka Kusumoto, Mizuki Ueda, Mayuko Hashimoto, Haruka Takeuchi, Naoko Okada, Junya Yamamoto, Akiko Nishii, Atsuki Fujino, Akiho Kurahashi, Momoka Satoh, Yuki Iwasa, Koki Okamura, Karin Obazaki, Ryoto Kumagai, Naruya Sakamoto, Yuto Tanaka, Yukika Kamiya, Tetsushi Hoshida, Tsuneyasu Kaisho, Hiroaki Hemmi, Tomoya Katakai, Tetsuya Honda, Junichi Kikuta, Kosuke Kataoka, Ryoyo Ikebuchi, Taiki Moriya, Takahiro Adachi, Takeshi Watanabe, Masaru Ishii, Atsushi Miyawaki, Kenji Kabashima, Tatyana Chtanova, Michio Tomura
Yutaka Kusumoto, Mizuki Ueda, Mayuko Hashimoto, Haruka Takeuchi, Naoko Okada, Junya Yamamoto, Akiko Nishii, Atsuki Fujino, Akiho Kurahashi, Momoka Satoh, Yuki Iwasa, Koki Okamura, Karin Obazaki, Ryoto Kumagai, Naruya Sakamoto, Yuto Tanaka, Yukika Kamiya, Tetsushi Hoshida, Tsuneyasu Kaisho, Hiroaki Hemmi, Tomoya Katakai, Tetsuya Honda, Junichi Kikuta, Kosuke Kataoka, Ryoyo Ikebuchi, Taiki Moriya, Takahiro Adachi, Takeshi Watanabe, Masaru Ishii, Atsushi Miyawaki, Kenji Kabashima, Tatyana Chtanova, Michio Tomura
View: Text | PDF
Research Article Immunology

Sublingual immune cell clusters and dendritic cell distribution in the oral cavity

  • Text
  • PDF
Abstract

The oral mucosa is the first line of defense against pathogenic bacteria and plays a vital role in maintaining tolerance to food antigens and commensal bacteria. We used CD11c reporter mice to visualize dendritic cells (DCs), a key immune cell population, in the oral cavity. We identified differences in DC density in each oral tissue region. Sublingual immune cell clusters (SLICs) extended from the lamina propria to the epithelium, where DCs and T cells resided in close contact with each other and innate lymphoid cells. Targeted in situ photolabeling revealed that the SLICs comprised mostly CD11c+CD11b+ DCs and were enriched for cDC1s and Langerhans cells. Although the frequency of T cell subsets was similar within and outside the SLICs, tissue-resident memory T cells were significantly enriched within the clusters and cluster size increased in response to inflammation. Collectively, we found that SLICs form a unique microenvironment that facilitates T cell–DC interactions in the steady state and during inflammation. Since the oral mucosa is an important target for needle-free vaccination and sublingual immunotherapy to induce tolerogenic responses, the insight into the localized immunoregulation provided in this study may accelerate the development of these approaches.

Authors

Yutaka Kusumoto, Mizuki Ueda, Mayuko Hashimoto, Haruka Takeuchi, Naoko Okada, Junya Yamamoto, Akiko Nishii, Atsuki Fujino, Akiho Kurahashi, Momoka Satoh, Yuki Iwasa, Koki Okamura, Karin Obazaki, Ryoto Kumagai, Naruya Sakamoto, Yuto Tanaka, Yukika Kamiya, Tetsushi Hoshida, Tsuneyasu Kaisho, Hiroaki Hemmi, Tomoya Katakai, Tetsuya Honda, Junichi Kikuta, Kosuke Kataoka, Ryoyo Ikebuchi, Taiki Moriya, Takahiro Adachi, Takeshi Watanabe, Masaru Ishii, Atsushi Miyawaki, Kenji Kabashima, Tatyana Chtanova, Michio Tomura

×

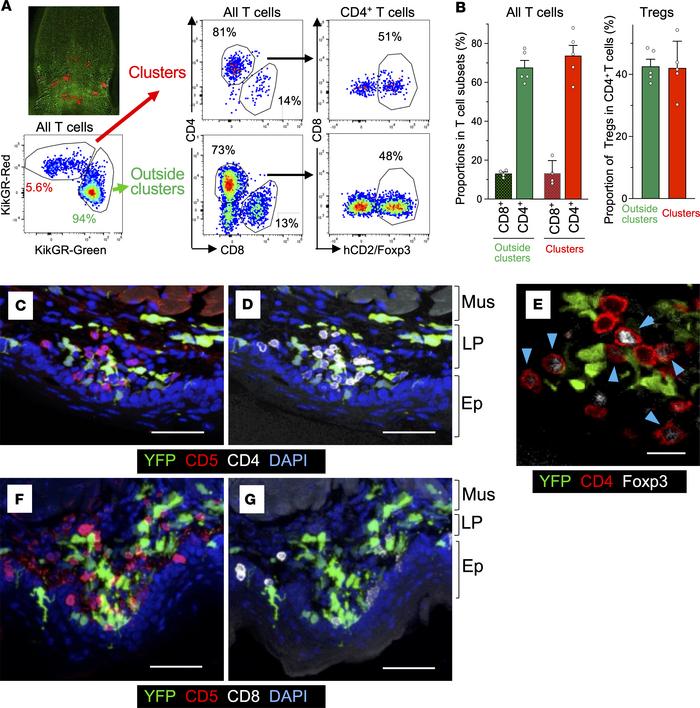
Figure 7

Foxp3+ and Foxp3– CD4+ T cells and CD8+ T cells in sublingual DC clusters.

Options: View larger image (or click on image) Download as PowerPoint
Foxp3+ and Foxp3– CD4+ T cells and CD8+ T cells in sublingual DC cluster...
(A) Sublingual KikGR+ DC clusters in hCD2/CD52-Foxp3/KikGR mouse bone marrow chimeric mice were photolabeled similarly to those in Figure 5A and single-cell suspensions were stained with fluorochrome-conjugated antibodies. Representative flow cytometry plots of photolabeled KikGR-Red T cells in clusters and non-photolabeled T cells outside clusters. (B) Proportions of CD4+ T cells and CD8+ T cells in all T cells (left) and Foxp3+ cells in CD4+ T cells (right). Data represent mean ± SEM (n = 5). (C, D, F, and G) Images of a frozen section of sublingual tissue of CD11c-YFP mice, stained with anti-CD5 mAb (red), anti-CD4 mAb (white), and DAPI (blue) (C and D) (Supplemental Video 7), or stained with anti-CD5 mAb (red), anti-CD8 mAb (white), and DAPI (blue) (F and G) (Supplemental Video 8). (E) Images of a frozen section of sublingual tissue in CD11c-YFP mice stained with anti-CD4 mAb (red) and anti-Foxp3 mAb (white). The data are representative of at least 3 independent experiments. Scale bars: 50 μm (C, D, F, and G) and 20 μm (E). Mus, muscle layer; LP, lamina propria; Ep, epithelium.

Copyright © 2026 American Society for Clinical Investigation
ISSN 2379-3708

Sign up for email alerts