Go to The Journal of Clinical Investigation
  • About
  • Editors
  • Consulting Editors
  • For authors
  • Publication ethics
  • Publication alerts by email
  • Transfers
  • Advertising
  • Job board
  • Contact
  • Physician-Scientist Development
  • Current issue
  • Past issues
  • By specialty
    • COVID-19
    • Cardiology
    • Immunology
    • Metabolism
    • Nephrology
    • Oncology
    • Pulmonology
    • All ...
  • Videos
  • Collections
    • In-Press Preview
    • Resource and Technical Advances
    • Clinical Research and Public Health
    • Research Letters
    • Editorials
    • Perspectives
    • Physician-Scientist Development
    • Reviews
    • Top read articles

  • Current issue
  • Past issues
  • Specialties
  • In-Press Preview
  • Resource and Technical Advances
  • Clinical Research and Public Health
  • Research Letters
  • Editorials
  • Perspectives
  • Physician-Scientist Development
  • Reviews
  • Top read articles
  • About
  • Editors
  • Consulting Editors
  • For authors
  • Publication ethics
  • Publication alerts by email
  • Transfers
  • Advertising
  • Job board
  • Contact
Tregs integrate native and CAR-mediated costimulatory signals for control of allograft rejection
Isaac Rosado-Sánchez, Manjurul Haque, Kevin Salim, Madeleine Speck, Vivian C.W. Fung, Dominic A. Boardman, Majid Mojibian, Giorgio Raimondi, Megan K. Levings
Isaac Rosado-Sánchez, Manjurul Haque, Kevin Salim, Madeleine Speck, Vivian C.W. Fung, Dominic A. Boardman, Majid Mojibian, Giorgio Raimondi, Megan K. Levings
View: Text | PDF
Research Article Immunology Transplantation

Tregs integrate native and CAR-mediated costimulatory signals for control of allograft rejection

  • Text
  • PDF
Abstract

Tregs expressing chimeric antigen receptors (CAR-Tregs) are a promising tool to promote transplant tolerance. The relationship between CAR structure and Treg function was studied in xenogeneic, immunodeficient mice, revealing advantages of CD28-encoding CARs. However, these models could underrepresent interactions between CAR-Tregs, antigen-presenting cells (APCs), and donor-specific Abs. We generated Tregs expressing HLA-A2–specific CARs with different costimulatory domains and compared their function in vitro and in vivo using an immunocompetent model of transplantation. In vitro, the CD28-encoding CAR had superior antigen-specific suppression, proliferation, and cytokine production. In contrast, in vivo, Tregs expressing CARs encoding CD28, ICOS, programmed cell death 1, and GITR, but not 4-1BB or OX40, all extended skin allograft survival. To reconcile in vitro and in vivo data, we analyzed effects of a CAR encoding CD3ζ but no costimulatory domain. These data revealed that exogenous costimulation from APCs can compensate for the lack of a CAR-encoded CD28 domain. Thus, Tregs expressing a CAR with or without CD28 are functionally equivalent in vivo, mediating similar extension of skin allograft survival and controlling the generation of anti–HLA-A2 alloantibodies. This study reveals a dimension of CAR-Treg biology and has important implications for the design of CARs for clinical use in Tregs.

Authors

Isaac Rosado-Sánchez, Manjurul Haque, Kevin Salim, Madeleine Speck, Vivian C.W. Fung, Dominic A. Boardman, Majid Mojibian, Giorgio Raimondi, Megan K. Levings

×

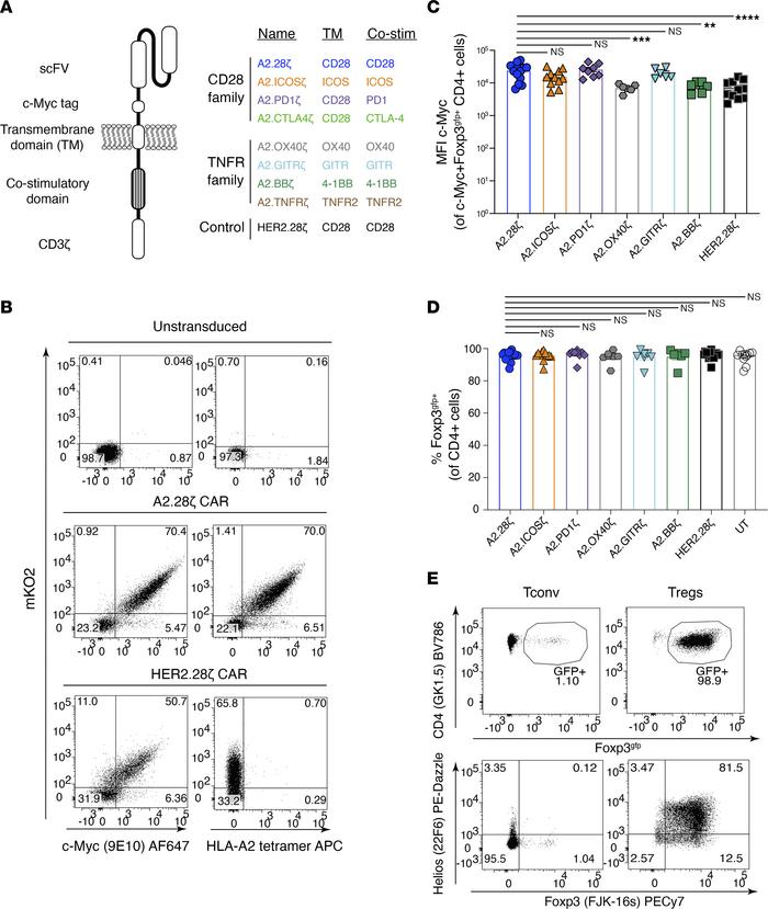
Figure 1

Design and expression of costimulatory domain CAR variants.

Options: View larger image (or click on image) Download as PowerPoint
Design and expression of costimulatory domain CAR variants.
(A) Schemati...
(A) Schematic diagram summarizing the TM and signaling domains incorporated into the second-generation CAR variants. (B) Representative flow cytometry plots of at least 3 independent experiments showing CAR (c-Myc) and mKO2 reporter expression and binding to an HLA-A2 tetramer, with percentages shown in corners. (C) MFI of CAR expression for different CAR variants in Tregs after expansion gated on live c-Myc+CD4+Foxp3gfp+ cells; n = 6–13 replicates from at least 8 independent experiments. (D) Foxp3gfp expression in Tregs after expansion, gated on live CD4+ cells; n = 6–16 replicates from at least 11 independent experiments. (E) Representative data of at least 5 independent experiments showing intracellular Foxp3 and Helios expression in CAR-Tregs and control conventional T cells (Tconv) after expansion, gated on total live CD4+ cells. Data reported as mean ± SEM. Statistical significance was determined using 1-way ANOVA with a Holm-Šidak posttest. **P < 0.01, ***P < 0.001, ****P < 0.0001. Co-stim, costimulatory; UT, untransduced.

Copyright © 2026 American Society for Clinical Investigation
ISSN 2379-3708

Sign up for email alerts