Go to The Journal of Clinical Investigation
  • About
  • Editors
  • Consulting Editors
  • For authors
  • Publication ethics
  • Publication alerts by email
  • Transfers
  • Advertising
  • Job board
  • Contact
  • Physician-Scientist Development
  • Current issue
  • Past issues
  • By specialty
    • COVID-19
    • Cardiology
    • Immunology
    • Metabolism
    • Nephrology
    • Oncology
    • Pulmonology
    • All ...
  • Videos
  • Collections
    • In-Press Preview
    • Resource and Technical Advances
    • Clinical Research and Public Health
    • Research Letters
    • Editorials
    • Perspectives
    • Physician-Scientist Development
    • Reviews
    • Top read articles

  • Current issue
  • Past issues
  • Specialties
  • In-Press Preview
  • Resource and Technical Advances
  • Clinical Research and Public Health
  • Research Letters
  • Editorials
  • Perspectives
  • Physician-Scientist Development
  • Reviews
  • Top read articles
  • About
  • Editors
  • Consulting Editors
  • For authors
  • Publication ethics
  • Publication alerts by email
  • Transfers
  • Advertising
  • Job board
  • Contact
Sema6D forward signaling impairs T cell activation and proliferation in head and neck cancer
Takashi Hirai, … , Hidenori Inohara, Atsushi Kumanogoh
Takashi Hirai, … , Hidenori Inohara, Atsushi Kumanogoh
Published February 8, 2024
Citation Information: JCI Insight. 2024;9(3):e166349. https://doi.org/10.1172/jci.insight.166349.
View: Text | PDF
Research Article Immunology Oncology

Sema6D forward signaling impairs T cell activation and proliferation in head and neck cancer

  • Text
  • PDF
Abstract

Immune checkpoint inhibitors (ICIs) are indicated for a diverse range of cancer types, and characterizing the tumor immune microenvironment is critical for optimizing therapeutic strategies, including ICIs. T cell infiltration and activation status in the tumor microenvironment greatly affects the efficacy of ICIs. Here, we show that semaphorin 6D (Sema6D) forward signaling, which is reportedly involved in coordinating the orientation of cell development and migration as a guidance factor, impaired the infiltration and activation of tumor-specific CD8+ T cells in murine oral tumors. Sema6D expressed by nonhematopoietic cells was responsible for this phenotype. Plexin-A4, a receptor for Sema6D, inhibited T cell infiltration and partially suppressed CD8+ T cell activation and proliferation induced by Sema6D stimulation. Moreover, mouse oral tumors, which are resistant to PD-1–blocking treatment in wild-type mice, showed a response to the treatment in Sema6d-KO mice. Finally, analyses of public data sets of human head and neck squamous cell carcinoma, pan-cancer cohorts, and a retrospective cohort study showed that SEMA6D was mainly expressed by nonhematopoietic cells such as cancer cells, and SEMA6D expression was significantly negatively correlated with CD8A, PDCD1, IFNG, and GZMB expression. Thus, targeting Sema6D forward signaling is a promising option for increasing ICI efficacy.

Authors

Takashi Hirai, Yujiro Naito, Shohei Koyama, Yoshimitsu Nakanishi, Kentaro Masuhiro, Mayuko Izumi, Tomoki Kuge, Maiko Naito, Yumiko Mizuno, Yuta Yamaguchi, Sujin Kang, Moto Yaga, Yu Futami, Satoshi Nojima, Masayuki Nishide, Takayoshi Morita, Yasuhiro Kato, Takeshi Tsuda, Norihiko Takemoto, Yumi Kinugasa-Katayama, Taiki Aoshi, Jordan Kelly Villa, Kazuo Yamashita, Tomohiro Enokida, Yuta Hoshi, Kazuto Matsuura, Makoto Tahara, Hyota Takamatsu, Yoshito Takeda, Hidenori Inohara, Atsushi Kumanogoh

×

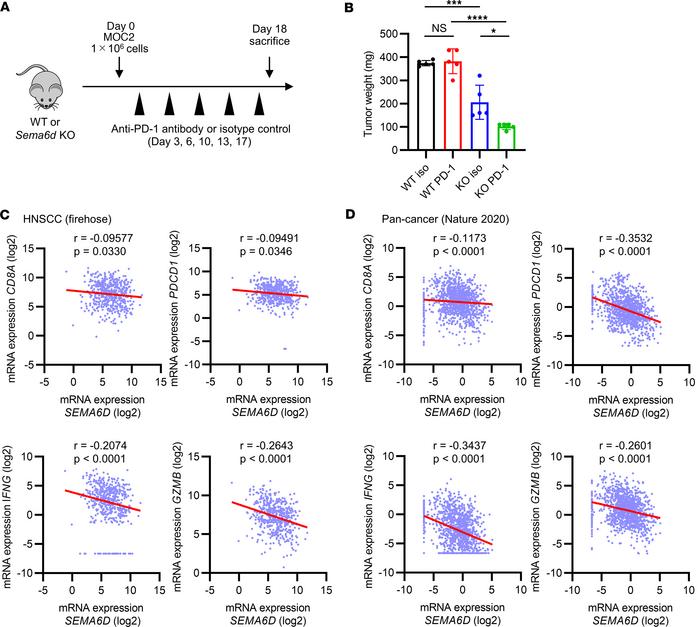
Figure 7

The expression of SEMA6D is negatively correlated with genes related to CD8+ T cell activation and function in the TME of human cancer.

Options: View larger image (or click on image) Download as PowerPoint
The expression of SEMA6D is negatively correlated with genes related to ...
(A) Schematic of anti–PD-1 antibody treatment and immunological analysis of WT and Sema6d-KO mice administered MOC2 cells. (B) Tumor weight on day 18 after administration in WT (n = 5) or Sema6d-KO mice (n = 5). Data are representative of 2 independent experiments. NS, not significant. *P < 0.05; ***P < 0.001; ****P < 0.0001. Statistical significance determined by 1-way ANOVA with Tukey’s multiple-comparison test. Results are expressed as mean ± SEM. (C and D) Correlation between SEMA6D expression and the expression of CD8A, PDCD1, IFNG, and GZMB was evaluated in TCGA data sets using Cbioportal; head and neck squamous cell carcinoma (TCGA, Firehose Legacy) (C) and pan-cancer analysis of whole genomes (ICGC/TCGA, Nature 2020) (D). Correlation was evaluated using Spearman’s rank correlation coefficient. Gene expression of less than 0.01 was evaluated as 0.01.

Copyright © 2025 American Society for Clinical Investigation
ISSN 2379-3708

Sign up for email alerts